一、 房间隔缺损临床路径标准住院流程
(一) 适用对象
第一诊断为房间隔缺损(继发孔型)行房间隔缺损直视修补术,年龄在18岁以下的患者。
(二) 诊断依据
根据《临床诊疗指南 心血管外科学分册》(中华医学会编著,人民卫生出版社)。
1.病史 可有心脏杂音,活动后心悸、气促等。
2.体征 可以出现胸骨左缘2~3肋间收缩期柔和杂音,第二心音固定分裂等。
3.辅助检查 心电图、胸部X线平片、超声心动图等。
(三) 治疗方案的选择
根据《临床技术操作规范 心血管外科学分册》(中华医学会编著,人民军医出版社)。
房间隔缺损(继发孔型)直视修补术。
(四) 标准住院日
一般不超过15天。
(五) 进入路径标准
1.第一诊断必须符合房间隔缺损(继发孔型)疾病编码。
2.有适应证,无禁忌证。
3.不合并中度以上肺动脉高压的患者。
4.当患者同时具有其他疾病诊断,但在住院期间不需要特殊处理也不影响第一诊断的临床路径流程实施时,可以进入路径。
(六) 术前准备(术前评估)不超过3天
1.必需的检查项目
(1) 血常规、尿常规;
(2) 肝肾功能、电解质、血型、凝血功能、感染性疾病筛查(乙肝、丙肝、梅毒、艾滋病等);
(3) 心电图、胸部X线平片、超声心动图。
2.根据情况可选择的检查项目:如大便常规、心肌酶、24小时动态心电图、肺功能检查、血气分析、心脏增强CT等。
(七) 预防性抗菌药物选择与使用时机
抗菌药物使用:按照《抗菌药物临床应用指导原则》(卫医发〔2004〕285号)执行,并根据患者的病情决定抗菌药物的选择与使用时间。可使用二代头孢类抗菌素,如头孢呋辛钠,术前0.5~1小时静脉注射。
(八) 手术日一般在入院7天内
1.麻醉方式 全身麻醉。
2.体外循环辅助。
3.手术植入物 缺损补片材料、胸骨固定钢丝等。
4.术中用药 麻醉和体外循环常规用药。
5.输血及血液制品 视术中情况而定。
(九) 术后住院恢复3~8天
1.术后转监护病房,持续监测治疗。
2.病情平稳后转回普通病房。
3.必须复查的检查项目 血常规、血电解质,心电图、胸部X线平片。必要时查超声心动图、肝肾功能等。
4.抗菌药物使用 按照《抗菌药物临床应用指导原则》(卫医发〔2004〕285号)执行,并根据患者的病情决定抗菌药物的选择与使用时间。可使用二代头孢类抗菌素,如头孢呋辛钠,儿童平均一日剂量为60mg/kg,严重感染可用到100mg/kg,分3~4次给予。肾功能不全患者按照肌酐清除率制订给药方案:肌酐清除率> 20ml/min者,每日3次,每次0.75~1.5g;肌酐清除率10~20ml/min患者,每次0.75g,一日2次;肌酐清除率< 10ml/min患者,每次0.75g,一日1次。如出现术后感染,可结合药敏结果选择抗菌药物。
(十) 出院标准
1.病人一般情况良好,体温正常,完成复查项目。
2.引流管拔除,切口愈合无感染。
3.没有需要住院处理的并发症。
(十一) 变异及原因分析
1.围术期并发症等可造成住院日延长或费用超出参考费用标准。
2.手术耗材的选择:由于病情不同,使用不同的内植物和耗材,导致住院费用存在差异。
3.医师认可的变异原因分析。
4.其他患者方面的原因等。
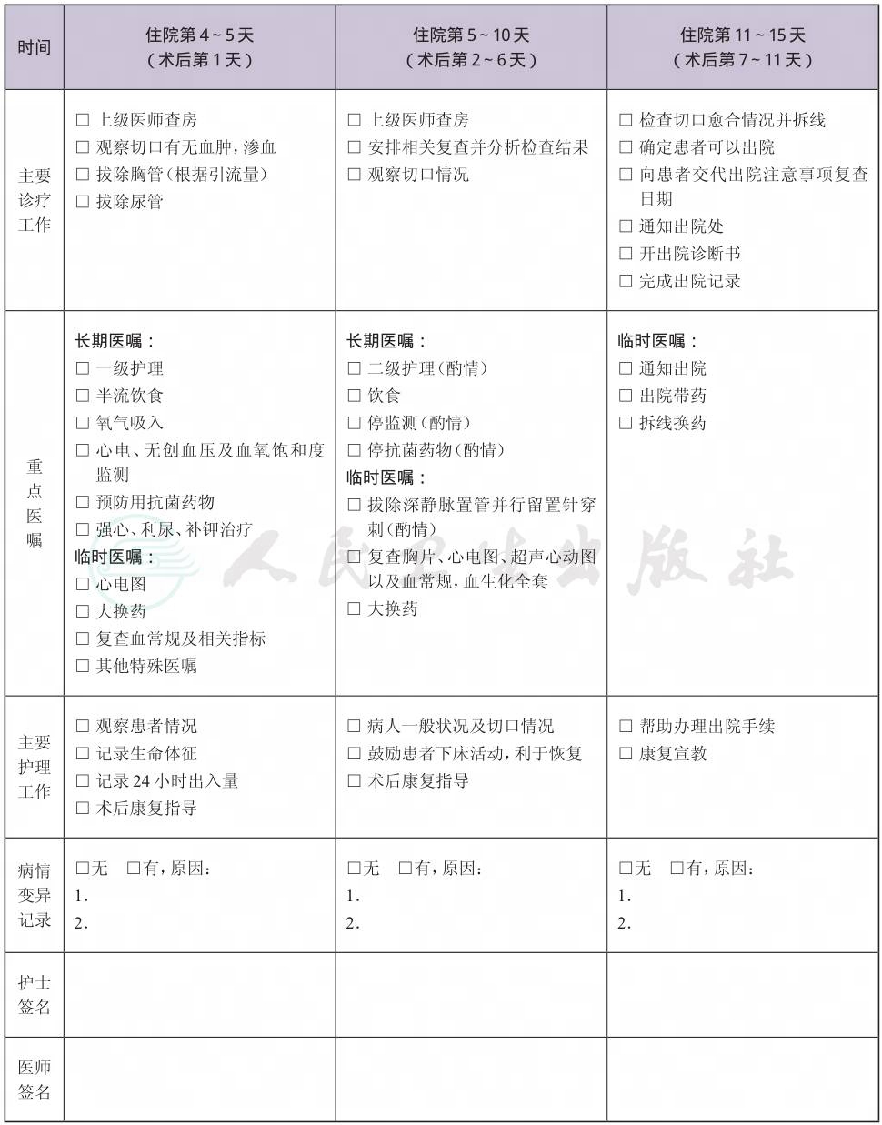
二、 房间隔缺损临床路径表单


三、 儿童房间隔缺损手术基本操作规范
(一) 适应证
房间隔缺损诊断明确,辅助检查提示右心容量负荷增加,肺血增多,或心导管检查Qp/Qs > 1.5的患者需要手术治疗。
血流动力学没有明显改变者,是否手术尚有争议。
(二) 禁忌证
临床表现为发绀的艾森曼格综合征者。
(三) 术前准备
1.完成术前常规化验检查。血、尿常规,生化全套,凝血功能,感染性疾病筛查(乙肝、丙肝、梅毒、艾滋病等)。
2.所有患者应测量四肢血压,除外可能合并的主动脉畸形,如主动脉弓中断和主动脉缩窄。
3.重度肺动脉高压患者,术前给予间断吸氧治疗和应用血管扩张药,有利于降低全肺阻力,为手术治疗创造条件。
4.有充血性心力衰竭者,首先考虑强心利尿治疗以改善心脏功能。
5.病情严重的婴幼儿应当注意术前的营养支持治疗。
(四) 麻醉、体外循环方法
静脉吸入复合麻醉。升主动脉,上、下腔静脉插管建立体外循环。激活全血凝固时间(ACT)保持在400秒以上,使用抑肽酶者保持在750秒以上。
(五) 手术方法
1.体位及皮肤切口 多为仰卧位胸前正中切口下完成。为了美容的效果,可以选择左侧卧位右侧胸部切口。
2.心内直视闭合术 切开心包后,注意从心表面观察:①如并存部分肺静脉畸形引流,多为右上肺静脉位置异常,一般位于房间沟前方;②如合并肺动脉瓣狭窄,则肺动脉主干有狭窄后扩张及肺动脉主干上有喷射性收缩期震颤;③如合并室间隔缺损,则右心室流出道有收缩期震颤,并注意是否合并左上腔静脉畸形以及左心发育不良等。
(1) 中央型房间隔缺损闭合术:用心房拉钩显露心房腔,直视下进一步验证病变是否与术前诊断符合,如确为边缘组织较厚的小缺损,可直接缝合。4-0无创针线从缺损的足侧开始往返连续缝合两道。缺损边缘第l道缝线要缝在结实的房间隔组织上。邻近冠状静脉窦的边缘时,注意勿损伤房室结。第2道缝线最好不要超出第l道缝线的范围,以免房间隔组织缝得太多,张力过大,易出现组织撕裂,发生缺损再通。缝完最后一针时,请麻醉师用气囊加压持续膨肺,将左心内的血和气体驱出后,缝线打结,将缺损完全闭合。
如为巨大的中央型房间隔缺损,直接缝合缺损容易发生撕裂,应当用涤纶片或自体心包片修补缺损。补片不宜过大,先用4-0无创双头针线带小垫片,将补片固定在缺损足侧缘,打结后先用左侧的针线,连续缝合法将补片与边缘缝合。邻近冠状静脉窦部分,缝针要尽量靠前缘或稍偏左侧,以免误伤传导组织。然后用另一根针线连续缝合补片与缺损右缘。两侧缝线在缺损的头侧会合。打结时,请麻醉师持续加压气囊并膨肺,使左心内残余气体随积血从最后的缝隙处溢出,再将缺损完全闭合。
缺损闭合后,开始复温并松开主动脉钳,心脏复跳后,在并行循环辅助下按常规闭合右心房切口。
(2) 上腔型房间隔缺损闭合术:上腔型房缺位于房间隔高处靠近上腔静脉入口处,常有异常连接的右上肺静脉引流入右心房,少数还合并左上腔静脉异位引流。因此,右心房切口常需延伸到心房与上腔静脉交界处,才能充分显露房内的畸形。为避免损伤窦房结,所以向上腔静脉延长的切口应当尽量朝后方。暴露异位的肺静脉是修复上腔型房间隔缺损的关键。
用拉钩显露右心房切口,确认房间隔缺损与畸形肺静脉的位置关系以及缺损的大小。用涤纶片或自体心包补片修复缺损。如缺损太小,必须将其扩大,以便为右肺静脉入左心房建立一个足够大的通道。根据异常肺静脉距缺损的远近,用适当大小的补片,将房间隔缺损及异常肺静脉开口与右心房隔开。
用4-0无创伤双头针线先从异常肺静脉开口最高点向静脉口上缘连续缝合,再用另一头针线向静脉开口的下缘缝合,将两根缝线拉紧,补片被送入术野,再缝补片其余部分。如手术野比较宽敞,继续连续缝合,即可完成心房内的修复手术。按常规排出左心内的残存气体后松开升主动脉阻断钳,即可复温,在并行循环辅助下缝合右心房切口。但必须注意,如上腔静脉入口变窄,则应用4-0或5-0无创伤缝针线将一块等腰三角形补片的底边缝在房腔静脉交界处,以加宽上腔静脉的入口,补片的两边与对应的心房切口相缝合,然后继续缝合右心房切口的剩余部分。
(3) 下腔型房间隔缺损闭合术:房间隔深入下腔静脉口内,必须将下腔静脉插管尽力向足侧牵拉才能显露缺损的全貌。一般下腔型房间隔缺损都较大,且靠下腔静脉口为左心房后壁而无确切的边缘。在显露好下腔型房间隔缺损的同时,要分辨是否存在特殊发育的下腔静脉瓣,如误将此瓣当作缺损的前缘予以缝合,将导致下腔静脉血流入左心房,导致术后大量的右向左分流,使患者出现明显的发绀。如做连续缝合法闭合下腔型房缺,则用4-0无创伤双头针线,在缺损下缘缝一半荷包线,包括缺损邻近的右心房壁以及左心房后壁,抽紧缝线打结后,构成房缺的真正的下缘,再用保留的一根针线,按连续缝合方法,直接缝合缺损。
下腔型房间隔缺损常用补片修复。补片不宜过大。准备2根带小垫片的4-0的无创双头针线,在缺损下缘做两个褥式缝线,并将针线穿过缺损足端边缘的右心房壁以及附近的左心房后壁,于两对缝线打结后,再从两侧将补片连续补在缺损上。按常规请麻醉师加压膨肺,将左心房内气体排出后,缝线打结,将缺损完全闭合。按常规闭合房间隔缺损后,开放升主动脉钳,在并行循环辅助下缝合右心房切口。心房切口的缝针从足侧开始向头侧缝第l道连续褥式缝合,同时将下腔静脉插管移向头侧,第1道褥式缝线缝至下腔静脉插管旁,然后用另一缝针,由切口足侧向头侧单纯连续缝合第2道缝线。
(六) 手术结果
房间隔缺损修补术的手术效果非常满意,在技术成熟的心脏中心,手术死亡率接近零。
(七) 并发症
1.残余分流。
2.室上性心律失常。
3.迟发性心包积液。
(八) 术后处理及注意事项
1.术后早期应用强心、利尿治疗,并适当补钾。
2.术后早期需要控制液体的入量,以减轻左心室的前负荷,并且可以预防迟发性心包积液的发生。
3.术前心脏明显增大、有心力衰竭表现的患者,术后需强心、利尿治疗3个月以上。
4.建议术后3~6个月门诊复查心电图、X线胸片和超声心动图,并决定是否需要药物治疗及治疗方案。
5.建议术后1年复查心电图、X线胸片和超声心动图。



