一、 尿道下裂临床路径标准住院流程
(一) 适用对象
第一诊断为尿道下裂。
行阴茎伸直术和尿道成形术。
(二) 诊断依据
根据《临床诊疗指南 小儿外科学分册》(中华医学会编著,人民卫生出版社),《临床技术操作规范 小儿外科学分册》(中华医学会编著,人民军医出版社)。
典型的尿道下裂外观:尿道口位置异常、包皮分布于背侧、阴茎下弯。
(三) 治疗方案的选择
根据《临床诊疗指南 小儿外科学分册》(中华医学会编著,人民卫生出版社),《临床技术操作规范 小儿外科学分册》(中华医学会编著,人民军医出版社)。
阴茎伸直术和尿道成形术。
(四) 标准住院日
为7~14天。
(五) 进入路径标准
1.第一诊断必须符合尿道下裂疾病编码。
2.无需使用游离移植物的尿道下裂患儿,可以进入路径。
3.已排除隐睾、性别畸形,可进行Ⅰ期手术矫治的患儿,进入路径。
4.当患者同时具有其他疾病诊断,但在住院期间不需要特殊处理,也不影响第一诊断的临床路径实施时,可以进入路径。
(六) 术前准备1~2天
1.必需的检查项目
(1) 实验室检查:血常规、尿常规、肝肾功能、电解质、凝血功能、感染性疾病筛查。
(2) 心电图、胸片(正位)。
2.根据病情选择的项目
(1) C反应蛋白。
(2) 泌尿系统超声。
(3) 超声心动图(心电图异常者)。
(七) 预防性抗菌药物选择与使用时机
抗菌药物使用:按照《抗菌药物临床应用指导原则》(卫医发〔2004〕285号)执行,并结合患者的病情决定抗菌药物的选择与使用时间。
(八) 手术日为入院第2~3天
1.麻醉方式 全麻或椎管内麻醉。
2.手术方式 阴茎伸直术和尿道成形术。
3.术中用药 麻醉常规用药。
4.输血 通常无需输血。
(九) 术后住院恢复5~11天
1.术后需要复查的项目 根据患者病情决定。
2.术后用药 抗菌药物使用按照《抗菌药物临床应用指导原则》(卫医发〔2004〕285号)执行,并结合患者的病情决定抗菌药物的选择与使用时间。
(十) 出院标准
1.一般情况良好。
2.没有需要住院处理的并发症。
(十一) 变异及原因分析
1.住院治疗期间,发现染色体异常,合并两性畸形患儿,进入其他路径。
2.围术期并发症等造成住院日延长和费用增加。
3.术后有尿道瘘等并发症,进入其他路径。
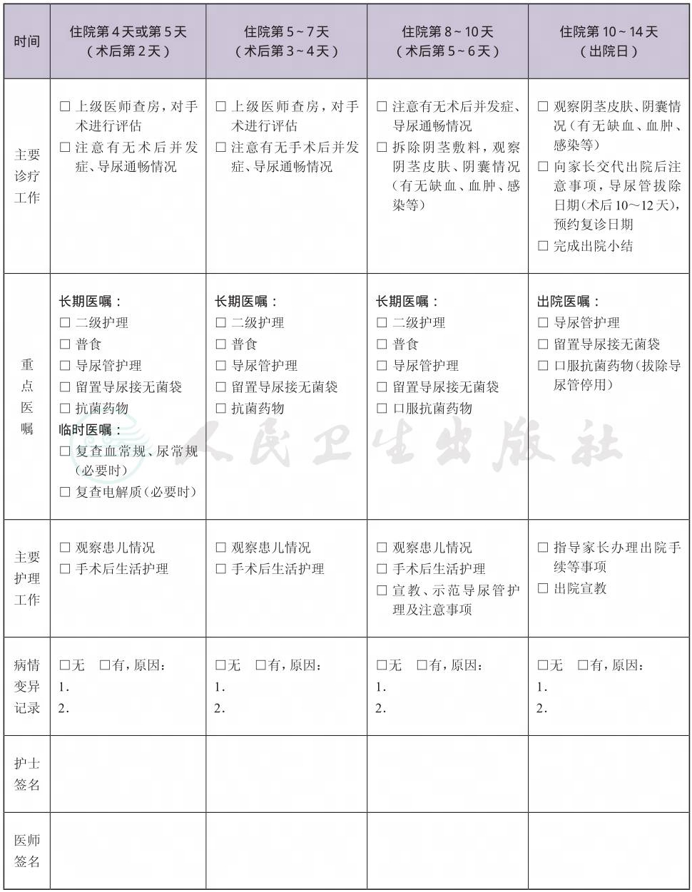
二、 尿道下裂临床路径表单





