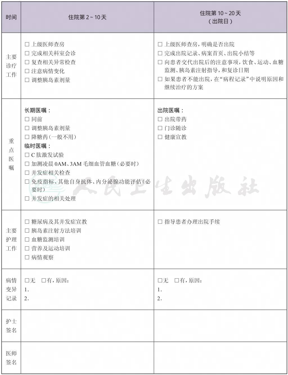
一、 1型糖尿病临床路径标准住院流程
(一) 适用对象
第一诊断为1型糖尿病(不伴急性并发症)。
(二) 诊断依据
根据《儿科学》(王卫平主编,高等教育出版社,2004版)、《诸福棠实用儿科学》(第7版)(人民卫生出版社)、《临床治疗指南 内分泌及代谢性疾病分册》(中华医学会编著,人民卫生出版社,2009年),《临床技术操作规范 内分泌及代谢性疾病分册》(中华医学会编著,人民军医出版社,2009年),《美国糖尿病学会关于糖尿病诊断和分型指南》(Diabetes Care,2010,33:S75-S81)
1.有糖尿病症状(典型症状包括多饮、多尿和不明原因的体重下降等)者满足以下标准中一项即可诊断糖尿病:
(1) 任意时间血浆葡萄糖≥11.1mmol/L(200mg/dl)。
(2) 空腹(禁食时间大于8小时)血浆葡萄糖≥7.0mmol/L(126mg/dl)。
(3) OGTT试验后2小时血浆葡萄糖≥11.1mmol/L(200mg/dl)。
(4) HbA1C≥6.5%[未经National Glycohemoglobin Standardization Program(NGSP)认证一般不建议采用]。
2.具备1型糖尿病特点
(1) 通常15岁以下起病,起病迅速,症状明显,中度~重度的临床症状,包括体重下降、多尿、烦渴、多饮、体型消瘦、酮尿或酮症酸中毒等。
(2) 空腹或餐后的血清C肽水平低或缺乏;可出现免疫标记:胰岛素自身抗体(IAA)、胰岛细胞抗体(ICA)、谷氨酸脱羧酶抗体(GAD)、胰岛抗原抗体(IA-2);需要胰岛素治疗;可伴有其他自身免疫性疾病。
3.分型 ①免疫介导(ⅠA型);②特发性(ⅠB型)。
(三) 治疗方案的选择
根据《临床治疗指南 内分泌及代谢性疾病分册》(中华医学会编著,人民卫生出版社,2009年)、《临床技术操作规范 内分泌及代谢性疾病分册》(中华医学会编著,人民军医出版社,2009年)、《WHO诊断标准及中国糖尿病防治指南》(2007年)。
1.糖尿病宣传教育和管理。
2.饮食疗法。
3.运动疗法。
4.自我血糖监测、低血糖事件评估。
5.体重、尿酮体监测及并发症检测。
6.胰岛素强化治疗。
(四) 标准住院日
为20天内。
(五) 进入路径标准
1.第一诊断必须符合1型糖尿病(不伴急性并发症)疾病编码。
2.当患者同时具有其他疾病诊断,但在住院期间不需要特殊处理,也不影响第一诊断的临床路径流程实施时,可以进入路径。
(六) 住院期间检查项目
1.必需的检查项目
(1) 血常规、尿常规+酮体、大便常规。
(2) 全天毛细血管血糖谱(包括三餐前、三餐后2小时、睡前、2AM等)。
(3) 血气分析、肝肾功能、电解质、血脂。
(4) 胸片、心电图、腹部B超(包括肝脾、胰腺等)。
(5) 糖化血红蛋白(HbA1c),胰岛β细胞自身抗体(ICA、GAD、IAA),C肽激发试验(病情允许时),空腹胰岛素(未用胰岛素前)及C肽。
(6) 内分泌腺体功能评估(甲状腺、垂体):甲状腺功能,抗甲状腺过氧化物酶抗体,胰岛素样生长因子。
2.根据患者病情可选的检查项目
(1) 血气分析,胰岛β细胞自身抗体(IAA、ICA、GAD等)、行动态血糖监测[血糖未达标和(或)血糖波动较大者]。
(2) 相关免疫指标(血沉、CRP、RF、免疫球蛋白全套、补体全套、ANA和ENA)、自身抗体(抗甲状腺、抗肾上腺、抗卵巢、抗甲状旁腺抗体等)、内分泌腺体功能评估(甲状腺、肾上腺、性腺、甲状旁腺、垂体)。
(3) 并发症相关检查(新诊断糖尿病和病程超过5年定期复诊者):尿微量蛋白系列/肌酐、24小时尿总蛋白、微量白蛋白定量、眼底检查,慢性并发症倾向时超声心动图、颈动脉和下肢血管彩超等。
(七) 选择用药
1.胰岛素治疗方案选择
(1) 三餐前短效(或速效)和睡前中效(或长效或长效类似物)胰岛素方案。
(2) 早餐前短效和中效,晚餐前短效,睡前中效胰岛素方案。
(3) 早餐前短效和中效,晚餐前短效和中效胰岛素方案。
(4) 胰岛素泵持续皮下胰岛素注射(短效或速效)。
2.胰岛素治疗剂量调整
(1) 初始剂量为0.5~1U/(kg·d);全天剂量分配为:早餐前短效占30%~40%,中餐前短效占20%~30%,晚餐前短效占30%,睡前中效占10%。
(2) 缓解后可减少胰岛素注射次数。
3.对症治疗
(八) 出院标准
1.治疗方案确定,血糖控制趋于稳定。
2.患者或其监护人得到基本技能培训并学会胰岛素注射、自我血糖监测。
3.完成相关并发症的检查。
4.没有需要住院处理的并发症和(或)合并症。
(九) 变异及原因分析
1.出现急性并发症(酮症酸中毒、低血糖昏迷、高渗性昏迷、乳酸酸中毒等),则按照相应路径或指南进行救治,退出本路径。
2.反复发生低血糖、伴有增加控制血糖难度的合并症,延长住院时间,则按照相应路径或指南进行治疗。
3.若必须同时服用对血糖或胰岛素作用有影响的药物,或患者对胰岛素制剂有过敏情况时,导致住院时间延长、住院费用增加。
4.出现严重的糖尿病慢性并发症(糖尿病肾病、眼部、心血管、神经系统并发症、皮肤病变、糖尿病足),或合并感染,导致住院时间延长、住院费用增加。
二、 1型糖尿病临床路径表单





