一、 儿童肺结核临床路径标准住院流程
(一) 适用对象
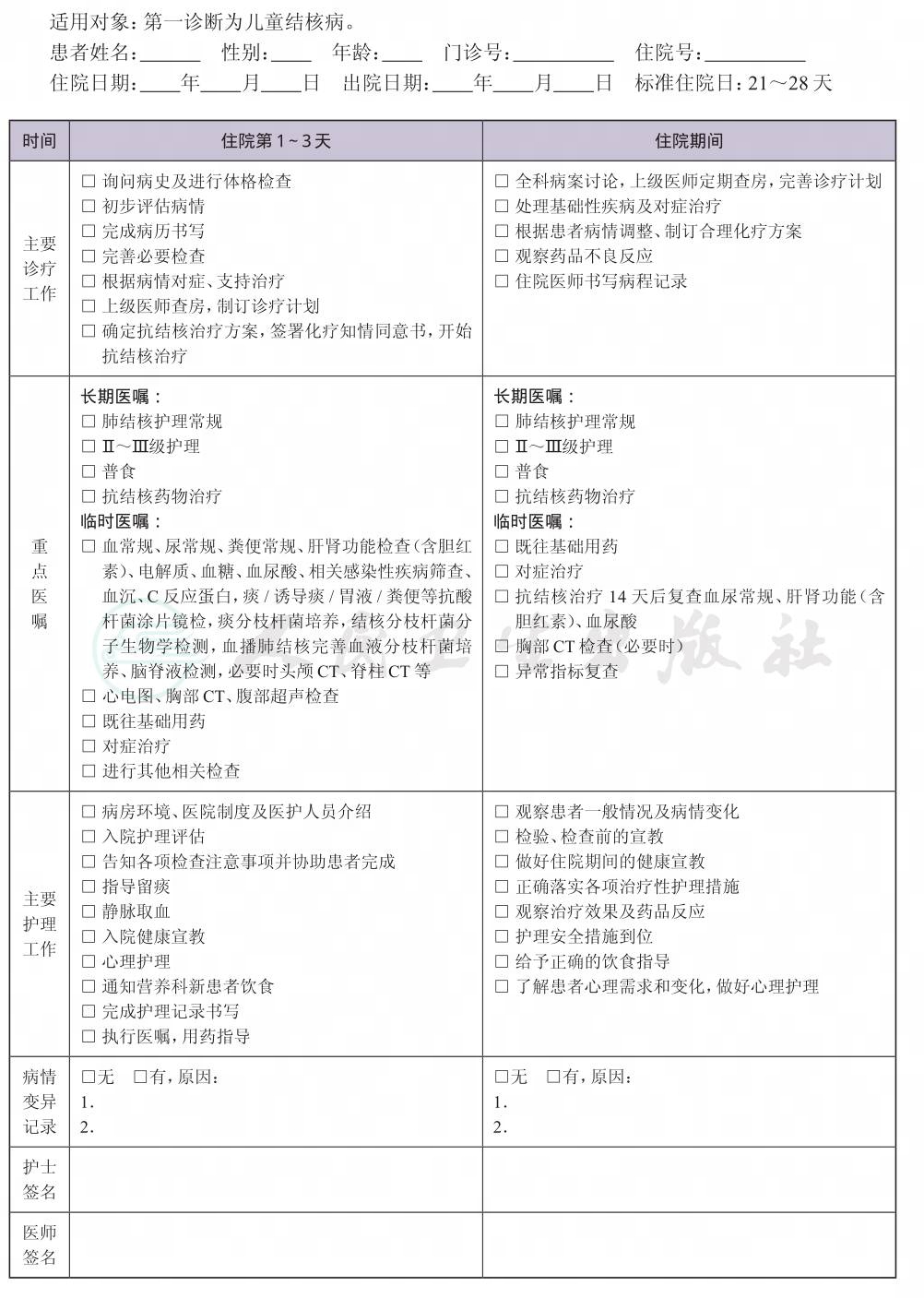
第一诊断为儿童肺结核。
(二) 诊断依据
根据《中华人民共和国卫生行业标准肺结核诊断标准(WS288-2008)》《中国结核病防治规划实施工作指南(2008年版)》《临床诊疗指南 结核病分册》,2014年WHO《国家结核病规划关于儿童结核病处理指南(第2版)》,2011年版《中国儿童结核病防治手册》。
1.临床症状 其他原因不能解释的持续咳嗽超过3周,发热(体温> 38℃,持续14天以上,排除疟疾/肺炎等其他常见疾病引起)、盗汗、咳痰、咯血或血痰、胸痛、体重下降或生长迟滞等。部分患者可无临床症状。
2.体征 可出现呼吸频率增快、呼吸音减低或粗糙、肺部啰音等。轻者可无体征。
3.胸部影像学检查 显示原发综合征、粟粒性肺结核或其他活动性肺结核病变特征。
4.痰液/胃液检查 痰抗酸杆菌涂片镜检或分枝杆菌培养阳性。
5.与菌阳肺结核病人密切接触史。
(三) 治疗方案的选择
根据《中国结核病防治规划实施工作指南(2008年版)》《临床诊疗指南 结核病分册》,2014年WHO《国家结核病规划关于儿童结核病处理指南(第2版)》。
1.药物治疗
(1) 推荐治疗方案:2HRZ/4HR(低HIV流行区、低INH耐药区:涂阴肺结核、纵隔淋巴结核、外周淋巴结核);或2HRZE/4HR(低HIV流行区、低INH耐药区:肺部病灶广泛、涂阳肺结核、合并严重肺外结核;或高HIV流行区、高INH耐药区);3HRZE/9HR(血行播散型肺结核、结核性脑膜炎、骨结核,强化期需延长至3个月,总疗程延长至12个月)。链霉素不推荐作为儿童结核病的一线用药。
(H:异烟肼,R:利福平,Z:吡嗪酰胺,E:乙胺丁醇)。
(2) 治疗模式:强调儿童结核病每天用药,不推荐强化期的间歇治疗。对于病情严重或存在影响预后的合并症的患者,可适当延长疗程。
(3) 推荐剂量:INH(H)10mg/kg(7~15mg/kg),最大剂量300mg/d;RFP(R)15mg/kg(10~20mg/kg),最大剂量600mg/d;PZA(Z)35mg/kg(30~40mg/kg),EMB(E)20mg/kg(15~25mg/kg)。(当儿童体重达到25kg时,可使用成人剂量。)
2.根据患者存在的并发症或合并症进行对症治疗。
(四) 标准住院日
为21~28天。
(五) 进入路径标准
1.年龄≤18岁。
2.第一诊断必须符合儿童肺结核病。
3.当患者合并其他疾病,但住院期间不需要特殊处理,也不影响第一诊断的临床路径流程实施时,可以进入路径。
(六) 住院期间检查项目
1.必需的检查项目
(1) 血常规、尿常规、粪便常规。
(2) 感染性疾病筛查(乙肝、丙肝、艾滋病等)。
(3) 肝肾功能、电解质、血糖、血沉、C反应蛋白、血尿酸。
(4) 痰/胃液/诱导痰/粪便,抗酸杆菌涂片及分枝杆菌培养;血行播散型肺结核需查血分枝杆菌培养;结核分枝杆菌分子生物学检测。
(5) 心电图。
(6) 胸部CT。
(7) 腹部超声检查,浅表及深部淋巴结超声检查。
(8) 听力、视力、视野检测。
(9) 血行播散型肺结核患者需完善全身检查以排除有无全身其他重要组织脏器的结核播散:如腰穿脑脊液检查,必要时完善头颅CT、脊柱CT等。
2.根据患者病情可选择的检查项目
(1) 抗结核药物敏感试验及菌种鉴定(分枝杆菌培养阳性者)。
(2) 胸部超声(怀疑胸腔积液、心包积液患者)。
(3) 体液免疫、细胞免疫功能检查(怀疑免疫异常患者)。
(4) 浅表部位肿大淋巴结或脓肿怀疑结核感染所致时可穿刺活检行病理学、细菌学、分子生物学诊断技术等检查。
(七) 出院标准
1.临床症状好转。
2.患者可耐受制订的抗结核治疗方案。
(八) 变异及原因分析
1.出现严重的抗结核药物不良反应。
2.治疗过程中出现严重并发症或合并症,如肺外结核、咯血、气胸、呼吸衰竭等,需要进一步诊疗,或需要转入其他路径。
3.进一步诊断为耐多药结核病,需要转入其他路径。
4.原有病情明显加重,导致住院时间延长。
二、 初治菌阳肺结核临床路径表单





