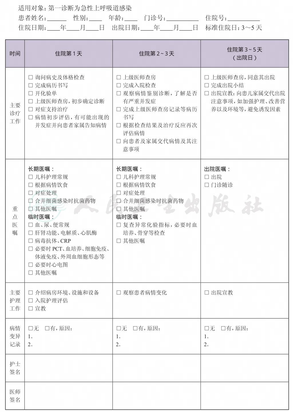
一、 儿童急性上呼吸道感染临床路径标准住院流程
(一) 适用对象
第一诊断为急性上呼吸道感染。
(二) 诊断依据
根据《诸福棠实用儿科学》(第8版)(人民卫生出版社)。
1.上部呼吸道的鼻和咽部的急性感染,病情轻重程度相差大,一般年长儿轻,婴幼儿重。鼻部症状如鼻塞、鼻涕、发热、咽痛,婴幼儿可有呕吐、腹泻。重症为高热、头痛、乏力、咳嗽,可引起高热惊厥、急性腹痛。
2.查体咽喉壁淋巴组织充血、淋巴结肿大,疱疹性咽炎咽部可有疱疹、溃疡。急性扁桃体炎扁桃体表面可见斑点状白色渗出物。
3.病毒感染一般白细胞数偏低或正常,细菌感染时白细胞数多增高,严重者可减低,但是中性粒细胞百分数仍增高。
(三) 治疗方案的选择
根据《诸福棠实用儿科学》(第8版)(人民卫生出版社)。
1.充分休息、解表、清热、预防并发症。
2.病毒感染多用中药,细菌感染应用抗生素,支持疗法、局部治疗。
(四) 标准住院日
为3~5天。
(五) 进入路径标准
1.第一诊断必须符合急性上呼吸道感染疾病编码。
2.当患者同时具有其他疾病诊断,只要住院期间不需要特殊处理,也不影响第一诊断的临床路径流程实施时,可以进入路径。
(六) 住院期间检查项目
1.必须检查的项目
(1) 血常规、尿常规、大便常规。
(2) C反应蛋白(CRP)、病毒抗体。
(3) 肝肾功能、血电解质、心肌酶谱。
2.根据患儿的病情,怀疑脓毒症时做降钙素原(PCT)、血培养;怀疑EBV感染时做外周血细胞形态;有反复呼吸道感染者细胞免疫、体液免疫等。
3.必须复查的检查项目
(1) 血常规、CRP。
(2) 肝肾功能、电解质(必要时)。
(七) 药物选择与使用时机
抗菌药物:按照《抗菌药物临床应用指导原则》(卫医发〔2015〕43号)执行。
(八) 出院标准
1.一般状况良好。
2.连续3天腋温< 37.5℃。
(九) 变异及原因分析
1.合并以下并发症,导致住院时间延长:
(1) 感染自鼻咽部蔓延至附近器官,如鼻窦炎、喉炎、中耳炎、颈部淋巴结炎、上颌骨骨髓炎、支气管炎、支气管肺炎等。
(2) 病原菌通过血液循环播散到全身,细菌感染并发败血症时可导致化脓性病灶,如皮下脓肿、心包炎、腹膜炎、关节炎、骨髓炎、脑膜炎、脑脓肿、泌尿系感染等。
(3) 由于感染和变态反应,可发生风湿热、肾炎、肝炎、心肌炎、紫癜、类风湿病及其他结缔组织病等。
2.诊断时须与其他疾病鉴别 如流感、过敏性鼻炎、急性气管支气管炎、细菌性肺炎、传染性单核细胞增多症及各种发疹性疾病等,还要与重症感染早期鉴别。
二、 急性上呼吸道感染临床路径表单




