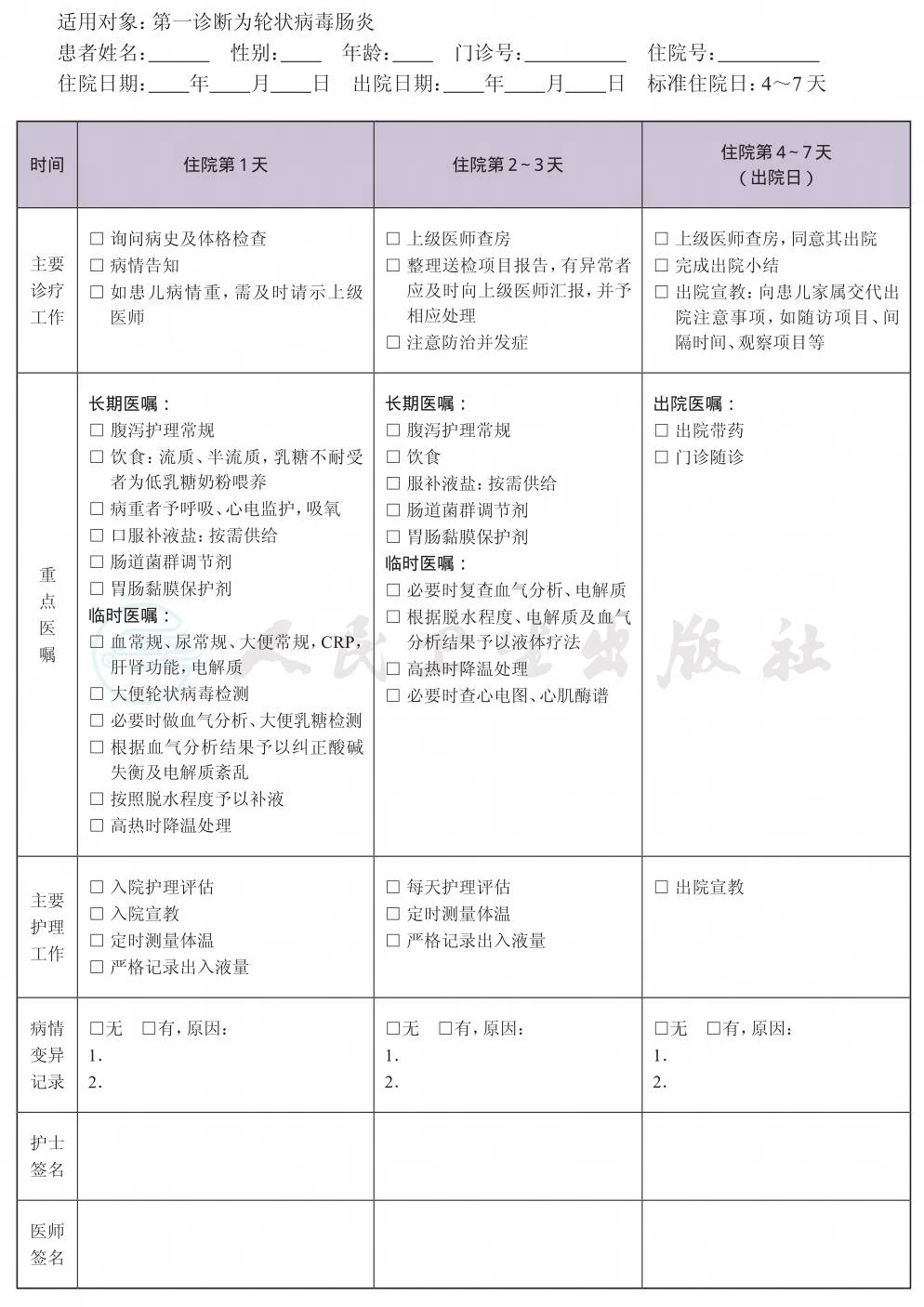
一、 轮状病毒肠炎临床路径标准住院流程
(一) 适用对象
第一诊断为轮状病毒肠炎。
(二) 诊断依据
根据《临床诊疗指南 小儿内科分册》(中华医学会编著,人民卫生出版社),《诸福棠实用儿科学》(第7版)(人民卫生出版社)。
1.病史 6~24月龄小儿多见,腹泻,大便为黄稀便、水样或蛋花汤样,每天可达10余次,伴或不伴发热、呕吐。
2.体征 有或无脱水征,肠鸣音活跃。
3.实验室检查 大便常规镜检正常,或见少许白细胞,无吞噬细胞;血常规白细胞正常或轻度升高;大便轮状病毒检测阳性可确诊。
(三) 治疗方案的选择
根据《临床诊疗指南 小儿内科分册》(中华医学会编著,人民卫生出版社),《诸福棠实用儿科学》(第7版)(人民卫生出版社)。
1.消化道隔离至腹泻缓解。
2.根据临床表现和实验室检查纠正脱水和电解质酸碱紊乱。
(四) 标准住院日
为4~7天。
(五) 进入路径标准
1.第一诊断必须符合轮状病毒肠炎疾病编码。
2.当患者同时具有其他疾病诊断,只要住院期间不需要特殊处理,也不影响第一诊断的临床路径流程实施时,可以进入路径。
(六) 入院后第1~2天
1.必须检查的项目
(1) 血常规、尿常规、大便常规。
(2) C反应蛋白(CRP)。
(3) 肝肾功能、血电解质。
(4) 大便轮状病毒检测。
2.根据患儿病情可选择 血气分析、大便乳糖检测等。
(七) 药物选择
1.口服补液盐或静脉补液。
2.肠道菌群调节剂。
3.胃肠黏膜保护剂。
(八) 必须复查的检查项目
1.血常规、尿常规、大便常规。
2.血电解质。
(九) 出院标准
1.体温正常,腹泻好转。
2.无呕吐,脱水纠正。
3.大便常规、电解质正常。
(十) 变异及原因分析
1.存在使腹泻进一步加重的其他疾病,需要处理干预。
2.患儿入院时已发生严重水、电解质紊乱,需进行积极对症处理,完善相关检查,向家属解释并告知病情,导致住院时间延长,增加住院费用等。
二、 轮状病毒肠炎临床路径表单




