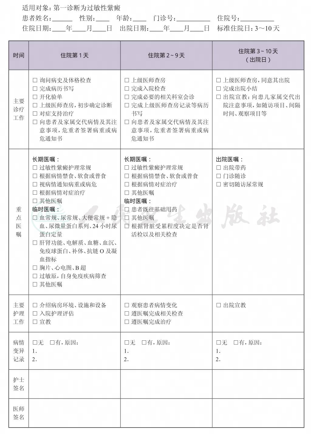
一、 过敏性紫癜临床路径标准住院流程
(一) 适用对象
第一诊断为过敏性紫癜。
(二) 诊断依据
根据《临床诊疗指南 小儿内科分册》(中华医学会编著,人民卫生出版社,2005)、《诸福棠实用儿科学》(第8版)(人民卫生出版社,2015)。
1.病史 多见于儿童和青少年,尤其5~10岁儿童。病因尚不完全清楚,部分患儿发病前可有呼吸道感染或接触过敏原等诱发因素。
2.症状体征 典型皮疹为高出皮面的出血性紫癜,以四肢伸侧面为主,常为对称性。可伴关节肿痛、腹痛、便血等关节及消化道受累表现。部分患儿出现水肿、血尿及蛋白尿等肾脏受累表现。
3.实验室检查 本病无特异性实验室检查异常指标。部分患儿出现白细胞及CRP等炎症指标增高;红细胞沉降率可增快;血小板增高及其他凝血指标异常;消化道受累时大便潜血可阳性。
(三) 治疗方案的选择
根据《临床诊疗指南 小儿内科分册》(中华医学会编著,人民卫生出版社)、《诸福棠实用儿科学》(第8版)(人民卫生出版社)。
1.普通型紫癜(单纯皮肤紫癜) 注意休息及对症治疗(可用抗血小板凝聚药物如双嘧达莫片、维生素C、维生素P等)。
2.出现关节受累表现 严重者可应用糖皮质激素治疗。
3.出现消化道受累表现 暂给予无渣或少渣免动物蛋白饮食;如出现严重腹痛或消化道出血时,需禁食,可应用糖皮质激素治疗。
4.出现肾脏症状 按过敏性紫癜肾炎治疗(判断临床类型,必要时行肾组织活检,根据病理类型作分型治疗)。
(四) 标准住院日
普通型3~5天,关节型或腹型一般7~10天。
(五) 进入路径标准
1.第一诊断必须符合过敏性紫癜疾病编码。
2.当患者同时具有其他疾病诊断,但在住院期间不需要特殊处理,也不影响第一诊断的临床路径流程实施时,可以进入路径。
(六) 入院后检查
1.必需的检查项目
(1) 血常规、尿常规、大便常规和大便隐血。
(2) C反应蛋白(CRP)、抗链O、血沉。
(3) 肝肾功能、血电解质、血糖。
(4) 凝血指标。
2.根据患者病情可选择 尿微量蛋白系列、补体、抗核抗体、免疫球蛋白、过敏原检测、抗中心粒细胞胞质抗体、胸片、B超及心电图等。
(七) 治疗开始于诊断第1天
(八) 治疗方案与药物选择
1.普通型紫癜(单纯皮肤紫癜) 可用维生素C、维生素P及抗组胺药物,参考凝血指标可选用抗血小板凝聚药物如双嘧达莫片[3~5mg/(kg·d)](不超过150mg/d)及肝素。如有感染指征,给予抗感染治疗。可辅助中药治疗。
2.出现关节受累表现 急性期卧床休息,严重者可应用糖皮质激素治疗。
3.出现消化道受累表现 暂给予无渣或少渣免动物蛋白饮食、H2受体阻滞剂、胃黏膜保护剂、解痉药物等;如出现严重腹痛或消化道出血时,需禁食补液治疗,维持营养及水电解质平衡。同时应用糖皮质激素治疗,静脉使用效果较佳,症状缓解后逐步减量并停用;注意观察和预防糖皮质激素副作用。严重消化道出血者作为急诊处理,给予止血药物、输血治疗,必要时外科干预。
4.出现过敏性紫癜性肾炎表现 根据临床类型予以对症治疗;观察病情变化,必要时行肾组织活检,根据病理类型作进一步分型治疗。
(九) 出院标准
1.皮疹减少或消退。
2.无明显关节症状、腹部症状。
3.无严重肾脏受累表现。
(十) 变异及原因分析
1.皮肤紫癜反复出现,需要积极寻找原因并处理干预。
2.患儿入院时发生严重关节症状、腹痛、血便以及肉眼血尿、大量蛋白尿和(或)肾功能异常需进行积极对症处理,完善相关检查,向家属解释并告知病情,导致住院时间延长,增加住院费用等。
二、 过敏性紫癜临床路径表单




