指南规范详情-人卫临床助手-人民卫生出版社 Insert title here Insert title here
Insert title here
首页 >  临床指南 > 《〈医疗机构制度管理制度〉制定方法专家共识》(2023年版)
《〈医疗机构制度管理制度〉制定方法专家共识》(2023年版)
发布者
国家卫生健康委医院管理研究所
作者
国家卫生健康委医院管理研究所
正文

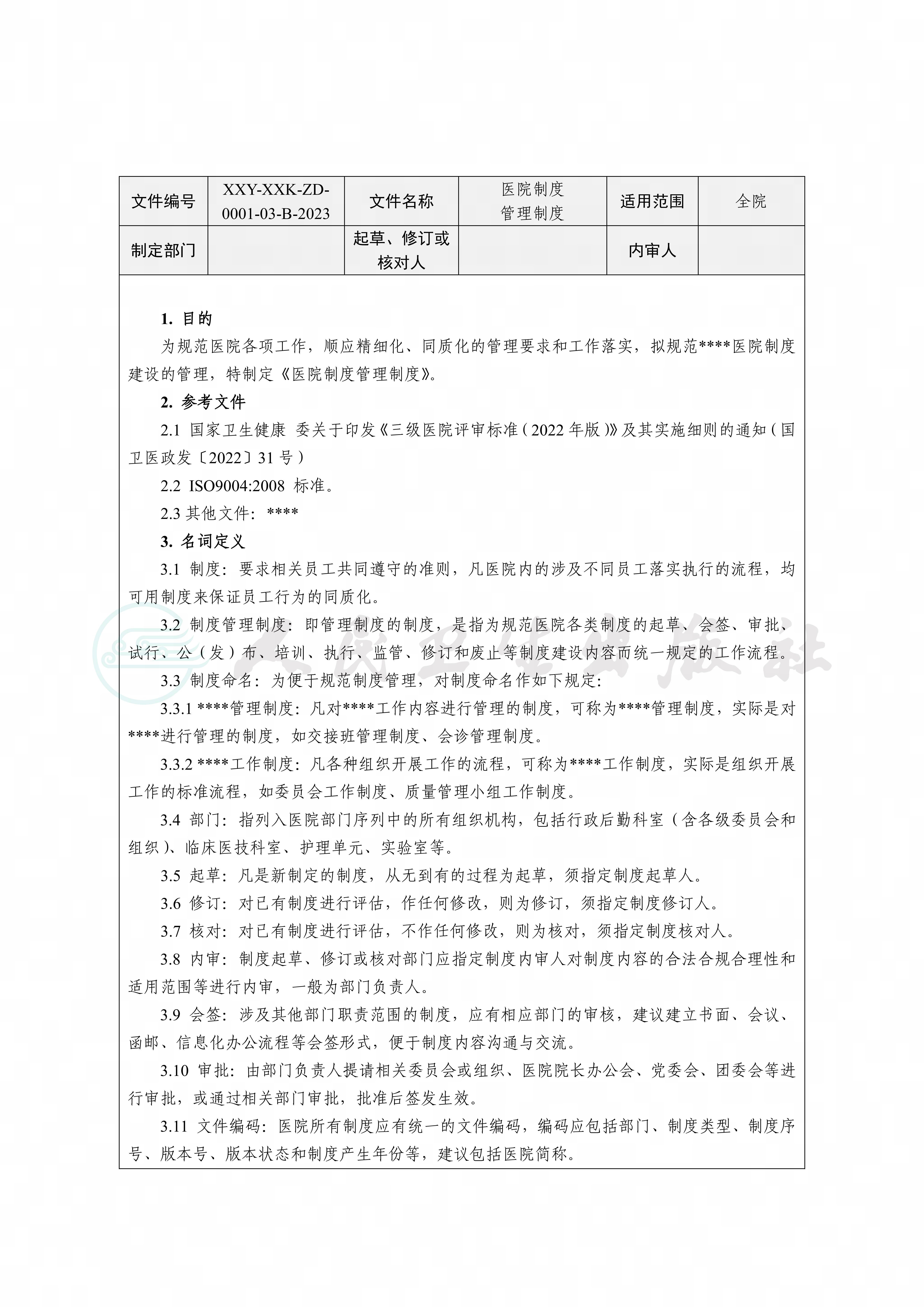
一、背景和目的

《中华人民共和国基本医疗卫生与健康促进法》《国务院办公厅关于建立现代医院管理制度的指导意见》要求建立权责清晰、管理科学、治理完善、运行高效、监督有力的现代医院管理制度,推动各级各类医院管理规范化、精细化、科学化。2022年版三级医院评审标准(一百三十九)条要求根据法律法规、规章规范以及相关标准,结合本院实际,制定各项规章制度和岗位职责,并及时修订完善。

制度是规范医院员工和医务人员的行为的重要手段和评价依据,全院统一的制度管理流程有助于完善医院及各部门、科室制度建设,提升制度有效性,形成医院特有的制度文化。通过医院制度管理制度的制定,有助于帮助员工理解制度的产生过程、制度的共性特征,促进制度的规范应用。

本共识在原2018年、2020年和2023年全国医疗质量管理骨干高质量发展暨全国医务、质管处(科)长能力提升班上联合百余家医疗机构共同制/修订的基础上,经国家卫生健康委医院管理研究所医疗质量管理研究专家智库部分专家讨论形成共识。

二、内容

评论
发表评论
相关指南
相关疾病
相关病例