指南规范详情-人卫临床助手-人民卫生出版社 Insert title here Insert title here
Insert title here
首页 >  临床指南 > 成人高血压食养指南(2023年版)
成人高血压食养指南(2023年版)
发布者
国家卫生健康委办公厅
关键词
成人高血压食养
正文

一、前言

高血压是以血压升高为主要特点的全身性疾病。《中国居民营养与慢性病状况报告(2020 年)》显示,我国 18 岁及以上居民高血压患病率为 27.5%,其中 18~44 岁、45~59岁和 60 岁及以上居民高血压患病率分别为 13.3%、37.8%和59.2%。我国居民高血压患病率总体呈上升趋势,目前成人高血压患病人数估计为 2.45 亿。高血压是导致冠心病、脑卒中等心血管疾病、死亡的主要原因之一。2017 年,高收缩压(SBP)导致了我国 254 万人的死亡,其中 95.7%死于心血管疾病。如果对高血压患者进行治疗,与维持现状相比每年可减少80.3万例心血管事件,可获得120万质量调整生命年(QALY)。因此,高血压是我国当前面临的重要公共卫生问题。

高血压危险因素多与不合理膳食相关,包括高钠、低钾膳食、过量饮酒等。与膳食密切相关的超重和肥胖也是高血压患病的重要危险因素,尤其是中心性肥胖,与高血压关系更为密切。膳食干预是国内外公认的高血压防治措施,对血压改善极为重要。以“辨证施膳”为核心的中医食养是在中医辨证施治理论基础上的非药物调养方法,强调根据体质、病因、证候给予不同食养方案,在调和气血、平衡人体营养、辅助预防疾病上效果显著。针对不同体质高血压患者,选取不同特性的食物或食药物质食用,可改善患者血压水平。

为辅助预防和控制我国人群高血压的发生发展,改善高血压患者的日常膳食,提高居民营养健康水平,发展传统食养服务,根据《健康中国行动(2019—2030 年)》和《国民营养计划(2017—2030 年)》相关要求,制定本指南。本指南以食养为基础,依据现代营养学理论和相关证据,以及我国传统中医的理念和调养方案,提出具有多学科优势互补的成人高血压患者食养基本原则和食谱示例。本指南主要面向成人高血压患者以及基层卫生工作者(包括营养指导人员),为高血压辅助预防与改善提供食养指导。有其他合并症的高血压患者,可参考(但不拘泥于)本指南制定食养方案,同时使用者应在医师或营养指导人员等专业人员的指导下,根据患者具体情况设计个性化食养方案。

二、疾病特点与分型

(一) 高血压定义与分类。

高血压定义为:在未使用降压药物的情况下,非同日 3次测量诊室血压1 ,收缩压(SBP)≥140mmHg 和(或)舒张压(DBP)≥90mmHg。收缩压≥140mmHg 和舒张压<90mmHg 为单纯收缩期高血压。患者既往有高血压史,目前正在使用降压药物,血压虽然低于 140/90mmHg,仍应诊断为高血压。高血压分级及心血管风险分层见附录。

(二) 中医对高血压的认识及分型。

高血压属于中医学的“眩晕”“头痛”等范畴。临床主要表现为头晕、头胀、头痛,或头重脚轻,或如坐舟车,常

1 诊室血压:由医护人员在标准条件下按统一规范进行测量,是目前诊断高血压、进行血压水平分级以及观察降压疗效的常用方法。

伴耳鸣心悸,血压升高。中医认为高血压病的发生与五志过极、年老体迈、饮食不节等有关,其发病与五脏相关,但主要病位在心、肝、脾、肾,病性有实有虚,临床多以虚实夹杂为主。常见辨证分型及临床表现如下。

肝火上炎证:以头晕胀痛、面红目赤、烦躁易怒为主症,兼见耳鸣如潮、胁痛口苦、便秘溲黄等症,舌红,苔黄,脉弦数。

痰湿内阻证:以头重如裹为主症,兼见胸脘痞闷、纳呆恶心、呕吐痰涎、身重困倦、少食多寐等症,苔腻,脉滑。

瘀血内阻证:以头痛如刺、痛有定处为主症,兼见胸闷心悸、手足麻木、夜间尤甚等症,舌质暗,脉弦涩。

阴虚阳亢证:以眩晕、耳鸣、腰酸膝软、五心烦热为主症,兼见头重脚轻、口燥咽干、两目干涩等症,舌红,少苔,脉细数。

肾精不足证:以心烦不寐、耳鸣腰酸为主症,兼见心悸健忘、失眠梦遗、口干口渴等症,舌红,脉细数。

气血两虚 证:以眩晕时作、短气乏力、口干心烦为主症,兼见面白、自汗或盗汗、心悸失眠、纳呆、腹胀便溏等症,舌淡,脉细。

冲任失调证:妇女月经来潮或更年期前后出现头痛、头晕为主症,兼见心烦、失眠、胁痛、全身不适等症,血压波动,舌淡,脉弦细。

三、食养原则和建议

根据营养科学理论、中医理论和目前膳食相关慢性病科学研究文献证据,在专家组共同讨论、建立共识的基础上,对高血压患者的日常食养提出 5 条原则和建议。包括:1.减钠增钾,饮食清淡。2.合理膳食,科学食养。3.吃动平衡,健康体重。4.戒烟限酒,心理平衡。5.监测血压,自我管理。

(一) 减钠增钾,饮食清淡。

每人每日食盐摄入量逐步降至 5g 以下;增加富钾食物摄入。清淡饮食,少吃含高脂肪、高胆固醇的食物。

钠盐摄入过多可增加高血压风险。我国居民膳食中 75%以上的钠来自于家庭烹调盐,其次为高盐调味品。随着膳食模式的改变,加工食品也成为重要的钠盐摄入途径。所有高血压患者均应采取各种措施,限制来源于各类食物的钠盐摄入。

增加膳食中钾摄入量可降低血压。建议增加富钾食物(如新鲜蔬菜、水果和豆类等)的摄入量;肾功能良好者可选择高钾低钠盐。不建议服用钾补充剂(包括药物)来降低血压。肾功能不全者补钾前应咨询医生。

适当选择富含钙、镁的食物。膳食钙摄入不足是我国居民的普遍问题,建议高血压患者适当增加钙的摄入。镁对周围血管系统可以起到血管扩张作用,可对抗高钠的升压作用。

膳食中的饱和脂肪酸可以升高血脂和血清胆固醇水平,从而增加高血压患者发生冠心病、脑卒中等风险。因此,高血压患者要注意限制膳食脂肪和胆固醇摄入量,包括油炸食品和动物内脏。少吃加工红肉制品,如培根、香肠、腊肠等。

(二)合理膳食,科学食养。

1. 合理膳食。平衡膳食应由五大类食物组成:第一类为谷薯类,包括谷类(含全谷物)、薯类与杂豆;第二类为蔬菜和水果;第三类为动物性食物,包括畜、禽、鱼、蛋、奶;第四类为大豆类和坚果;第五类为烹调油和盐。合理膳食是指在平衡膳食基础上,根据患者自身状况,调整优化食物种类和重量,满足自身健康需要。高血压患者应该遵循合理膳食原则,丰富食物品种,合理安排一日三餐。

推荐高血压患者多吃含膳食纤维丰富的蔬果,且深色蔬菜要占到总蔬菜量的一半以上,蔬菜和水果不能相互替代;摄入适量的谷类、薯类,其中全谷物或杂豆占谷类的 1/4~1/2;适当补充蛋白质,可多选择奶类、鱼类、大豆及其制品作为蛋白质来源;限制添加糖摄入;减少摄入食盐及含钠调味品(酱油、酱类、蚝油、鸡精、味精等)。高血压患者各类食物的推荐摄入量可参考附录 1。

2. 科学食养。饮食贵在“不伤其脏腑”,采取有效合理的中医食养对高血压有辅助预防和改善的作用。“辨证施膳”“辨体施膳”是中医食养的基本原则,应针对高血压的不同证型给予相应的饮食。

肝火上炎证:饮食以清淡为主,平肝潜阳。

痰湿内阻证:饮食以清淡易消化、少食多餐为主,健脾运湿。

瘀血内阻证:饮食以清淡、温平为主,活血通络。

阴虚阳亢证:饮食以清淡、养阴生津为主,滋阴潜阳。

肾精不足证:饮食以偏温补为主,补益肝肾。

气血两虚证:饮食以少食多餐、细软滋补为主,补益气血。

冲任失调证:饮食以清淡、富含营养为主,调和冲任。

(三) 吃动平衡,健康体重。

推荐将体重维持在健康范围内:体质指数(BMI)在18.5~23.9kg/m2(65 岁以上老年人可适当增加);男性腰围<85cm,女性腰围<80cm。建议所有超重和肥胖高血压患者减重。控制体重,包括控制能量摄入和增加身体活动。

能量摄入过多易导致超重和肥胖,每天能量的摄入取决于诸多因素,我国 18~49 岁成年人轻身体活动水平每日平均能量需要量男性为 2250kcal,女性为 1800kcal;超重和肥胖者应减少能量摄入,每天能量摄入比原来减少 300~7500kcal,同时控制高能量食物(高脂肪食物、含糖饮料和酒类等)的摄入。

提倡进行规律的中等强度有氧身体运动,减少静态行为时间。一般成年人应每周累计进行 2.5~5 小时中等强度有氧活动,或 1.25~2.5 小时高强度有氧活动。运动可以改善血压水平。建议非高血压人群(为降低高血压发生风险)或高血压患者(为降低血压),除日常活动外,应有每周 4~7天、每天累计 30~60 分钟的中等强度身体活动。

(四) 戒烟限酒,心理平衡。

不吸烟,彻底戒烟,避免被动吸烟。戒烟可降低心血管疾病风险,强烈建议高血压患者戒烟。

不饮或限制饮酒。即使少量饮酒也会对健康造成不良影响。过量饮酒显著增加高血压的发病风险,且其风险随着饮酒量的增加而增加。建议高血压患者不饮酒,饮酒者尽量戒酒。

减轻精神压力,保持心理平衡。精神紧张可激活交感神经从而使血压升高,高血压患者应进行压力管理,可进行认知行为干预,如必要可到专业医疗机构就诊,避免由于精神压力导致的血压波动。规律作息,保证充足睡眠,不熬夜。

(五) 监测血压,自我管理。

定期监测血压,了解血压数值及达标状态,遵医嘱进行生活方式干预,坚持长期治疗,自我管理。根据患者的心血管总体风险及血压水平(参见附录 5)进行随诊。

可根据自身健康状况选择适宜的膳食模式。

1.得舒饮食(DASH)。富含新鲜蔬菜、水果、低脂(或脱脂)乳制品、禽肉、鱼、大豆和坚果以及全谷物,限制含糖饮料和红肉的摄入,饱和脂肪酸和胆固醇水平低,富含钾、镁、钙等矿物质、优质蛋白质和膳食纤维。

2.东方健康膳食模式。我国东南沿海地区居民高血压、脑卒中的风险较低,期望寿命也较高,东南沿海一带的代表性膳食统称为东方健康膳食模式。其主要特点是清淡少盐、食物多样、谷物为主,蔬菜水果充足,鱼虾等水产品丰富,奶类、豆类丰富等,并且具有较高的身体活动量。

3.中国心脏健康膳食(CHH-Diet)。与中国城市人群普通膳食相比,本膳食模式减少钠摄入,同时减少了脂肪摄入,增加了蛋白质、碳水化合物、钾、镁、钙和膳食纤维摄入。

附录1

成人高血压患者的食物选择

一、食物选择

(一) 谷类和薯类。

增加全谷物和薯类食物摄入,粗细搭配。推荐成年居民每天摄入谷类食物(大米、小麦、玉米、小米等)200~300g(其中包含全谷物和杂豆类 50~150g),薯类(红薯、山药等)50~100g;少食用或不食用加入钠盐的谷类制品,如咸味面包、方便面、挂面等。

(二) 动物性食物。

选择鱼、禽、蛋和瘦肉,平均每天 120~200g,少食用或不食用高盐、高脂肪、高胆固醇的动物性食物。推荐吃各种各样的奶制品,摄入量相当于每天 300ml 以上液态奶。

(三) 大豆及其制品。

每日食用适量的大豆及其制品,例如大豆、青豆、豆腐、豆浆、豆腐干等。推荐每日摄入大豆 15~25g,相当于豆浆220~360g 或者南豆腐 84~140g,其他豆制品按蛋白质含量折算。少食豆豉、豆瓣酱、腐乳等。

(四) 蔬菜和水果。

每日新鲜蔬菜摄入不少于 300g,至少 3 种,最好 5 种以上,且深色蔬菜要占到总蔬菜量的一半以上;推荐富钾蔬菜,例如菠菜、芥兰、莴笋叶、空心菜、苋菜、口蘑等;水果每日摄入 200~350g,至少 1 种,最好 2 种以上。

(五) 坚果。

推荐食用原味坚果,每周 50~70g,食用坚果时应注意控制摄入的总能量,合并超重和肥胖者应注意避免脂肪摄入过多。

(六) 油脂。

优先选择富含不饱和脂肪酸的菜籽油、亚麻籽油、橄榄油、葵花籽油、玉米油等。推荐交替使用不同种类的植物油,每天控制在 25~30g。少食用或不食用油炸和含反式脂肪酸的食品。

(七) 酒。

不宜饮酒,饮酒者尽量戒酒。即使少量饮酒也会对健康造成不良影响。

(八) 水、饮料。

不宜饮用含糖饮料,推荐白水,保证摄入充足水分。在温和气候条件下,轻身体活动水平成年人每天喝水 1500~1700ml。

(九) 调味品。

减少摄入食盐及含钠调味品(酱油、酱类、蚝油、鸡精、味精等),每日钠摄入量不超过 2000mg(相当于食盐 5g)。

(十) 其他。

少食用或不食用特别辛辣和刺激性的食物,不推荐饮用浓茶和浓咖啡。

二、不同证型食药物质推荐

表1.1 高血压不同证型食药物质推荐

附录2

常见食物 交 换表

表 2.1~2.7 根据不同类别食物的营养特点,列举了 7 类食物的换算量,使用者可参考食物交换表和食谱示例,相互交换、合理搭配。

表2.1 谷、薯类食物等量交换表(90kcal)

表2.2 蔬菜类等量交换表(90kcal)

表2.3 水果类等量交换表(90kcal)

表2.4 肉类等量交换表(90kcal)

表2.5 坚果类等量交换表(90kcal)

表2.6 大豆、乳及其制品等量交换表(90kcal)

表2.7 调味料类的盐含量等量交换表(2000mg 钠或 5g 盐)

附录3

不同地区 食谱示例

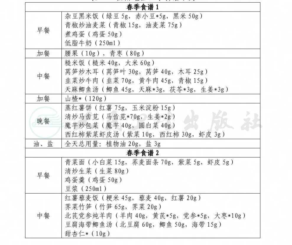
表 3.1~3.7 参考不同地区饮食实践,融合食药物质和传统食养方案,经过专家讨论优化,给出了七大地区四季食谱示例(以生重计)。食谱适合轻身体活动水平的成人高血压患者,一天食谱的能量在 1600~2000kcal 范围,可结合自身活动量及其他因素合理调整能量。使用者可参照食养原则和建议,结合食物交换表,根据患者具体情况进行合理搭配。

一、 东北地区

我国东北地区土壤肥沃,主要种植大豆、玉米、粳米、高粱、土豆等;牧区面积广阔,适于牛、羊、马、驼等牲畜饲养,属于天然牧场。居民饮食以主食、畜禽肉及奶类(牧区)为主,味重色浓;烹饪方式以炖菜为主,肥厚实在。本系列食谱遵循高血压患者食养原则,合理搭配东北地区特色食材,在尊重本地区传统饮食文化、保留特色饮食的同时,尽可能的降低油盐使用量。东北地区食谱示例见表 3.1。

表3.1 东北地区四季食谱示例

二、西北地区

我国西北地域广阔,饮食文化历史悠久,是多民族聚居地区,各地饮食各有特色。西北地区食材广泛,主食以小麦、玉米和其它杂粮为主,肉类以牛、羊肉为主,瓜果丰富,绿叶蔬菜相对较少。居民夏季喜清淡素食,冬季喜酸辣咸厚味食品。本系列食谱遵循高血压患者食养原则,合理搭配西北地区各季特色食材,在尊重本地区传统饮食文化、保留特色饮食的同时,尽可能的降低油盐使用量。西北地区食谱示例见表 3.2。

表3.2 西北地区四季食谱示例

三、华北地区

我国华北地区属于典型的温带季风气候,夏季炎热多雨,冬季寒冷干燥。华北地区的地貌复杂多样,因此饮食习惯也不尽相同。城乡居民主食以面食为主,常吃杂粮,偶有大米;馒头、烙饼、面条、饺子、窝窝头、玉米粥、小米粥等是其日常主食;蔬菜水果品种丰富。本系列食谱遵循高血压患者食养原则,在尊重本地区传统饮食文化、保留特色饮食的同时,尽可能的降低油盐使用量。华北地区食谱示例见表 3.3。

表3.3 华北地区四季食谱示例

四、 华东地区

我国华东地区是指中国东部八个省市,华东大部分地区主食以大米为主,饮食方面讲究荤素搭配。尤其是浙江、上海、江苏、福建等东部沿海地区食物多样、蔬菜水果豆制品丰富、鱼虾水产多,具有东方健康膳食模式的特点。另外,华东地区丰富的“食药物质”如菊花、黄精等,对高血压食养有重要作用。本系列食谱遵循高血压患者食养原则,合理搭配华东地区各季特色食材,尊重本地区传统饮食文化,保留特色饮食,同时保持较少的油盐使用量。华东地区食谱示例见表 3.4。

表3.4 华东地区四季食谱示例

五、 华中地区

我国华中地区地处长江中下游,是著名的鱼米之乡。主食以大米为主,平原地区淡水鱼虾资源丰富,丘陵和山区猪肉、牛、羊肉等畜肉是最主要的动物性食物来源,蔬菜水果种类多样。此地区居民擅长烹制淡水鱼虾,也擅长腌、腊等食品加工,菜肴烹制以蒸、煨、炸、烧、炒为主,讲究鲜、嫩、柔、滑、爽。口味较重,油盐摄入较高。本系列食谱遵循高血压患者食养原则,合理搭配华中地区特色食材,在尊重本地区传统饮食文化、保留特色饮食的同时,尽可能的降低油盐使用量。华中地区食谱示例见表 3.5。

表3.5 华中地区四季食谱示例

六、 西南地区

我国西南地区居民喜食辛香刺激之物,常备腌(烟熏)制品,大多喜酸辣。西南地区的居民主食多为大米和糯米,兼食小麦、玉米、蚕豆、青稞、荞麦和高粱等。四季食材丰富,但地处内陆,水产品相对食用较少,日常肉类以畜禽肉为主;饮食常表现为油多、盐多。本系列食谱遵循高血压患者食养原则,合理搭配西南地区特色食材,在尊重本地区传统饮食文化、保留特色饮食的同时,适当增加水产品摄入,尽可能的降低油盐使用量。西南地区食谱示例见表 3.6。

表3.6 西南地区四季食谱示例

七、华南地区

我国华南地区气候炎热多雨,食材丰富,居民常吃新鲜蔬菜、水产品,尤其喜欢淡水鱼虾和海鲜,烹调多清淡少盐,比较符合中国居民膳食指南推荐的“东方健康膳食模式”。华南地区气候潮湿,食养多采用健脾祛湿的食材。本系列食谱遵循高血压患者食养原则,合理搭配华南地区特色食材,尊重本地区传统饮食文化,保留特色饮食,同时保持较少的油盐使用量。华南地区食谱示例见表 3.7。

表3.7 华南地区四季食谱示例

附录4

不同证型食养方举例

一、 肝火上炎证

(一)芹菜粳米瘦肉粥。

主要材料:芹菜 50g,粳米 50g,枸杞子 10g,猪瘦肉 20g。

制作方法:芹菜洗净切碎,与粳米、枸杞子、猪瘦肉末同煮为粥,佐餐食用。

(二)枸杞菊花决明饮。

主要材料:枸杞子 10g,菊花 10g,炒决明子 15g。

制作方法:枸杞子、菊花、炒决明子同煮,去渣取汁,调入冰糖,代茶饮。

二、 痰湿内阻证

(一)橘皮饭。

主要材料:橘皮 10g,粳米 100g。

制作方法:橘皮洗干净表面的灰尘,剪成小条,同粳米煮饭,佐餐食用。

(二)雪羹汤。

主要材料:荸荠、海蜇头各 100g。

制作方法:荸荠、海蜇头一同煮汤,佐餐食用。

三、 瘀血内阻证

(一)山楂粥。

主要材料:山楂 20g,粳米 100g。

制作方法:山楂冲洗干净,煮水取汁与粳米一起熬制成粥,可加少量红糖调味,佐餐食用。

(二)归芪蒸鸡。

主要材料:鸡 1 只,黄芪、当归各 30g。

制作方法:鸡宰杀后去毛及内脏,将黄芪、当归塞入鸡腹内,加适量葱、盐,隔水蒸至鸡肉熟烂即可。佐餐分次食用。黄芪,非试点地区限执业医师使用。

四、 阴虚阳亢证

(一)苦丁菊花茶。

主要材料:苦丁茶 15g,菊花 10g。

制作方法:苦丁茶、菊花开水冲泡,加冰糖少许,代茶饮。

(二) 百合银耳雪梨羹。

主要材料:百合 10g,银耳 10g,雪梨 25g,枸杞子 5g。

制作方法:百合、银耳、雪梨、枸杞子加冰糖适量,小火熬制为羹,佐餐食用。

五、 肾精不足证

(一)乌鸡菌汤。

主要材料:乌鸡 1 只,木耳、香菇各 30g,枸杞子 15g。

制作方法:乌鸡、木耳、香菇、枸杞子,小火同煮 1 小时,熬至浓汤,佐餐分次食用。

(二) 桑椹粥。

主要材料:桑椹 15g,粳米 50g。

制作方法:桑椹、粳米同煮成粥,佐餐食用。

六、 气血两虚证

(一)莲子百合枣羹。

主要材料:莲子 15g,百合 12g,大枣 5 枚,糯米 50g。

制作方法:莲子、百合、大枣、糯米加水同煮,成粥后加入少量冰糖,佐餐食用。

(二)黄芪当归鲫鱼汤。

主要材料:黄芪 15g,当归 10g,鲫鱼 100g,生姜3片。

制作方法:鲫鱼除去鱼鳞和内脏,洗净切块,同黄芪、当归、生姜煮至熟烂,加盐调味即可,佐餐食用。黄芪,非试点地区限执业医师使用。

七、 冲任失调证

(一)当归羊肉萝卜汤。

主要材料:当归 10g,羊肉 50g,白萝卜 100g,生姜 3片。

制作方法:当归、羊肉、白萝卜、生姜加适量水,小火熬制成汤,佐餐食用。

(二)阿胶鸡蛋汤。

主要材料:鸡蛋 1 个,阿胶 6g。

制作方法:用清水加热化开阿胶,然后打入鸡蛋,搅拌均匀,加热煮成蛋花汤,出锅前加盐调味,佐餐食用。

附录5

高血压水平分级

表5.1 血压水平分类和定义

表5.2 血压升高患者心血管风险水平分层

评论
发表评论
相关指南
相关疾病
相关病例