 
			 
		一、概述
前列腺癌是泌尿男性生殖系统最常见的恶性肿瘤之一。2021年 2 月 WHO 国际癌症研究机构发表的全球癌症统计报告 2020年版显示,2020 年全球新发前列腺癌 1 414 259 例,占全身恶性肿瘤的 7.3%,发病率仅次于乳腺癌和肺癌,位于第 3 位;前列腺癌死亡病例 375 304 例,占全身恶性肿瘤的 3.8%,死亡率位居第 8 位。2019 年 1 月国家癌症中心公布了 2015 年我国恶性肿瘤最新发病率和死亡率情况,其中前列腺癌新发病例 7.2 万,发病率为 10.23/10 万,位居男性恶性肿瘤的第 6 位;死亡 3.1 万,死亡率为 4.36/10 万,位居男性恶性肿瘤的第 10 位。
从世界范围看,前列腺癌发病率有明显的地理和种族差异,澳大利亚/新西兰、北美及欧洲地区发病率高,发病率在 85/10万以上;亚洲地区发病率最低,发病率在 4.5/10 万至 10.5/10 万。我国前列腺癌的发病率虽远低于欧美国家,但近年来呈逐年上升趋势。我国前列腺癌发病率增加的主要原因可能是:人口老龄化、人民生活方式改变以及前列腺特异抗原(prostate-specific antigen,PSA)等前列腺癌筛查方式的普及应用。我国前列腺癌的另一特点是城市的发病率显著高于农村,2015 年我国城市前列腺癌的发病率为 13.44/10 万,而农村为 6.17/10 万。
二、病因学
前列腺癌的病因及发病机制十分复杂,其确切病因尚不明确,病因学研究显示前列腺癌与遗传、年龄、外源性因素(如环境因素、饮食习惯)等有密切关系。
(一)遗传因素及年龄。
前列腺癌的发病率在不同种族间有巨大的差别,黑人发病率最高,其次是白种人,亚洲人种发病率最低,提示遗传因素是前列腺癌发病的最重要因素之一。流行病学研究显示:一位直系亲属(兄弟或父亲)患有前列腺癌,其本人患前列腺癌的风险会增加 1 倍以上;2 个或以上直系亲属患前列腺癌,相对风险会增至5~11 倍,有前列腺癌家族史的患者比无家族史的患者确诊年龄约早 6~7 年。
一项美国的研究表明,15.6%的前列腺癌患者发现有胚系基因致病性突变(BRCA1,BRCA2,HOXB13,MLH1,MSH2,PMS2,MSH6,EPCAM,ATM,CHEK2,NBN 和 TP53),而10.9%患者存在 DNA 修复基因的胚系致病性突变,如 BRCA2(4.5%),CHEK2(2.2%),ATM(1.8%)和 BRCA1(1.1%)。前列腺癌格利森评分系统评为 8 分及以上的前列腺癌与 DNA 修复基因突变密切相关。
前列腺癌的发病与年龄密切相关,其发病率随年龄而增长,年龄越大发病率越高,高发年龄为 65~80 岁。
(二)外源性因素。
流行病学资料显示亚洲裔人群移居美国后前列腺癌发病率会明显升高,提示地理环境及饮食习惯等外源性因素也影响前列腺癌的发病。
目前,有关前列腺癌的外源性危险因素仍在研究中,部分因素仍存在争议。酒精摄入量过多是前列腺癌的高危因素,同时与前列腺特异性死亡率相关。过低或者过高的维生素 D 水平和前列腺癌的发病率有关,尤其是高级别前列腺癌。紫外线暴露可能会降低前列腺癌的发病率。研究发现维生素 E 和硒并不能影响前列腺癌的发病率。对于性腺功能减退的患者,补充雄激素并未增加前列腺癌的患病风险。目前为止,尚无明确的药物干预或者饮食方法来预防前列腺癌。
三、病理分类及分级系统
前列腺癌主要好发于前列腺外周带,约占 70%,15%~25%起源于移行带,其余 5%~10%起源于中央带;85%前列腺癌呈多灶性生长特点。2016 年 WHO 出版的《泌尿系统及男性生殖器官肿瘤病理学和遗传学》中,前列腺癌病理类型包括腺癌(腺泡腺癌)、导管内癌、导管腺癌、尿路上皮癌、鳞状细胞癌、基底细胞癌以及神经内分泌肿瘤等等。其中前列腺腺癌占主要部分,因此通常我们所说的前列腺癌是指前列腺腺癌。
(一)前列腺癌的病理分级分组。
前列腺腺癌的病理分级推荐使用前列腺癌格利森评分系统。该评分系统把前列腺癌组织分为主要分级区和次要分级区,每区按 5 级评分,主要分级区和次要分级区的格利森分级值相加得到总评分即为其分化程度。
格利森评分系统是目前世界范围内应用最广泛的前列腺腺癌的分级方法,自 2004 版发布以来经历了几次修改,新版 WHO分类中对其进行了详细介绍,具体如下:①格利森评分 2~5 分不适用于活检标本诊断中,且在其他方式切除标本中也应慎用;②筛状腺体归为格利森 4 级;③肾小球样结构的腺体应为格利森4 级;④黏液腺癌的分级应根据其生长方式进行判断,而不是均归为格利森4级;⑤格利森4级除包括筛状结构和肾小球结构外,一些分化较差的腺体和融合的腺体也应归为格利森 4 级;⑥出现粉刺样坏死即可为格利森 5 级;⑦导管腺癌中的筛状和乳头状为格利森 4 级,前列腺上皮内瘤变样导管腺癌则归入格利森 3 级,伴有坏死者为格利森 5 级;⑧在高级别腺癌中,如果低级别成分<5%可以被忽视。相反,在穿刺活检标本中,若有高级别成分存在,无论其比例多少,均应计入评分。而在根治标本中,如按之前标准在格利森评分为 7 分(4+3)的组织中发现>5%的格利森5 级的成分,应最终评分为格利森评分 9 分(4+5);⑨无论在穿刺活检还是根治标本中,格利森评分为 7 分的诊断均建议列出格利森 4 级成分所占的比例,因为其与患者的治疗策略有关。
新版 WHO 提出的前列腺癌新的分级分组是基于 2014 年国际泌尿病理协会(nternational Society of Urological Pathology,ISUP)共识会议上提出的一种新的分级系统,并称之为前列腺癌分级分组系统,该系统根据格利森总评分和疾病危险度的不同将前列腺癌分为 5 个不同的组别:
ISUP 1 级:格利森评分≤6,仅由单个分离的、形态完好的腺体组成。
ISUP 2 级:格利森评分 3+4=7,主要由形态完好的腺体组成,伴有较少的形态发育不良腺体/融合腺体/筛状腺体组成。
ISUP 3 级:格利森评分 4+3=7,主要由发育不良的腺体/融合腺体/筛状腺体组成,伴少量形态完好的腺体。
ISUP 4 级:格利森评分 4+4=8、3+5=8、5+3=8,仅由发育不良的腺体/融合腺体/筛状腺体组成;或者以形态完好的腺体为主伴少量缺乏腺体分化的成分组成;或者以缺少腺体分化的成分为主伴少量形态完好的腺体组成。
ISUP 5 级:格利森评分 9~10,缺乏腺体形成结构(或伴坏死),伴或不伴腺体形态发育不良/融合腺体/筛状腺体。
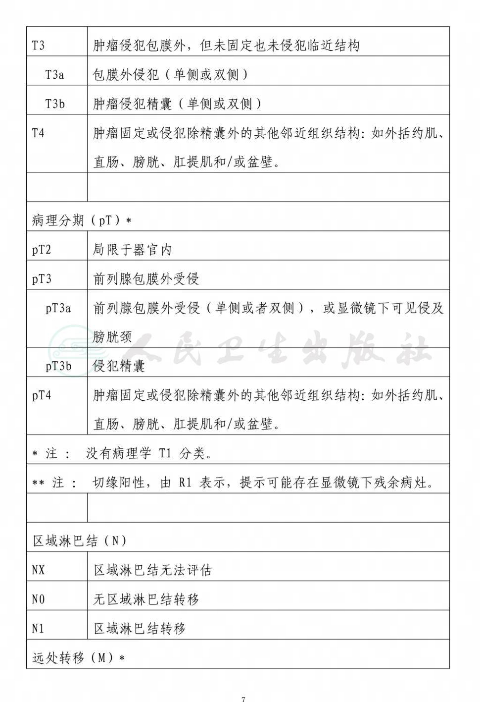
(二)前列腺癌的分期。
前列腺癌分期最广泛采用的是美国癌症联合委员会制订的
TNM 分期系统,2018 年开始采用第 8 版。前列腺癌分期的目的是指导选择治疗方法和评价预后。主要通过直肠指诊(digital rectal examination,DRE)、PSA、穿刺活检阳性针数和部位、核素全身骨显像、前列腺 MRI 或前列腺 CT 以及淋巴结清扫来明确临床和病理分期。
1.T 分期:表示原发肿瘤的局部情况,主要通过 DRE、前列腺 MRI、前列腺穿刺阳性活检数目和部位确定。
2.N 分期:表示区域淋巴结情况,CT、MRI 及超声检查可明确,临床分期低于 T2、PSA<20ng/ml 和格利森评分<6 的患者淋巴结转移的概率小于 10%。通过开放途径或腹腔镜进行盆腔淋巴结清扫能从病理上准确了解淋巴结转移情况。
3.M 分期:主要表示有无远处转移。包括盆腔以外的淋巴结转移,骨转移或者其他器官转移。核素全身骨显像是诊断骨转移的主要检查方法。患者前列腺癌确诊后,尤其对格利森评分>7或 PSA>20ng/ml 的患者,应行骨显像检查,骨显像发现骨可疑病灶时可选择 X 线检查、MRI 或/和 CT 等检查明确诊断。
表1 前列腺癌TNM分期系统
 
   
    
 
(三)局部或局部晚期前列腺患者风险分组。
目前,欧洲泌尿外科学会的局部或局部晚期前列腺癌风险分级系统在国际上应用的比较广泛,该系统主要基于 D’Amico 分类系统。这类风险分级,主要是基于接受了根治性前列腺切除或者外放疗治疗后的患者出现生化复发的危险度。
低危组:PSA<10ng/ml,并且格利森评分< 7(ISUP 1 级),并且临床分期 cT1~T2a。
中危组:PSA 10~20ng/ml,或者格利森评分 7 分(ISUP 2/3级),或者 cT2b。
高危组:PSA>20ng/ml,或者格利森评分>7 分(ISUP 4/5级),或者 cT2c。
高危局部晚期:任何 PSA,任何格利森评分,cT3~T4,或临床诊断淋巴结转移。
此外,美国国家综合癌症网络前列腺癌指南中也有类似的危险度分级标准,制定得更加细致、分级更多,目的也是通过更加细致的患者分层,进行不同的治疗方案选择。
极低危:T1c,格利森评分≤6/格利森 1 级,PSA<10 ng/ml,前列腺活检阳性针数少于 3 个,每针癌灶≤50%,PSA 密度<0.15ng/(ml·g)。
低危:T1~T2a,格利森评分 ≤ 6/格利森 1 级,PSA<10ng/ml。
中度偏好:T2b~T2c,或格利森评分 3+4=7/格利森 2 级,或 PSA 10~20 ng/ml 但是前列腺活检阳性针数少于 50%。
中度偏差:T2b~T2c,或格利森评分 3+4=7/格利森 2 级,或格利森评分 4+3=7/格利森 3 级,或 PSA 10~20ng/ml。
高危:T3a,或格利森评分 8/格利森 4 级,或格利森评分 9~10/格利森 5 级,或 PSA>20ng/ml。
极高危:T3b~T4,或主要分级区格利森 5,或穿刺活检有4 针以上格利森评分 8~10/格利森 4 或 5 级。
四、诊断评价
(一)监测筛查与早期诊断。
前列腺癌的筛查在欧美国家曾经广泛开展。比如,美国前列腺癌的死亡率在近些年有所下降,部分原因应归功于广泛严格的前列腺癌筛查政策。当然,随着越来越多的晚期前列腺癌被发现并治疗后,早期前列腺癌的比例越来越高,可能存在少部分过度诊断以及过度治疗的问题。因此,目前在欧美国家有关基于全体人群的前列腺癌筛查也存在很大的争议,有些政策指南会有截然相反的情况。然而在我国,由于未曾开始过大规模的前列腺癌筛查,人群中应该有相当数量的高侵袭性或晚期前列腺癌病例。因此在我国现阶段,开展前列腺癌筛查是非常有必要的。
推荐对于 50 岁以上,或者是有前列腺癌家族史的 45 岁以上男性,在充分告知筛查风险的前提下,进行以 PSA 检测为基础的前列腺癌筛查。
PSA 是前列腺腺泡和导管上皮细胞合成分泌的一种具有丝氨酸蛋白酶活性的单链糖蛋白,主要存在于精液中,参与精液的液化过程。正常生理条件下,PSA 主要局限于前列腺组织中,血清中 PSA 维持在低浓度水平。血清中 PSA 有两种存在形式,一部分(10%~40%)为游离 PSA;一部分(60%~90%)与α1-抗糜蛋白酶结合、少量与α-2-巨球蛋白等结合,称为复合 PSA。通常以游离 PSA 与复合 PSA 的总和称为血清总 PSA。当前列腺发生癌变时,正常组织破坏后,大量 PSA进入机体的血液循环使血清中 PSA 升高。PSA 半衰期为 2~3天。
PSA 结果的判定:血清总 PSA>4ng/ml 为异常,初次 PSA异常者需要复查。患者血清 PSA 水平受年龄和前列腺大小等因素的影响。
血清总 PSA 在 4~10ng/ml 时,游离 PSA 具有一定的辅助诊断价值。因为患者血清游离 PSA 水平与前列腺癌的发生呈负相关,当游离 PSA/总 PSA<0.1,患前列腺癌的概率为56%,而当 游离 PSA/总 PSA>0.25,其概率仅为 8%。我国推荐游离 PSA/总 PSA>0.16 作为正常参考值。若患者总 PSA水平在 4~10ng/ml,而游离 PSA/总 PSA<0.16 应建议进行前列腺穿刺活检。
此外,通过超声或者其他方法测定前列腺体积,再计算PSA 密度,PSA 密度越大,具有临床意义的前列腺癌的可能性越大。也可以通过不同时间 PSA 值计算出 PSA 速率以及PSA 倍增时间,这 2 项指标对于判断预后具有一定的作用,在诊断开始阶段,由于干扰因素较多,意义相对较小。
 由于 PSA 的肿瘤特异性不高,学者们一直在寻找新的前列腺癌特异性肿瘤标志物。近年来,PSA 同源异构体2(p2PSA)及其衍生物前列腺健康指数(prostate health index,PHI)逐渐受到关注。研究结果表明,p2PSA 与高分级前列腺癌相关,特别是对于总 PSA 为4~10ng/ml 的人群而言,PHI 诊断前列腺癌的效力优于总 PSA,可以减少不必要的前列腺穿刺活检。通过总 PSA、游离 PSA 和 p2PSA 计算 PHI,公式如下: 
 
此外,4 种激肽释放酶分数检测,通过联合测定总 PSA、游离 PSA/总 PSA、完整 PSA 和激肽释放酶样多肽酶,并考虑患者的年龄、DRE 和既往穿刺结果而得出,其目的在于减少不必要的前列腺穿刺活检。
(二)基因检测。
越来越多的证据支持,在前列腺癌的早期诊断以及晚期肿瘤综合治疗阶段,基因检测具有非常重要的作用。在综合国内外最新指南共识的基础上,为进一步规范和指导前列腺癌基因检测的对象、内容、技术、数据处理和解读,国内专家达成一定共识。推荐有意愿的受检者进行基因检测以指导治疗决策或以遗传咨询为目的进行基因检测。不同病情和治疗阶段的前列腺癌患者的基因突变特征各异,基于前列腺癌临床实践及药物研发现状,推荐以提供遗传咨询和治疗决策为目的的第二代测序技术进行基因突变检测。
1.提供遗传咨询
评估是否需要进行基因检测,要结合前列腺癌患者的家族史、临床及病理学特征。其中家族史需要考虑:(1)是否有直系亲属如兄弟、父亲或其他家族成员在 60 岁前诊断为前列腺癌或因前列腺癌死亡;(2)是否在同系家属中具有 3 名及以上包括胆管癌、乳腺癌、胰腺癌、前列腺癌、卵巢癌、结直肠癌、子宫内膜癌、胃癌、肾癌、黑色素瘤、小肠癌及尿路上皮癌的患者,特别是其确诊年龄≤50 岁;(3)患者个人是否有男性乳腺癌或胰腺癌病史;(4)是否已知家族携带相关胚系致病基因突变。BRCA1/2 基因有害突变的携带者在65 岁之前罹患前列腺癌的风险增加,特别是 BRCA2 胚系突变患者有更高的早发前列腺癌和前列腺癌死亡风险。
对于初诊未进行风险评估、极低风险至中风险的前列腺癌患者,其家族史的获得及遗传咨询是检测前的必要步骤:对于具有明确相关家族史、已知家族成员携带胚系致病基因突变的上述风险级别患者,推荐进行 DNA 损伤修复相关基因(特别是 BRCA2、BRCA1、ATM、PALB2、CHEK2、MLH1、MSH2、MSH6、PMS2)的胚系变异检测;对于家族史不详的上述风险级别患者,需要结合临床特征进行遗传咨询后综合判断是否有必要进行相关检测。对于高风险、极高风险、局部进展及转移性前列腺癌患者,推荐进行 DNA 修复基因(特别是 BRCA2、BRCA1、ATM、PALB2、CHEK2、MLH1、MSH2、MSH6、PMS2)的胚系变异检测。
2.治疗决策
对 于 所 有 转 移 性 去 势 抵 抗 性 前 列 腺 癌 ( metastatic castration- resistant prostate cancer,mCRPC)患者,推荐进行至少包含 HRR 基因胚系及体系变异的检测,并可以考虑行微卫星不稳定性和 DNA 错配修复缺陷检测。如肿瘤组织检测已发现与肿瘤发病风险相关基因突变而缺乏胚系变异验证的前列腺癌患者,建议遗传咨询后再考虑是否进行检测。根据检测目的需要区分胚系(germ line,来源于父母生殖细胞的变异,可通过生殖细胞继续遗传给子代)或体系(somatic,机体细胞后天产生的基因变异)变异检测。其中使用受试者的血液(优先考虑)、唾液、口腔拭子等样本可进行胚系变异检测;而受试者肿瘤组织(如新鲜肿瘤组织、石蜡包埋组织切片等)或循环肿瘤 DNA(circulating tumor DNA,ctDNA)则可进行胚系+体系变异检测,在肿瘤组织或ctDNA 检测的基础上,必要时需要进行胚系基因变异验证(或同时进行胚系基因变异检测)。由于前列腺癌中体系突变的存在(尤其是 HRR 基因),单纯的胚系突变检测不足以反映肿瘤实际的基因突变状态。
(三)临床诊断方法。
1.DRE
前列腺癌多发生于前列腺外周带,DRE 对前列腺癌的早期诊断和分期具有重要参考价值。前列腺癌的典型表现是可触及前列腺坚硬结节,边界欠清,无压痛。若未触及前列腺结节也不能排除前列腺癌,需要结合 PSA 及影像学检查等综合考虑。DRE 挤压前列腺可导致 PSA 入血,影响血清 PSA值的准确性,因此DRE应在患者抽血实验室检查PSA后进行。
2.前列腺 MRI
MRI 检查是诊断前列腺癌及明确临床分期的最主要方法之一。主要依靠 T2 加权像和强化特征,前列腺癌的特征性表现是前列腺外周带 T2 加权像中有低信号病变,与正常高信号的外周带有明显差异。另外,肿瘤区域往往呈现早期强化的特点。前列腺 MRI 可显示前列腺癌外周包膜的完整性、是否侵犯前列腺周围脂肪组织、膀胱及精囊等器官;预测包膜或包膜外侵犯的准确率达 70%~90%,有无精囊受侵犯的准确率 90%;MRI 可显示盆腔淋巴结受侵犯情况及骨转移病灶,对前列腺癌的临床分期具有重要的作用。
多参数 MRI(multiparameter megnetic resonance imaging,mpMRI)在前列腺癌的诊断和分期中应用越来越多。mpMRI影像要包括 T2 加权像、弥散加权成像以及动态对比增强像。此外,高质量 mpMRI 需要 3.0T 场强。检查时是否需要直肠内线圈仍存在争议。
在前列腺癌诊断和治疗的不同阶段都可以应用 mpMRI。首先,mpMRI 有助于检测较大的低分化癌(即格利森评分≥7/格利森 2 级及以上)。mpMRI 已被纳入磁共振-超声融合靶向活检方案,这种方案实现了用更少的穿刺活检针数诊断出更多高级别癌,同时减少低级别和临床无意义癌的检出。其次,mpMRI 在包膜外是否受侵(T 分期)等方面提供帮助,在低风险患者中有较高的阴性预测值,结果可为保留神经手术的决策提供信息。再次,mpMRI 在盆腔淋巴结评估方面与CT 相当。最后,对于骨转移的检测,mpMRI 优于骨扫描,具有 98%~100%的灵敏度和 98%~100%的特异性。
磁共振波谱是根据前列腺癌组织中枸橼酸盐、胆碱和肌酐的代谢与前列腺增生、正常组织中的差异呈现出不同的光谱线来反映机体内细胞的代谢变化,可弥补常规 MRI 的不足,对前列腺癌的早期诊断也具有一定的参考价值。
3.PET-CT 的应用
碳-11 胆碱正电子发射计算机体层成像(positron emission tomography-computed tomography,PET-CT)已被用于检测和区分前列腺癌和良性病变。这项技术在生化失败再分期患者中的敏感性和特异性分别为 85%和 88%。碳-11 胆碱 PET-CT可能有助于检测这些患者中的远处转移。
前列腺特异性膜抗原(prostate-specific membrane antigen,PSMA)在前列腺癌细胞表面特异性高表达,使其在前列腺癌分子影像学及靶向治疗领域具有极为重要的研究价值,特别是核素标记 PSMA 小分子抑制剂已在前列腺癌的分子影像学诊断方面显示出较好的临床应用前景。镓-68( 68 Ga)-PSMA PET-CT 显像对前列腺癌患者诊断的灵敏度为 86%,特异性为86%;针对前列腺癌病灶的灵敏度为 80%,特异性为 97%。68Ga-PSMA PET-CT 对前列腺癌的诊断准确性远高于传统影像学检查,比如 MRI、CT 及前列腺超声。
4.前列腺穿刺活检
(1)前列腺初次穿刺指征和禁忌证:前列腺穿刺指征包括:①DRE 发现前列腺可疑结节,任何 PSA 值;②经直肠超声或 MRI 发现可疑病灶,任何 PSA 值;③PSA>10ng/ml;④PSA4~10ng/ml,游离 PSA/总 PSA 比值可疑或 PSA 密度值可疑。
前列腺穿刺的禁忌证包括:①处于急性感染期、发热期;②有高血压危象;③处于心脏功能不全失代偿期;④有严重出血倾向的疾病;⑤处于糖尿病血糖不稳定期;⑥有严重的内、外痔,肛周或直肠病变。
(2)前列腺穿刺活检术的实施:穿刺术前常规检查:因前列腺穿刺活检术会引起前列腺局部 MRI 影像的改变,故如需通过 MRI 评估临床分期,通常建议在前列腺穿刺活检前进行。
预防性抗菌药物的应用:经直肠超声引导下前列腺穿刺活检术之前,应常规口服或静脉预防性应用抗菌药物,喹诺酮类是首选,经会阴前列腺穿刺前不需要预防性应用抗菌药物。
肠道准备:经直肠前列腺穿刺活检前清洁肠道是常规操作,开塞露可代替灌肠,建议穿刺前碘伏清洁肠道。围手术期抗凝及抗血小板药物的使用:对于有心脑血管病风险、支架植入病史的长期口服抗凝或抗血小板药物的患者,围手术期应综合评估出血风险及心脑血管疾病风险,慎重决定相关药物的使用。
穿刺针数和部位:建议前列腺体积为 30~40ml 的患者,需接受不少于 8 针的穿刺活检,推荐 10~12 针系统穿刺作为基线(初次)前列腺穿刺策略。穿刺针数的增加不显著增加并发症的发生率。饱和穿刺可作为一种穿刺策略。
(3)重复穿刺:当第 1 次前列腺穿刺结果为阴性,但 DRE、复查 PSA 或其他衍生物水平提示可疑前列腺癌时,可考虑再次行前列腺穿刺。如具有以下情况需要重复穿刺:①首次穿刺病理发现非典型性增生或高级别前列腺上皮内瘤变,尤其是多针病理结果如上;②复查 PSA>10ng/ml;③复查 PSA 4~10ng/ml、游离 PSA 百分比、PSA 密度值、DRE 或影像学表现异常,如经直肠超声或 MRI 检查提示可疑癌灶,可在影像融合技术下行兴趣点的靶向穿刺;④PSA 4~10ng/ml,游离 PSA百分比、PSA 密度值、DRE、影像学表现均正常的情况下,每3 个月复查 PSA。如 PSA 连续 2 次>10ng/ml,或 PSA 速率>0.75ng/ml,需要重复穿刺。
重复穿刺前除常规检查外,推荐行 mpMRI 检查,基于mpMRI 的靶向穿刺可显著提高重复穿刺阳性率并避免漏诊高危前列腺癌。关于重复穿刺的时机,两次穿刺间隔时间尚有争议,建议 3 个月或更长,待组织结构完全恢复。
重复穿刺前如影像学发现可疑灶,应对可疑灶行靶向穿刺。
(4)前列腺系统穿刺的局限性及新策略:经直肠或经会阴前列腺系统穿刺活检术的主要局限在于假阴性、漏诊高危前列腺癌和过度诊断。如何在提高穿刺阳性率的同时避免过度诊断是前列腺癌早期诊断中面临的巨大挑战。近年来,基于超声增强造影、超声弹性成像和 mpMRI 的靶向前列腺穿刺活检术在发现有临床意义前列腺癌、避免过度诊断方面展现了明显的优势。
MRI 引导的靶向穿刺可在 MRI 引导下直接对可疑灶进行取材,其精确性最高。已有多项研究显示,MRI 引导前列腺穿刺活检可以提高重复穿刺时高级别前列腺癌的检出率。但操作相对复杂,且价格昂贵,有一定推广难度。
MRI/经直肠超声融合技术结合了 MRI 定位的精度与经直肠超声引导穿刺的便利,在显著提高穿刺阳性率的同时,能够增加发现有临床意义的前列腺癌的比例并避免发现无临床意义的前列腺癌,与 MRI 下的穿刺相比操作更加便利。
五、前列腺癌的治疗
(一)观察等待与主动监测。
观察等待包括前列腺癌病程监测,以期在症状出现、检查结果改变或 PSA 提示即将出现症状时能及时提供姑息治疗。因此,观察不同于主动监测。观察的目的是在前列腺癌不太可能导致死亡或显著发病时,通过避免非治愈性治疗保持患者的生活质量。观察的主要优势是避免不必要的治疗[如雄激素剥夺治疗(androgen deprivation therapy,ADT)]可能引起的副作用。一般适用于预期寿命小于 10 年的各期别患者。
主动监测包括对疾病进程的主动动态监测,以期在发现肿瘤进展时能及时采取以根治为目的的干预措施,主要适用于预期寿命 10 年以上的低危前列腺癌患者,目的是在不影响总生存时间的前提下,推迟可能的治愈性治疗从而减少治疗可能引起的副作用。由于这类患者有着更长的预期寿命,因此应当对他们进行密切随访,包括 DRE、PSA、mpMRI 以及重复穿刺等,一旦发现肿瘤进展,应立即开始治疗以免错过治愈机会。
主动监测的患者入选标准包括:预期寿命 10 年以上,肿瘤分期 cT1 或 cT2,PSA≤10ng/ml,活检格利森评分≤6, 阳性针数≤2 个,每个穿刺标本中肿瘤所占比例≤50%。对这类患者实施主动监测前,要与患者充分沟通根治性手术和根治性放疗的情况,告知患者在未来的某个阶段可能要接受根治性的手术或者放疗。随访过程中要进行 DRE(至少每年 1 次)、PSA(至少每半年 1 次)、mpMRI 以及重复穿刺(至少每 3~5 年 1 次)等检查。
当重复活检后的病理发生变化时,如格利森评分、阳性针数或者肿瘤所占体积,以及 T 分期进展,则应将主动监测调整为积极治疗。
在选择观察等待及主动监测前,应充分告知可能的获益及风险,得到患者及家属的理解和配合。
(二)根治性前列腺切除术。
根治性前列腺切除术的目的是彻底清除肿瘤,同时保留控尿功能,尽可能保留勃起功能。手术可以采用开放、腹腔镜以及机器人辅助腹腔镜等方式。机器人辅助腹腔镜根治性前列腺切除术可以缩短手术时间,减少术中失血。无论何种手术方式,对于年手术例数较多的医院以及经验丰富的外科医生,术后病理切缘阳性的比例较低,对肿瘤的控制更好。术前的盆底肌锻炼对于术后 3 个月的尿控恢复有帮助。
治疗方式的选择应基于多学科医生与患者的充分交流,包括泌尿外科、放疗科、肿瘤内科以及影像科,内容应包括各种治疗方式的获益以及可能的并发症。
根治术前内分泌新辅助治疗的作用,一般为术前应用 3个月的时间,有一些随机对照的研究探讨其作用。术前内分泌新辅助治疗可以降低 pT3 的发生率,降低切缘阳性的发生率,减少阳性淋巴结的发生率。治疗时间越长(最长 8 个月),以上的获益更显著。但是由于无 PSA 复发生存及肿瘤特异性生存无改善,因此术前新辅助内分泌治疗目前不能成为标准的临床实践,可以在某些特定的人群中开展。
1.低危前列腺癌
由于根治性前列腺切除术围手术期存在并发症的可能,根治性前列腺切除术应用于预期寿命 10 年以上的患者。有研究指出,接受根治性前列腺切除术患者的 15 年前列腺癌特异性死亡率低达 12%,而低危患者仅为 5%。
一项在 695 例早期前列腺癌患者(大多数为 T2 期)中实施的随机临床试验,对比了根治性前列腺切除术和观察等待两种方法的治疗效果。经过 12.8 年的中位随访时间后,根治性前列腺切除术组患者的肿瘤特异性生存率、总生存率以及转移和局部进展风险出现了显著改善。在 23 年的随访中死亡率显著降低,绝对差异为 11%。总体上需要治疗 8 例患者以防止 1 例死亡;而对于 65 岁以下的患者,需要治疗 4 例患者而防止 1 例死亡。该研究结果支持根治性前列腺切除术作为临床局限性前列腺癌的治疗选择。
低危前列腺癌,病理盆腔淋巴结阳性率小于 5%,手术中不建议常规进行盆腔淋巴结清扫术。
2.中危前列腺癌
一项 SPCG-4 研究表明,对于中危局限性前列腺癌,根治性前列腺切除可以在术后 18 年时降低总死亡率、肿瘤特异性死亡率以及远处转移率。而另一项 PIVOT 研究表明,根治性前列腺切除可以在术后 10 年时降低总死亡率,但并不降低肿瘤特异性死亡率。
中危前列腺癌淋巴结阳性的比率在 3.7%~20.1%。如果评估淋巴结阳性风险超过 5%,在根治性前列腺切除术的同时应进行扩大淋巴结清扫,其他情况可以不做。
3.高危前列腺癌
尽管并不是所有高危前列腺癌患者,根治性前列腺切除术后预后都较差,但这类患者术后 PSA 复发、需要第二种治疗方案、疾病转移进展以及死亡的危险较高。高危前列腺癌的治疗尚无统一的标准方案。对于肿瘤并没有固定盆壁,或者肿瘤未侵犯尿道括约肌的患者,根治性前列腺切除术仍是一个合理的选择。由于高危前列腺癌盆腔淋巴结阳性的可能性为 15%~40%,对于所有这类患者,根治性手术同时都应同时实行扩大淋巴结清扫术。
4.保留神经手术的适应证
大多数局限性前列腺癌都可以采取保留神经的根治性前列腺切除术,明确的手术禁忌证是包膜外受侵高风险的患者,如 cT2c 或者 cT3 期前列腺癌,或者是活检格利森评分 7 分以上前列腺癌。术前 mpMRI 可能对选择患者有所帮助,如果术中发现可能残存肿瘤,术者应切除血管神经束,术中冰冻可能对这些决策有所帮助。
5.淋巴结清扫术
目前尚无足够的证据证实根治性前列腺切除术中同时行淋巴结清扫术会有肿瘤治疗效果方面的获益。然而目前普遍认为淋巴结清扫术可以提供明确的病理分期以及预后的数据,其他任何现有的方法都无法代替。专家组建议使用在纪念斯隆-凯特琳癌症中心开发的列线图来预测淋巴结转移的风险,包括治疗前 PSA、临床分期和格利森评分。是否实施淋巴结清扫术应按淋巴结转移的概率来决定,可应用 2%或者 5%作为淋巴结清扫术的的临界点。
淋巴结清扫术都应当采用扩大的盆腔淋巴结清扫术,清扫范围包括:上界为髂外静脉,外侧界为盆壁,内侧界为膀胱壁,下界为为盆腔底部,远端为库柏氏韧带,近端为髂内动脉。有几项研究支持扩大的淋巴结清扫术具有生存优势,这可能是由于切除了微小转移病变。淋巴结清扫术可通过腹腔镜、机器人辅助腹腔镜或者开放手术完成,这三种手术方式的并发症发生率相似。
有研究表明,对于 cN0,根治性前列腺切除术中行淋巴结清扫术证实为 pN1 的患者,15 年的肿瘤特异性生存率和总生存率分别为 45%和 42%。
淋巴结清扫的个数,阳性淋巴结的个数,淋巴结内肿瘤所占体积以及肿瘤是否侵犯淋巴结被膜是 pN1 患者根治性前列腺切除术后早期复发的预测因素。阳性淋巴结的密度大于20%提示预后不良。
有研究采用术中注射吲哚菁绿的方式显示淋巴结,结果显示可以切除更多的阳性淋巴结,然而随访 22 个月结果显示并没有生化复发方面的差异。目前尚无充分的证据支持前哨淋巴结与肿瘤控制方面的关联,前哨淋巴结活检仍处于试验操作阶段。
6.根治性前列腺切术术后辅助治疗
对于包膜外侵犯 pT3,格利森评分>7 分,以及切缘阳性(R1)的患者,术后 5 年局部复发的概率高达 50%。全球范围内主要有 3 项 RCT 研究涉及这类患者术后辅助放疗的问题。目前的结论是对于 pT3 pN0 患者,术后 PSA 水平<0.1 ng/ml,由于切缘阳性(最重要的因素)、包膜外侵犯和/或侵犯精囊而引起局部复发的风险较高,目前可以有 2 种选择与患者交流:(1)在排尿功能恢复后即刻对手术区域进行辅助放疗。(2)临床上密切随访,在 PSA 超过 0.1ng/ml 时开始进行挽救性放疗。
对于 pN1 的患者,根治术后早期联合辅助内分泌治疗后10 年的肿瘤特异性生存率可以达到 80%,这种肿瘤特异性生存率和总生存率的提高已经在前瞻性随机对照临床研究中证实。
对于 pN1 的患者,术后辅助放疗可能获益。然而,受益程度主要取决于肿瘤的特点,如 3~4 个以下阳性淋巴结,格利森评分 7~10 分,pT3~4 期,以及切缘阳性。SEER 数据库回顾性研究指出,根治术后辅助放疗,总生存时间有提高的趋势,无统计学显著意义,而肿瘤特异性生存无明显延长。辅助放疗的放射范围尚无统一意见,大多数采取整个盆腔放疗。
扩大淋巴结清扫术后,对于 1~2 个镜下淋巴结转移的患者,PSA<0.1ng/ml 并且无结外受侵,可暂时观察等待。
根治术后的辅助化疗尚无明确结论,仍处于临床试验阶
段。
(三)外放射治疗。
根治性外放射治疗(external beam radiotherapy,EBRT)与根治性前列腺切除术相似,是前列腺癌患者最重要的治愈性治疗手段之一。主要有三维适形放射治疗(three-dimensional conformal radiotherapy,3D-CRT)和调强适形放疗(intensity modulated radiotherapy,IMRT)、图形引导下放射治疗(image guide radiation therepy,IGRT)等技术,目前已成为放射治疗的主流技术。EBRT 具有疗效好、适应证广、并发症及不良反应小等优点。对于低危前列腺癌患者能达到与根治性手术治疗相似的疗效。根据放疗治疗目的不同,EBRT 分为三类:作为局限性和局部进展期前列腺癌患者的根治性治疗手段之一的根治性放疗;术后辅助和术后挽救性放疗;以减轻症状、改善生活质量为主的转移性癌的姑息性放疗。
1.根治性 EBRT 的适应证
局限性前列腺癌:低危患者(T1~2a,格利森评分 2~6分、PSA<10ng/ml),EBRT 和根治性前列腺切除术均为首选方法,高龄患者首选根治性 EBRT。中危患者(T2b 或格利森评分 7 分或 PSA 10~20ng/ml),放疗和手术均为首选方法,高龄患者建议首选根治性 EBRT,可选择联合短程新辅助/同期/辅助内分泌治疗(4~6 个月)。高危患者(≥T2c 或格利森评分≥8 分或 PSA>20ng/ml),EBRT,需联合长程新辅助/同期/辅助内分泌治疗(2~3 年),但部分患者仍可选择手术治疗。
局部进展期前列腺癌(T3~4N0M0):根治性 EBRT 联合长程新辅助/同期/辅助内分泌治疗(2~3 年)。手术、放疗以及内分泌治疗等治疗方法是局部进展期前列腺癌多种方法综合治疗的不同手段,需根据患者病情做出选择。
2.EBRT 并发症
放疗引起的不良反应与单次剂量和总剂量、放疗方案和照射体积有关。急性期常见的不良反应包括尿频、血尿、腹泻、便血等,放疗结束后数周基本消失。晚期不良反应包括直肠出血、放射性膀胱炎出血等。采用适形放疗和调强放疗技术治疗后上述并发症发生率显著降低,但盆腔放疗可能增加罹患直肠癌或膀胱癌等第二原发肿瘤的风险。
3.放疗后生化复发的手术治疗
根治性前列腺切除术是前列腺癌外放疗后生化复发患者的一种挽救性治疗。与根治性前列腺切除术作为初始治疗相比,其并发症(包括尿失禁、勃起功能障碍和膀胱颈挛缩)发生率较高。10 年总生存率和肿瘤特异性生存率分别是54%~89%和 70%~83%。患者的选择非常重要。挽救性前列腺切除术应由经验丰富的外科医生进行。
4.放疗技术的现状与发展
在过去的几十年间随着放疗技术的发展,已能够安全地采用较高的放射剂量进行治疗。3D-CRT 使用计算机软件,结合治疗部位内部解剖 CT 图像,能够以较低的迟发性反应风险,施加更高的累积剂量。第二代三维技术,IMRT,在实际应用中越来越多,因为在部分而非所有研究中,IMRT 与3D-CRT 相比降低了胃肠道毒性风险。对于3D-CRT或IMRT,必须每日采用 IGRT 进行前列腺定位,以达到靶区边界缩小和治疗精确的目的。既往常规采用的 70Gy 剂量可能略低。对于低危患者适合采用 75.6~79.2Gy 的总剂量,常规分次照射前列腺(包括或不包括精囊)。中危和高危患者可接受最高达81.0Gy 的放疗剂量。
大分割影像引导 IMRT 方案(每次 2.4~4Gy,共 4~6 周),其疗效和毒性与常规分割 IMRT 相似。可以考虑使用这些放疗技术代替常规分割方案,临床随机试验的结果已表明,剂量提升与生化结果的改善具有相关性。
立体定向放射治疗(stereotactic body radiation therapy, SBRT)是一种新兴的治疗技术,在 5 次或更少次数分割治疗中提供高适形、高剂量辐射,只有在精确的影像引导下,这种治疗才是安全的。与标准放疗技术相比,SBRT 具有较好的无生化进展生存率和相似的早期毒性(膀胱、直肠和生活质量)。但与 IMRT 相比,SBRT 可能不良反应相对更加严重。
(四)近距离放射治疗。
近距离放射治疗是一种治疗局限性前列腺癌的技术手段,通过三维治疗计划系统的准确定位,将放射性粒子植入前列腺内,提高前列腺的局部剂量,减少直肠和膀胱的放射剂量,其疗效肯定、创伤小,尤其适合于不能耐受根治性前列腺切除术的高龄前列腺癌患者。
传统上近距离放疗用于低风险病例,因为早期研究发现对于高风险患者,近距离放疗的疗效低于 EBRT。但是,越来越多的证据表明,随着近距离放疗的技术进步,在高危局限性和局部晚期前列腺癌中,近距离放疗也能发挥一定的作用。目前主要有两种前列腺近距离放疗方法:低剂量和高剂量近距离放疗。
低剂量近距离放疗包括在前列腺中放置永久性粒源植入物。从这些低能量场源发射的小范围辐射允许将足够的放射剂量作用到前列腺内的病变,避免了膀胱和直肠的过度照射。
永久性近距离放疗作为一种单一疗法,适合治疗低危患者(cT1c~T2a、格利森评分为 6 分及以下、PSA<10ng/ml。对于中危前列腺癌,近距离放疗可结合 EBRT(45 Gy),以及加用或不加用新辅助 ADT。高危患者通常被认为不适合单纯使用永久性近距离放疗。
前列腺很大或很小、有膀胱出口梗阻症状(国际前列腺症状评分高)、之前接受过经尿道前列腺手术的患者不是近距离放疗的理想候选者。对于这些患者,放射性粒子的植入可能会更困难,且发生副作用的风险增加。
高剂量近距离放疗是指临时插入辐射源,是对高危前列腺癌患者在 EBRT 治疗中的一种增强剂量的新方法。联用EBRT(40~50 Gy)和高剂量近距离放疗,可在高危局限性或局部晚期前列腺癌患者中提高放射剂量,同时最大限度地减少急性或晚期毒性。
近距离放疗联合 EBRT,同时加入 ADT(2 或 3 年)是治疗高危患者的常见方案。三种治疗联合应用效果较好,有研究表明 9 年无疾病进展生存率和疾病特异性生存率分别达87%和 91%。
(五)质子治疗。
早在 20 世纪 50 年代就开始应用质子束放疗治疗癌症患者。质子治疗的支持者认为,这种形式的放疗在某些临床情况下可能优于 X 射线(光子)为基础的放疗。质子治疗可以将高度适形的放射剂量送到前列腺。以质子束为基础的治疗在前列腺周围正常组织照射到剂量更低。然而,这些组织并不是前列腺放疗不良反应的常规致病因素,所以降低对这些非关键组织的剂量,益处并不明显。美国放射肿瘤协会(American Society for Radiation Oncology,ASTRO)认为质子束治疗与其他前列腺癌治疗的疗效比较尚无明确结论。因此目前可用的治疗方案中,质子束治疗局限性前列腺癌的作用尚不明确。虽然质子束治疗不是一种新技术,但其在治疗前列腺癌中的应用还要继续发展。ASTRO 强烈支持对临床试验中的患者数据进行开发,对达成质子治疗前列腺癌的共识非常必要,特别是对比较质子治疗与其他放疗方式(如 IMRT和近距离放疗)至关重要。
(六)局限性前列腺癌的其他治疗。
对于局限性前列腺癌,除了上述提到的治疗方法以外,还相继出现了多种其他方法。目前比较成熟而且有一定数据支持的方法主要是前列腺冷冻消融(focal cryosurgical ablation of the prostate,CSAP)和高能聚焦超声(high-intensity focused ultrasound,HIFU)。
CSAP 是通过局部冷冻来破坏肿瘤组织。有研究指出,低危患者经过冷冻治疗后 5 年无生化复发率在 65%~92%。冷冻治疗和根治性前列腺切除术对于前列腺癌具有类似的肿瘤治疗结果。有研究对比了 T2 或 T3 期前列腺癌患者冷冻治疗和 EBRT 的治疗效果。所有患者均接受新辅助 ADT。结果显示在 3 年总生存率和无疾病生存率上都无统计学差异,接受冷冻治疗的患者治疗后性功能较差。但也有研究发现,尽管肿瘤特异性生存时间和总体生存时间相似,CSAP 相比 EBRT无生化进展生存率较低。
CSAP 潜在的适应患者包括局限性前列腺癌,PSA<20ng/ml,格利森评分<7 分,低危前列腺癌或者中危前列腺癌患者但身体状况不适合放疗或者手术治疗,前列腺体积<40 ml。目前尚无 10 年以上有关肿瘤治疗效果的长期数据,因此对于预期寿命 10 年以上的患者,应充分告知。
HIFU 是利用超声波,通过机械作用和热作用损伤肿瘤组织,达到治疗作用。HIFU 目前已经用于前列腺癌的初始治疗以及放疗后复发。一项前瞻性研究显示,111 例局限性前列腺癌患者使用 HIFU,2 年无其他根治性治疗生存率为 89%,12个月时患者保留控尿功能和勃起功能的比例分别为 97%和78%。在中位随访 64 个月后,48%的患者免于应用 ADT。
HIFU 也可用于放疗后复发的患者。研究指出,HIFU 治疗后,中位无生化复发生存时间为 63 个月,5 年总生存率 88%,肿瘤特异性生存率 94%。在中位随访 64 个月后,48%的患者免于应用 ADT。
其他新兴的局部疗法,如血管靶向光动力学(vascular targeting photodynamics,VTP)治疗和前列腺不可逆电穿孔等,值得进一步完善长期随访数据。一项多中心、开放、Ⅲ期随机对照试验中,413 例低危前列腺癌患者随机接受 VTP治疗(静脉注射帕利泊芬,光纤插入前列腺中,随后激光激活)或主动监测。中位随访 24 个月后,VTP 组中 28%的患者疾病进展,而主动监测组为 58%。VTP 组中前列腺再次活检结果阴性更为普遍。VTP 组最常见的严重不良反应是尿潴留,均在 2 个月内缓解。前列腺不可逆电穿孔,通过在组织上产生短而强烈的电场脉冲来实现细胞的杀伤,电场的变化引起细胞膜上纳米孔的形成,最终通过细胞凋亡导致细胞的不稳定和死亡。研究显示,不可逆电穿孔技术术后 6 个月消融区域肿瘤检出率 16%-25%。
需要说明的是,由于以上局限性前列腺癌的局限治疗方法,缺乏长期随访及对照研究结果,临床上采用应相对慎重。建议与患者及家属充分沟通后,经过严格的医学伦理评审,以临床试验的方式进行开展。
六、转移性前列腺癌的治疗
转移性前列腺癌是严重影响患者预后的重要疾病阶段。在欧美人群中,转移性前列腺癌仅占新发前列腺癌的 5%~6%,而在我国,这一比例则高达 54%。
ADT 是晚期转移性前列腺癌患者的主要全身性基础治疗,也是各种新型联合治疗方案的基础。ADT 包括多种实施方案,其中,单纯去势(外科或者药物去势)是最广为接受的核心治疗方式。近年来,出现了一系列突破性进展,主要是 ADT与新型内分泌治疗药物或化疗药物的联合使用,改善了转移性前列腺癌的总体治疗效果。尽管如此,各种新型联合用药方案带来的相关药物毒性反应及经济负担需要加以重视,并作为临床选择的重要参考。
转移性前列腺癌患者转移病灶的数目及肿瘤负荷与治疗预后有关。随着近年几项大型临床研究结果的公布,针对转移性患者的评估分层方法逐渐应用于临床。
高转移负荷与低转移负荷:CHAARTED 研究将高转移负荷定义为内脏转移,或者骨转移病灶≥4 个,其中至少有 1处在脊柱或者骨盆以外。低转移负荷定义为无内脏转移,且骨转移病灶≤3 处。
高 危 与 低 危 疾 病 的 定 义 也 是 源 于 大 型 临 床 研 究 。LATITUDE 研究将高危疾病定义为满足以下 3 个危险因素中的 2 个:格利森评分≥8 分,骨转移病灶≥3 处,存在内脏转移。低危疾病为具备不超过 1 个上述危险因素者。
(一)ADT。
ADT 可采用手术去势(双侧睾丸切除术)或药物去势。手术去势是通过双侧睾丸切除,达到阻断睾丸雄激素分泌的作用。手术相对简单,成本低,不良反应小。手术后,血清睾酮水平迅速下降,通常在 12 小时以内,患者的睾酮可以达到去势水平。当患者病情需要尽快降低睾酮,如骨转移要脊髓等,双侧睾丸切除是一种合理的选择。但与药物去势相比,手术去势可能会给患者带来负面的心理影响。
药物去势的原理是通过影响下丘脑-垂体-性腺轴,减少睾丸产生的雄激素,常用药物包括促黄体素释放激素(luteinizing hormone releasing hormone,LHRH)激动剂,或者 LHRH 拮抗剂。在开始应用 LHRH 激动剂治疗时,LHRH 激动剂与受体结合能够引起黄体生成素与卵泡刺激素释放,进而引起睾酮水平的突然上升,导致“闪烁反应”,这种现象可能会刺激前列腺癌的生长,并引起骨痛、膀胱出口梗阻或脊髓神经压迫等症状加重。对于明显转移,且有可能因初期单纯使用LHRH激动剂治疗引起睾酮急剧增加而出现相关症状的患者,在应用开始 1 周前,可应用经典非甾体抗雄激素药物,之后可联合应用至 4 周左右。而 LHRH 拮抗剂能够通过与 LHRH受体迅速结合,降低黄体生成素与卵泡刺激素的释放,继而抑制睾酮的水平,避免因睾酮升高导致疾病加重的现象,不必与抗雄激素一起给药。
目前国际上公认的去势水平的定义是睾酮<50ng/dl(1.735 nmol/L),但实际上这一标准是多年前制定的,受限于当时的检测技术水平。现有的方法证实手术去势后睾酮的平均水平是 15ng/dl,因此睾酮<20ng/dl(0.694nmol/L)应该是比较合理的去势水平。ADT 期间睾酮下降到更低水平(深度降酮)与更佳的疾病预后和转归相关。睾酮管理贯穿前列腺癌诊断、评估、治疗及预后评价多个过程,对于不同疾病阶段的患者均具有重要临床意义。治疗期间睾酮一过性或持续性不能达到去势水平称为睾酮逃逸,可由多种因素导致,如饮食结构、代谢状态、治疗依从性差或注射操作失误等。在重要的疾病阶段起始点(确诊、复发、新发、转移等)和治疗切换点(治愈性治疗、ADT 方法改变、化疗等其他治疗起始等)需检测睾酮作为基线值,为后续诊疗提供参考。前列腺癌 ADT 期间和确诊去势抵抗性前列腺癌(castration-resistant prostate cancer,CRPC)时,仍以睾酮水平<50 ng/dl(1.735nmol/L)为去势标准;但 ADT 期间深度降酮即将睾酮抑制到<20 ng/dl(0.694nmol/L)的更低水平,应作为临床更佳治疗预后和调整治疗的参考指标。
(二)ADT 与其他药物的联合治疗。
1.联合化疗
多项有关去势联合多西他赛化疗的随机对照研究比较了单纯去势和联合化疗治疗转移性前列腺癌的临床疗效。CHAARTED 试验和 STAMPEDE 试验结果显示相比单纯去势,联合化疗可以显著改善高肿瘤负荷患者的总体预后。因此,去势联合多西他赛化疗作为高肿瘤负荷患者的标准治疗方案选择之一。
2.联合阿比特龙
阿比特龙为 CYP17 抑制剂,其作用机制是抑制睾丸、肾上腺和前列腺癌肿瘤细胞产生雄激素。LATITUDE 试验和STAMPEDE 试验结果显示,相比于单纯去势治疗,联合阿比特龙加泼尼松治疗组能显著改善高危患者预后,STAMPEDE试验结果显示去势联合阿比特龙同样可以延长低危转移性前列腺癌患者的总体生存时间。因此,去势联合阿比特龙加泼尼松应作为转移性前列腺癌患者的标准治疗方式选择之一。
3.联合恩扎卢胺
恩扎卢胺是新型非甾体类抗雄药物,通过阻断雄激素与受体之间的结合、抑制雄激素受体的核移位、影响雄激素受体与 DNA 结合从而阻断雄激素介导的转录,抑制整个雄激素受体信号导,从而抑制前列腺癌细胞的生长。两项有关恩扎卢胺的大型随机对照研究 ENZAMET 和 ARCHES 表明,去势治疗联合恩扎卢胺,可以显著改善影像学无疾病进展生存,
延长患者总生存时间。
4.联合阿帕他胺
阿帕他胺是在结构与药代动力学等方面与恩扎卢胺极其相似的新型雄激素拮抗剂,其对雄激素受体的亲和力更高,而且不易透过血脑屏障,理论上不良反应略小。有关阿帕他胺的大型随机对照研究 TITAN 表明,与安慰剂组相比患者总生存时间显著延长,影像学无疾病进展生存明显改善。
从现有的研究结果来看,去势联合新型内分泌药物可以显著改善转移性激素敏感性前列腺癌的预后,这些药物已经获得 FDA 批准,成为转移性前列腺癌患者治疗的标准方案之一。目前这几种新型内分泌药物的治疗效果之间并无明显差别。此外在联合治疗的情况下,尚无证据表明加用化疗是否会延长生存时间,但是可以肯定的是不良反应增加,因此目前新型抗雄药物联合化疗只能在临床试验中应用。至于 ADT联合化疗,还是 ADT 联合新型内分泌治疗这两类治疗方法之间也没有头对头的比较,从各自的临床研究数据看,生存时间获益相似,因此临床上在选择治疗方案时,要兼顾患者意愿、特殊的不良反应、对化疗的耐受性、以及药物的可及性和费用等因素。
5.联合比卡鲁胺或者氟他胺
药物或手术去势联合一种传统抗雄激素制剂被称为联合雄激素阻断。这种联合用药方案在国内仍有一定的应用。来自欧美人群的荟萃分析结果显示,采用这种联合雄激素阻断方案,能够较单纯去势治疗,使 5 年生存率绝对值增加 2.9%(从 24.7%升高至 27.6%)。 因此目前国内仍把这种联合治疗作为可选方案之一。
(三)转移性前列腺癌针对原发灶及转移灶的局部治疗。近 10 多年来,多项回顾性研究报道了转移性激素敏感性前列腺癌行原发灶手术或者放疗,给患者带来获益。但并不是所有针对原发灶的治疗都能对预后有帮助。有研究显示,对于年轻且一般状态好、低转移肿瘤负荷和格利森评分低的转移性前列腺癌患者接受原发灶局部放射治疗获益的可能性相对大。因此,对于减瘤性前列腺切除术,建议采取临床研究的方法谨慎开展。
对于转移灶将导致脊髓压迫和病理性骨折等紧急并发症的患者,在充分评估治疗获益与危害的前提下,与患者及家属充分沟通,可考虑行转移灶部位手术或者放射治疗。
七、CRPC 的治疗
(一)CRPC 的定义。
CRPC 是 指睾 酮达 到去 势水 平后 (< 50 ng/dl 或 1.7nmol/L),出现下面情况的 1 种:
1.间隔 1 周以上连续 3 次 PSA 上升,2次升高均在 PSA低点 50%以上,并且 PSA>2 ng/ml。
2.影像学进展:新发病灶的出现,包括骨扫描提示 2 处或以上的新发骨转移病灶,或者是应用实体瘤临床疗效评价标准评价的新发软组织病灶。单纯症状上进展不能够诊断为CRPC,需要进一步的评估。
诊断 CRPC 的关键 2 点:(1)睾酮是否达到去势水平;(2)达到去势条件后,疾病是否持续进展。
(二)无症状非转移性去势抵抗性前列腺癌。
满足以下条件即可被诊断为非转移性去势抵抗性前列腺癌 ( non-metastatic castration-resistant prostate cancer ,nmCRPC):①血清睾酮维持在去势水平以下:即血清睾酮水平<50ng/dl 或 1.7nmol/L;②PSA 进展:PSA 值>2ng/ml,间隔 1 周,连续 3 次较基础升高>50%;③传统影像学检查包括CT、MRI 及骨扫描未发现远处转移。nmCRPC 患者,尤其是PSA 倍增时间在 10 个月之内,在疾病发展过程中很容易出现转移并最终导致患者死亡。因此在 nmCRPC 阶段,如果能够推迟进入 mCRPC 的时间,那么最终会延长患者的总生存时间。最新的 3 项有关 nmCRPC 的临床研究,改变了目前nmCRPC 患者的标准治疗方案。SPARTAN(阿帕他胺)研究、PROSPER(恩扎卢胺)研究以及 ARAMIS(达罗他胺)研究,都以无转移生存时间作为主要研究终点,研究的患者人群为PSA 倍增时间 10 个月之内的患者,其中有 2/3 的患者倍增时间小于 6 个月。3 项研究均显示了显著的无转移生存时间获益,治疗组与安慰剂组中位生存时间分别为:SPARTAN(阿帕他胺)研究 40.5 个月与 16.2 个月;PROSPER(恩扎卢胺)研究36.6 个月与 14.7 个月;ARAMIS(达罗他胺)研究 40.4 个月和 18.4 个月。基于以上研究结果,对于转移风险较高的nmCRPC 患者(PSA 倍增时间 10 个月之内),建议在 ADT的基础上,联合阿帕他胺、恩扎卢胺或者达罗他胺治疗。
阿帕他胺与恩扎卢胺已经在前面介绍,这里不再赘述。达罗他胺是一种新型非甾体雄激素受体抑制剂,与其他两种新型雄激素受体抑制剂相比具有独特的分子结构和药代动力学特性。达罗他胺与雄激素受体亲和力高,与神经递质γ-氨基丁酸的受体亲和力低,血脑屏障透过率低,对体内代谢酶影响小,药物相互作用可能性小。
(二)mCRPC 的治疗。
1.维持性去势治疗
前列腺癌最终进入 CRPC 阶段,仅有 2 项研究证实了在二三线治疗中维持去势治疗的较微弱的生存优势。然而在缺乏前瞻性研究的前提下,维持去势治疗可能获得的收益超过治疗可能带来的风险,目前所有的临床研究也都基于维持去势水平,因此在这类患者人群中应维持去势治疗。
2.新型内分泌药物治疗
阿比特龙:COU-AA-302 研究纳入了既往未接受过化疗的 mCRPC 患者。结果显示阿比特龙可以显著延长中位无影像学进展时间(16.5 对 8.2 个月)和中位生存时间(34.7 对 30.3个月)。此外阿比特龙可以减缓疼痛进展,推迟化疗和阿片类药物的使用。
恩扎卢胺:PREVAIL 研究同样纳入了既往未接受过化疗的 mCRPC 患者。该研究在数据揭盲后进行了安慰剂组患者的交叉入组,5 年长期随访结果显示,恩扎卢胺可以显著延长患者的生存时间(36 对 31 个月),死亡风险降低 17%,在 75岁以上人群中耐受性良好。
3.化疗
以多西他赛为基础的化疗也是 mCRPC 的标准治疗方案之一。该方案是基于 TAX327 的研究结果。TAX327 研究比较多西他赛(每 3 周或每周用药 1 次)+泼尼松与米托蒽醌+泼尼松的不同治疗效果。多西他赛相比米托蒽醌获得了更高的中位总体生存时间(18.9 对 16.5 个月)。这种生存获益在延长随访期中得到维持。当然米托蒽醌+泼尼松方案,也是一种有效的治疗选择,可在一定程度上控制疾病进展,提高生活质量,特别是减轻疼痛。因此可以用于多西他赛无法耐受或者治疗失败的患者。
卡 巴 他 赛 是 一 种 半 合 成 的 紫 衫 烷 衍 生 物 。 Ⅲ 期FIRSTANA 研究的结果表明,卡巴他赛对于未经过化疗的mCRPC 患者具有临床意义。卡巴他赛与多西他赛治疗方案的中位生存时间相似,分别为 24.5 个月和 24.3 个月。卡巴他赛与多西他赛相比,周围神经病变率较低。因此,不适合多西他赛方案化疗或者已存在轻度周围神经病变的患者,可以考虑卡巴他赛方案化疗。
4.肿瘤疫苗
2010 年 4 月,Sipuleucel-T 作为首个新型肿瘤免疫治疗药物获得了 FDA 的批准。这种自体肿瘤“疫苗”,包括采集每一位患者的含有抗原呈递细胞的白细胞,将这些细胞暴露于前列腺酸性磷酸酶粒细胞巨噬细胞集落刺激因子,然后将这些细胞重新回输。有关 Sipuleucel-T 的Ⅲ期多中心随机双盲临床试验(D9902B)的结果显示,Sipuleucel-T 治疗组的中位生存时间为 25.8 个月,对照组为 21.7 个月。Sipuleucel-T 治疗使死亡风险降低了 22%。
5.PI3K/Akt 通路抑制剂 Ipatasertib
Ipatasertib 是一种 PI3K/Akt 通路抑制剂。mCRPC 患者中PTEN 缺失发生的比例约为 40%~50%,PTEN 缺失会导致 Akt通 路 激 活 , 患 者 预 后 变 差 。 IPATential150 是 一 个 评 估Ipatasertib 联合阿比特龙治疗无症状或者轻微症状 mCRPC 患者的疗效和安全性的Ⅲ期随机双盲研究。PTEN 缺失的患者中位影像学无疾病进展生存时间在 Ipatasertib+阿比特龙组为18.5 个月,单纯阿比特龙组为 16.5 个月。不良反应的发生率分别为40%和23%,因不良反应导致的停药率两组分别为21%和 5%。长期的生存时间数据有待进一步验证。
6.mCRPC 的二线治疗
(1)卡巴他赛:2010 年 6 月,FDA 批准卡巴他赛用于多西他赛化疗失败的 mCRPC 患者。在一项国际Ⅲ期随机临床试验(TROPIC)中,与米托蒽醌组相比,卡巴他赛组的中位总生存时间延长 2.4 个月。
对于多西他赛治疗失败,且一种新型内分泌治疗药物(阿比特龙或者恩扎卢胺)失败的患者,卡巴他赛同样有一定的治疗作用。Ⅲ期随机安慰剂对照试验 CARD 研究,评价了多西他赛且阿比特龙或者恩扎卢胺治疗失败后,应用卡巴他赛的治疗效果。结果显示卡巴他赛治疗组影像学无疾病进展时间延长近 1 倍,降低 36%的死亡风险。
(2)阿比特龙:2011 年 4 月,FDA 批准了阿比特龙联合低剂量强的松用于治疗存在多西他赛治疗失败的 mCRPC患 者 , 这 是 基 于 一 项 Ⅲ 期 随 机 安 慰 剂 对 照 临 床 试 验(COU-AA-301)的结果。阿比特龙和安慰剂组的中位生存时间分别为 15.8 个月与 11.2 个月。阿比特龙组在影像学进展时间、PSA 下降程度和疼痛缓解方面也有所改善。
(3)恩扎卢胺:2012 年 8 月,FDA 批准恩扎卢胺用于治疗多西他赛治疗失败的 mCRPC 患者,基于一项Ⅲ期随机安慰剂对照试验(AFFIRM)的结果。恩扎卢胺组和安慰剂组中位生存时间分别为 18.4 个月和 13.6 个月。在不同的亚组中,包括内脏转移的患者,生存时间都有获益。
(4)镭-223:镭-223 属于α粒子靶向治疗药物,是目前唯一可以改善伴骨转移的 CRPC 患者生存的核素治疗药物。镭-223Ⅲ期临床研究(ALSYMPCA)结果提示:治疗组相较于 安 慰 剂 组 可 显 著 改 善 化 疗 失 败 或 者 无 法 耐 受 化 疗 的mCRPC 骨转移患者的总生存时间(14.9 比 11.3 个月),并能显著推迟症状性骨骼事件(SSE)的发生时间(15.6 比 9.8 个月)。镭-223 的耐受性良好,与安慰剂组相比镭-223 组中发生与治疗相关的所有等级的不良事件的患者比例更低。一项随访时间长达 3 年的安全性研究结果证实镭-223 的长期安全性良好,随访患者骨髓抑制的发生率(所有级别)≤3%。与安慰剂相比镭-223 可改善患者的生活质量(QoL),接受镭-223治疗的患者 EQ-5D 效用评分改善和 FACT-P 总分明显改善的百分比更高。大量真实世界数据(PARABO、ROTOR、iEAP、FLATIRON、REASSURE 等研究)验证了镭-223 治疗 mCRPC骨转移患者的总生存获益以及对患者生活质量的改善。
(5)β粒子的放射性药物:对于广泛转移的患者,采用发射β粒子的放射性药物治疗也是一种治疗方案,尤其是当这类患者不适合进行有效化疗的时候。最常用于治疗前列腺癌骨转移疼痛的放疗药物包括锶-89 和钐-153。由于这类患者往往存在多灶性骨痛,这种放射性全身靶向治疗可以缓解疼痛。然而与发射α粒子的镭-223 不同,目前的放射性β粒子治疗并无生存优势,只能用作姑息治疗,且骨髓抑制的发生率较高,可能会影响后续全身治疗的进行。
( 6 ) 多 腺 苷 二 磷 酸 核 糖 聚 合 酶 [poly (adenosine diphosphate ribose) polymerase,PARP] 抑制剂:PARP 是存在于多数真核细胞中的一个多功能蛋白质翻译后修饰酶。它通过识别结构损伤的 DNA 片段而被激活,被认为是 DNA 损伤的感受器。它还能对许多核蛋白进行聚腺苷二磷酸核糖基化。受它修饰的蛋白质有组蛋白、RNA 聚合酶、DNA 聚合酶、DNA 连接酶等,并通过组蛋白的腺苷二磷酸核糖基化使组蛋白脱离下来,有助于修复蛋白的结合而进行 DNA 的损伤修复。同时,PARP 又是细胞凋亡核心成员胱天蛋白酶的切割底物。因此,它在 DNA 损伤修复与细胞凋亡中发挥着重要作用。PARP 抑制剂通过抑制肿瘤细胞 DNA 损伤修复、促进肿瘤细胞发生凋亡,达到治疗肿瘤的目的。PROfound 是一项前瞻性、多中心、随机、Ⅲ期临床试验,旨在评估 PARP 抑制剂奥拉帕利治疗 mCRPC 患者的效果,这些患者之前接受过恩扎卢胺或阿比特龙治疗,并出现疾病进展,而且他们携带有 BRCA1/2突变、ATM 突变(HRR 基因突变亚群),或者 HRR 信号通路中 12 个基因中任何一个的突变。研究结果显示,奥拉帕利使患者疾病进展或死亡的风险降低了 66%,中位无影像学进展生存时间为 7.4 个月,而恩扎卢胺或阿比特龙为 3.6 个月。总生存时间延长到了 19.0 个月,而恩扎卢胺或阿比特龙为14.6 个月。
奥拉帕利联合阿比特龙对比单药阿比特龙在 mCRPC 患者中疗效的 PROPEL III 期临床试验(NCT01972217)目前已经启动。评估帕博利珠单抗联合奥拉帕利在未接受多西他赛治 疗 的 mCRPC 患 者 中 安 全 性 的 试 验 仍 在 进 行 中(NCT02861573)。此外,其他几种 PARP 抑制剂,如卢卡帕利,尼拉帕利和 Talazoparib 等在治疗 mCRPC 患者中的安全性及疗效也正在研究中。
(7)PSMA 相关的治疗性放射药物:PSMA 相关的治疗性放射药物主要是 177Lu-PSMA-617,国际上早在 2014 年治疗了第一例患者,但主要的数据来源仅为同一家医疗中心。近期一项Ⅱ期研究比较了 177Lu-PSMA 与卡巴他赛治疗新型内分泌药物和多西他赛治疗后的 mCRPC 患者。主要研究终点PSA 下降比例 50%以上的患者在 Lu-PSMA 组有明显优势,长期随访数据还有待进一步研究。
(8)免疫治疗:FDA 批准 PD-1 抑制剂帕博利珠单抗用于治疗检测出错配修复缺陷及微卫星高度不稳定型 mCRPC患者。2020 年 ASCO 公布了 KEYNOTE-199 的Ⅱ期临床试验结果,该研究纳入了具有可测量病灶的 PD-L1 阳性、PD-L1阴性和不考虑 PD-L1 状态仅骨转移的 258 例 mCRPC 患者,三个队列分别入组 133 例、66 例和 59 例患者。队列 1 的疾病控制率为 10%,队列 2 为 9%,队列 3 为 22%。队列 1 的中位总生存时间为 9.5 个月,队列 2 为 7.9 个月,队列 3 为 14.1个月。此外,帕博利珠单抗联合恩扎卢胺治疗阿比特龙治疗失败后 mCRPC 的 KEYNOTE-365 Ⅰb/Ⅱ期临床试验也显示出较好的耐受性及肿瘤反应率。
2020 年公布的纳武利尤单抗联合伊匹木单抗治疗多西他赛 未 化 疗 前 / 化 疗 后 进 展 的 mCRPC的Ⅱ期临床试验(CheckMate650)结果提示,未使用化疗直接使用该组合的患者与使用化疗后再用该组合的患者分别随访 11.9 个月和13.5 个月,客观反应率分别为 25%和 10%,总生存时间分别为 19.0 个月和 15.2 个月。PD-L1≥1%、存在 DNA 损伤修复、存在同源重组缺陷或高肿瘤突变负荷的患者的客观反应率较高。
7.mCRPC 患者的骨骼健康相关药物
一项多中心研究中,643 例无症状或轻危症状的骨转移mCRPC 患者,随机分组接受每 3 周一次的静脉唑来膦酸或安慰剂治疗。第 15 个月时,唑来膦酸 4 mg 组中出现骨相关事件的患者人数显著少于安慰剂组(33%对 44%)。24 个月时的更新报告显示至首次骨相关事件的中位时间显著增加(488天与 321 天)。总体生存时间未发现显著差异。其他双膦酸盐类尚未显示出可有效预防疾病相关性骨并发症。
核因子κB 配体(receptor activator of nuclear factor κBligand,RANKL)的受体激活剂是破骨细胞表达的 RANK 结合细胞因子,是维持骨骼完整性的关键信号分子。地诺单抗是针对 RANKL 的单克隆抗体,在预防骨相关事件以及延迟首次骨相关事件的时间方面被证实优于唑来膦酸。一项随机、双盲、安慰剂对照研究在 mCRPC 患者中对比了地诺单抗和唑来膦酸的疗效。两组中骨相关事件的绝对发生率相似;然而,与唑来膦酸组相比,地诺单抗组首次骨相关事件的中位时间推迟了 3.6 个月(20.7 个月与 17.1 个月)。
针对唑来膦酸和地诺单抗所报告的治疗相关性毒性类似,其中包括低钙血症(更常见于地诺单抗,13%对 6%)、关节痛和颌骨坏死(发生率 1%~2%)。