指南规范详情-人卫临床助手-人民卫生出版社 Insert title here Insert title here
Insert title here
首页 >  临床指南 > 儿童髓母细胞瘤诊疗规范(2021年版)
儿童髓母细胞瘤诊疗规范(2021年版)
发布者
国家卫生健康委员会医政医管局
作者
儿童髓母细胞瘤诊疗规范(2021年版)编写审定专家组,组长:倪鑫,成员:马晓莉、王刚、田永吉、孙骇浪、孙晓非、苏雁、李昊、杨伟、邱晓光、陈乾、宫杰、葛明、冀园琦
正文

一、概述

髓母细胞瘤(medulloblastoma,MB)是儿童常见的颅内恶性肿瘤,其细胞形态类似胚胎期髓母细胞,故以此命名。MB约占儿童期中枢神经系统肿瘤的20%,发生率为0.2~0.58/10万人,男性略多于女性。髓母细胞瘤存在两个发病高峰,分别为3~4岁和8~10岁。绝大多数髓母细胞瘤为散发病例,不到5%的髓母细胞瘤患儿与家族性遗传性疾病相关,包括家族性腺瘤性息肉病(familial adenomatous polyposis, FAP),痣样基底细胞癌综合征(nevoid basal cell carcinoma syndrome,NBCCS)。髓母细胞瘤起源于小脑或者脑干,容易发生经脑脊液播散转移。

二、适用范围

经肿瘤组织病理学确诊的0~18 岁髓母细胞瘤初诊患儿。

三、诊断

(一)临床表现

1. 颅高压表现:约80%髓母细胞瘤发生于第四脑室区域,肿瘤生长可引起第四脑室和中脑导水管受压,导致梗阻性脑积水形成引起颅内压增高,表现为头痛、呕吐、视物模糊,甚至意识改变等。

2. 共济失调:表现为步态异常,走路不稳。

3. 其他:颅神经受压可引起复视,小脑或者脑干受压可引起眩晕,肿瘤压迫延髓可表现为吞咽发呛和锥体束征,脊髓转移病灶可引起截瘫。

(二)脑脊液检查

约1/3髓母细胞瘤患儿在诊断时存在脑脊液播散。肿瘤细胞学检查阳性脑脊液可伴随着非特异性的蛋白升高及细胞数增多。但是脑脊液检查阴性并不意味着不存在肿瘤播散。绝大多数患儿手术前存在颅高压,腰穿可诱发枕骨大孔疝,无法进行腰穿脑脊液检查。可以采取术中切除肿瘤前,穿刺抽取脑脊液进行肿瘤细胞学检查。若在术后行腰穿检查,应该在术后2周后,以避免由于手术后操作造成的假阳性结果。

(三)影像学检查

1. 头部CT检查:平扫为略高密度影,内部密度不均匀,部分可有肿瘤内部坏死或者囊变,呈现低密度影。肿瘤边界较为清楚。增强后肿瘤呈现中等或者明显强化,内部囊性区域无强化。

2. 头部MR检查:平扫状态下,肿瘤在T1W1呈等或者低信号,T2W2呈稍高或者等信号。增强后,肿瘤实质部分不均匀强化,无特异性。由于肿瘤恶性程度高,实质部分细胞密度大,水分子扩散受到抑制,故在DWI上呈现高信号,ADC上为低信号。这是小脑肿瘤特征性的表现。此外,头部核磁检查还可发现肿瘤在脑室或者其他部位的播散病灶。

3. 全脊髓MR检查:髓母细胞瘤容易发生脊膜播散转移,20%~25%患儿脊髓增强核磁扫描可以发现转移灶,表现为线状或者结节状高信号影。判断是否发生播散的脊髓核磁检查应该在术前或者术后2周后进行,以避免无法判断术后蛛网膜下积血及转移灶。

(四)病理分型

建议有条件的医疗机构同时进行组织学检测和分子分型检测。

1. 组织学分型

(1)经典型(classic):最常见,预后居中,具有细胞密度高和增值指数高的特点。细胞呈小圆形或椭圆形,核深染,胞质少。低倍镜下表现为神经母细胞性菊形团。

(2)促纤维增生/结节型(desmoplastic/nodular,DN):预后较好,以镜下缺少网状蛋白的区域表现为缺乏染色的苍白的孤岛,呈现结节状,并伴有肿瘤细胞广泛地异型增生。

(3)广泛结节型(extensive nodularity,MBEN):预后较好,与促纤维增生结节型相比,具有更大的结节,称为小叶,且结节内充满中性粒细胞样组织。

(4)大细胞型/间变型(anaplastic/large cell,LC/A):预后差,镜下可见显著的细胞核多形性和不典型有丝分裂现象,核型富含凋亡小体。

2. 分子分型

分子分型可以采用免疫组化和分子生物学的检测方法进行检测。免疫组化法较为主观,推荐采用分子生物学方法检测基因突变。CTNNB1突变对应WNT型,PTCH/SMO/SUFU对应SHH型,染色体i17p和MYC扩增对应Group3型,i17p或者17q+,X-和CDK6和MCYN扩增对应 Group4型。

(1) WNT型(wingless):最少见分子类型,仅占散发髓母细胞瘤的10%,无性别差异。主要见于儿童和成人,婴幼儿少见。由于WNT通路异常激活,导致β连环蛋白积累,从而导致肿瘤的发生。病理类型多为经典型,偶尔为大细胞/间变型。该分子分型在确诊时仅有不足10%患者发生播散。此型预后较好,5年生存率在儿童和成人分别为95%和100%。TP53突变在该分子分型对预后影响不大。

(2) SHH型(sonic hedgehog):约占所有分子类型的30%,无性别差异。根据是否有TP53突变,分为TP53突变型和TP53野生型。由于体细胞或者胚系SHH通路、SUFU、PTCH1突变导致。在年龄分布中呈现两极分化特点。该分子类型更常见于<3岁或者>16岁患儿。病理类型主要为促结缔组织增生型。较WNT型容易发生播散。预后在WNT型和Group3型之间,与患者的年龄和组织学分型相关。该分子分型中TP53突变与较差的预后相关。

(3) Group3:约占30%,其导致肿瘤发生的分子通路尚不清楚,以MYC扩增和过表达为特点。主要见于婴幼儿和儿童,男女比例约为2:1。病理类型多为经典型和大细胞/间变型。40%~45%的患者在诊断时发生肿瘤播散,在所有分子分型中预后最差,婴幼儿和儿童10年生存率分别为39%和50%。

(4) Group4:约占所有分型的35%,是最常见的分子分型,男女比例约为2:1。35%~40%的患者在诊断时发生肿瘤播散,预后介于Wnt型和Group3之间。在该分子分型中,MYCN突变与较差的预后相关。

(五)诊断标准

1. 病理诊断:术前影像学表现结合术后组织病理诊断可以确诊髓母细胞瘤。

2. Chang氏分期(表 1):根据肿瘤的转移程度进行分期,共分为5期。

3. 危险度分组

(1) 临床危险度分层:分为标危组和高危组。

①年龄≥3岁患儿:

标危组:术后肿瘤残余<1.5cm2,Chang氏分期M0。同时满足以上2个条件。

高危组:术后肿瘤残余≥1.5cm2;脑脊液肿瘤细胞学检查阳性,或头部或脊髓检查存在肿瘤播散证据,或颅外转移;病理组织学弥漫间变型。满足以上任一条件者,归为高危组。

②年龄<3岁患儿:

标危组:肿瘤残余病灶<1.5cm2;Chang氏分期M0;病理类型为促纤维增生结节型或者广泛结节型。同时满足以上3个条件。

高危组:除标危外均为高危。

(2) 分子危险度分层:根据分子亚型确定危险度分层及预后。

低危组:未发生播散的WNT 型髓母细胞瘤,年龄<16岁;Group4型,伴有11号染色体缺失或者17号染色体重复,同时未发生转移者被纳入本组。五年生存率>90%。

标危组:未发生播散的TP53野生型且无MYCN扩增的SHH型;无MYC扩增的Group3;无11号染色体丢失的Group4纳入本组。五年生存率为75%~90%。

高危组:发生播散的Group4型;发生播散的非婴儿型TP53野生型SHH型;未播散的MYCN扩增的SHH型纳入本组。五年生存率50%~75%。

极高危组:TP53突变的SHH型;发生播散的MYC扩增的Group3型纳入本组。五年生存率<50%。

(六)鉴别诊断

1. 室管膜瘤

通常起源于脑室,填充整个四脑室并延伸填充四脑室的中央孔及侧孔。第四脑室室管膜瘤多由第四脑室底部向脑室生长,头颅MRI可显示肿瘤沿正中孔或两外侧孔生长延伸到小脑桥脑角池或通过枕骨大孔延伸,形态常不规则,与髓母细胞瘤相比点状钙化及出血较常见,大型囊变坏死多见,而髓母细胞瘤以类圆形为主,病灶内多发小斑片状囊变多见,病理可明确诊断。

2. 星形细胞瘤

典型的星形细胞瘤表现为囊性和囊壁结节,增强后囊壁强化明显。髓母细胞瘤也可以中心坏死呈现囊性影,但多表现为囊小且多发。病理可明确诊断。

3. 非典型畸胎样/横纹肌样瘤(AT/RT)

较少见,AT/RT更容易侵及小脑半球或者桥小脑角,影像学表现为由于内部囊性变和出血灶导致非均匀强化,更易发生软脑膜扩散,有偏离中线倾向,病理可明确诊断。

四、治疗

本规范重点参考COG、SIOP方案和CCCG方案,提供的治疗方案各医院根据各自情况选择应用。特殊治疗措施的选择、化疗方案及适应症可参考《儿童髓母细胞瘤多学科诊疗专家共识CCCG-MB-2017》(中国小儿血液与肿瘤杂志,2018年第23卷第4期)的相关细则。

(一)手术治疗

1. 肿瘤切除

手术治疗目的是尽可能安全地最大程度切除肿瘤、明确诊断、重建脑脊液循环。手术治疗的原则是在保证不损害正常脑组织的前提下实现肿瘤的最大切除。手术入路多采用后正中入路或者旁正中入路。如果术中发现肿瘤已经侵及脑干,则不应盲目追求全切,否则会导致严重不良后果。手术切除程度和患儿预后相关,术后肿瘤残余大于1.5cm2者在临床上被归为高危组,需要更加激进的治疗,预后也相对较差。术后72h内行头MR检查评价肿瘤切除程度。

2. 脑室腹腔分流手术

不建议术前行脑室腹腔分流手术。如果患儿术后或者在放化疗过程中出现了脑室扩大,颅高压表现,且不能缓解,可行脑室腹腔分流术重建脑脊液循环平衡。

(二)放射治疗

手术后应该尽快开始放疗治疗。建议在术后4周内开始放疗,延迟放疗与不良预后相关,晚于49天放疗患儿预后明显不佳。放疗期间可每周给予长春新碱。<3岁标危患者不放疗,<3岁高危患者延迟至3岁后放疗或化疗后行局部瘤床放疗或姑息放疗。>3岁放疗剂量及范围如下:

1. 标危组:全脑全脊髓放疗23.4~24Gy(未来有望减少到18Gy),后颅窝加强放疗54~55Gy,或者范围为包括瘤床边缘1~2cm,剂量为30.6Gy。

2. 高危组:后颅窝54~55.9Gy,全脑全脊髓放疗36~39.6 Gy,对于脊髓结节转移灶,给予50.4Gy的加强放疗。

(三)系统化疗

1. 年龄≥3岁:放疗结束4周后开始辅助化疗。化疗方案可选择洛莫司汀+顺铂+长春新碱方案,或者环磷酰胺+顺铂+长春新碱方案,共8个疗程。

2. 年龄<3岁:手术后2~4周开始辅助化疗,化疗方案可选择环磷酰胺+长春新碱/大剂量甲氨蝶呤/卡铂+依托泊苷交替化疗,共12个疗程。

3. 高剂量化疗联合干细胞挽救治疗。高危患者如条件允许,可行自体造血干细胞支持下超大剂量化疗。

五、并发症及辅助治疗

(一)小脑性缄默综合征

是髓母细胞瘤术后最常见并发症,发生率可高达39%,是一种以术后语言功能障碍、运动功能障碍、情感功能障碍和认知障碍为特征的复杂临床综合征。患儿在术后立即或者术后2~3天内出现缄默,不能讲话。同时表现为肌力及肌张力下降、共济失调、不自主运动;在情感上患儿表现比较复杂,有些表现为情绪不稳定,容易暴躁;有些则表现为淡漠,缺乏情感回应;同时患儿可能会有吞咽功能障碍,大小便功能障碍等脑干功能障碍表现。男性、肿瘤位于中线是小脑性缄默综合征的高危因素。目前小脑性缄默综合征发病机制尚不清楚,也没有明确的治疗方案。尽管多数患儿经1~3个月可以从缄默中恢复,开始讲话,但是患儿的运动功能障碍往往会持续较长时间,严重影响患儿生活质量。此外,缄默患儿恢复讲话后,仍然不能完全正常讲话,少数患儿会出现永久性缄默。

(二)放疗并发症

内分泌功能障碍、神经认知功能以及感觉功能障碍常见于全脑全脊髓放疗后。其严重程度与患儿放疗时年龄和放疗剂量相关。迟发性中风、血管狭窄闭塞性疾病、血管畸形、中风样偏头痛等脑血管疾病亦见于颅脑放疗后。同时放疗会增加再次出现恶性肿瘤可能性。

(三)神经毒性

长春新碱被公认具有多种神经毒性。长期使用可造成自主神经功能障碍(如便秘)、颅神经受累(动眼神经常见)、远端感觉异常以及腱反射消失等。长春新碱所造成的神经损害大多数为一过性(膝跳反射除外),患者症状可能在化疗结束后一段时间继续加重,然后逐渐缓解,儿童比成人更容易恢复。长春新碱单次剂量不得超过2mg。

(四)听力毒性

顺铂有神经毒性和耳毒性,其耳毒性以高频感音性不可逆的听力损失为特征。故用药前应常规检测听力,并定期监测。若出现听力下降,并确认无其他原因所致听力受损,铂类药物应适当减量,甚至暂时停用。

(五)肝脏毒性

每次化疗前需要检查肝功能,单纯ALT和(或)AST升高不超过正常高限10倍者化疗可不作调整;ALT和(或)AST达正常高限10倍或以上时需延缓化疗。

(六)肾脏毒性

每疗程化疗前需检查肾功能,应用顺铂前需要计算肾小球滤过率GFR,若明显降低,铂类药物需适当减量。化疗药物中IFO、CTX均可引起出血性膀胱炎,患儿可出现尿急、尿频及尿少,以及排尿时烧灼痛。美司钠对于预防出血性膀胱炎发生非常有效,应用IFO或CTX期间应充分给予水化碱化液静点,以预防破碎红细胞堵塞肾小管而造成肾脏不可逆的损害。

(七)血液副作用

贫血一般可以通过输注红细胞缓解,血红蛋白60g/L以下必须输注。血小板计数<20×109/L时应输注血小板,伴有明显出血症状或感染表现时输注指征可适当放宽。化疗后出现粒细胞缺乏者可在化疗后24h开始给予粒细胞集落刺激因子注射。粒细胞缺乏合并感染,来势凶猛,进展迅速,因此及时对感染进行恰当处理至关重要。在取送各种培养后,须立即给予初始经验性治疗,待病原体明确后,再进行针对性治疗。

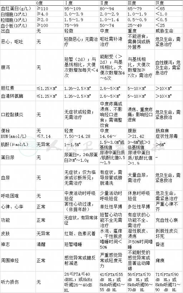
以上化疗药物的毒副反应见表2。

(八)预防卡氏肺囊虫感染

建议长期服用复方磺胺甲噁唑预防卡氏肺囊虫感染,直至化疗结束后3个月。

六、随访

一般建议在停治疗后第1年、第2年,每3个月复查一次;第3年、第4年,每6个月复查一次;之后每年复查一次。检查内容主要包括头部及脊髓MR。如果患者在诊断时脑脊液肿瘤细胞学检查阳性,在随访时也应该进行脑脊液肿瘤细胞学的检查。此外,对于接受放射治疗的患者还应进行内分泌检查和神经心理监测。

七、转诊条件

(一)适用对象

1. 存在可疑髓母细胞瘤症状的初诊患儿。

2. 病理确诊的髓母细胞瘤。

(二)转诊标准

1. Ⅰ级转诊:症状及影像学怀疑髓母细胞瘤,如具有以下条件之一,则建议由县级医院转至上级医院。

(1)医院不具备进行MRI、CT等影像检查条件者。

(2)初步检查高度怀疑此类诊断,但医院不具备进行肿物手术活检、切除条件者。

(3)医院不具备病理诊断条件者。

(4)医院无儿童肿瘤治疗经验者。

2. Ⅱ级转诊:符合以下条件之一者建议转诊至具有儿童肿瘤专科的省或有条件的地市级医院。

(1)经就诊医院完成影像检查、活检等进一步检查仍无法明确诊断者(如当地多家医院病理会诊不一致或当地病理科无法确定诊断)。

(2)当地医院无法完成肿瘤切除复杂手术者。

(3)出现肿瘤或治疗相关严重并发症,而当地医院无相关治疗经验者。

3. 如具有以下条件之一,则建议由省、市级医院转诊至具有儿童肿瘤诊疗条件的当地医院。

(1)已在省市级医院明确诊断、分期、分组,及制定出治疗方案患者,但是,因无儿童患者化疗或手术或放疗条件,不能实施后续治疗,可转诊至具有儿童肿瘤诊疗条件的当地医院继续完成后续治疗、评估、随访。

(2)已在省市级医院完成复杂肿瘤切除手术、放疗、

严重并发症得到控制,可转诊至具有儿童肿瘤诊疗条件的当地医院继续完成后续治疗、评估、随访。

(三)不纳入转诊标准

1. 已明确诊断,且符合转诊标准,但已参加髓母细胞瘤相关临床研究者。

2. 患儿符合转诊标准,但已因肿瘤进展、复发、肿瘤和(或)治疗相关并发症等原因出现生命体征不稳定,长途转运存在生命危险者。

3. 就诊的医院不具备影像检查、病理诊断、手术、化疗等技术条件,但同级其它医院可进行者。

4. 经转诊的双方医院评估,无法接受转诊患儿进一步诊疗者。

八、附表

表1.Chang 氏分期

表2.化疗药物(血液、胃肠肝、肾肺心、脑、神经、听力)毒性反应分级标准

表1.Chang 氏分期

表2 化疗药物毒性反应分级标准

注:以CTCAE5.0版为参考标准;N*=正常值上限;PTA:(0.5~4kHz);平均听阈(dB HL)

评论
发表评论
相关指南
相关疾病
相关病例