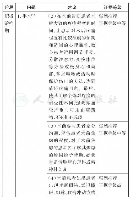
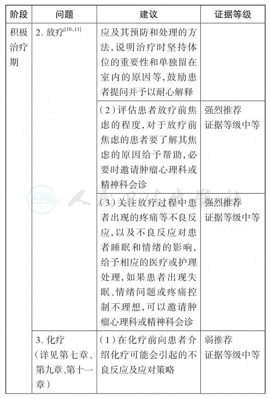
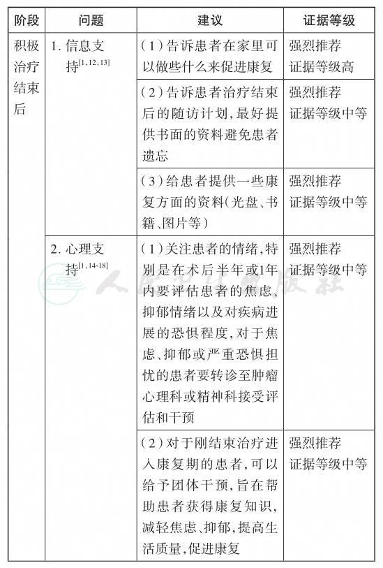
本章以表格的形式非常直观地列出了肿瘤临床医护人员应该关注的、患者在不同疾病阶段(诊断初期、积极治疗期、积极治疗结束后、疾病进展期、生命终末期和居丧期)出现的特定问题和推荐为患者提供的心理社会肿瘤学服务。

续表

续表

续表

续表

续表

续表

续表

续表

续表

续表

续表

1.Li WW, Lam WW, Au AH, et al. Interpreting differences in patterns of supportive care needs between patients with breast cancer and patients with colorectal cancer. Psychooncology, 2013, 22(4): 792-728.
2.Roter DL. Patient participation in the patient-provider interaction: the effects of patient question asking on the quality of interaction, satisfaction and compliance. Health Educ Monogr, 1977, 5(4): 281-315.
3.Ley P, Llewelyn S. Improving patients understanding, recall, satisfaction and compliance. 1992, London: Chapman and Hall.
4.李秋萍,李红梅.恶性肿瘤患者的信息知情情况和抑郁程度的调查.解放军护理杂志,2006,(09):39-41.
5.余艳艳.术前心理干预对食管癌患者术后疼痛影响的观察.实用中西医结合临床,2013,(06).
6.Lam WW, Bonanno GA, Mancini AD, et al. Trajectories of psychological distress among Chinese women diagnosed with breast cancer. Psychooncology, 2010, 19(10): 1044-1051.
7.张立.择期手术的成年患者产生术前焦虑的相关因素分析.见:郑宏,主编.麻醉学,2007.
8.苏茜,王维利.消化系统肿瘤患者术前焦虑及其影响因素分析.护理学报,2012.(11).
9.吴晓燕.治疗性沟通模式对食管癌患者术前焦虑状态干预效果评价研究.见:徐凌忠,田辉,主编.公共卫生,2015.
10.王娇.食管癌放疗中对患者心理影响的评估.见:胡立宽,主编.肿瘤学,2010.
11.王玉杰,邢绍芝,冯海玉.护理干预对食管癌放疗患者进食疼痛的影响.中国医药科学,2015,(17).
12.刘彦华.教育性干预对肿瘤患者焦虑的影响.实用肿瘤学杂志,2008,(04).
13.Watson M, Kissane DW. Handbook of Psychotherapy in Cancer Care. 2011, New York. John Wiley & Sons.
14.Herschbach P, Book K, Dinkel A, et al. Evaluation of two group therapies to reduce fear of progression in cancer patients. Support Care Cancer. 2010.18(4): 471-479.
15.Bradburn J, Maher EJ, Young J, Young T. Community based cancer support groups: an undervalued resource. Clin Oncol(R Coll Radiol). 1992. 4(6): 377-380.
16.Till JE. Evaluation of support groups for women with breast cancer: importance of the navigator role. Health Qual Life Outcomes. 2003. 1: 16.
17.Kinnane NA. Evaluation of a hospital-based cancer information and support centre. Support Care Cancer. 2012. 20(2): 287-300.
18.Nano MT, Gill PG, Kollias J, et al. Psychological impact and cosmetic outcome of surgical breast cancer strategies. ANZ J Surg. 2005.75(11): 940-947.
19.Roberts CS, Cox CE, Reintgen DS, et al. Influence of physician communication on newly diagnosed breast patients' psychologic adjustment and decision-making. Cancer. 1994.74(1): 336-341 .