英文名称 :recto‐urethral fistula
尿道直肠瘘(rectourethral fistula,RUF)属良性罕见泌尿系统疾病,Weyrauch于1951年报道首例尿道直肠瘘,1956年Campbell首次报道先天性尿道直肠瘘(congenital rectourethral fistula)。
尿道直肠瘘分先天性和后天性两种。后天性尿道直肠瘘的原因多为外伤、医源型。先天性尿道直肠瘘更常见,常伴发于肛门闭锁。肛门闭锁中直肠盲端位提肛肌上者,并发尿道直肠瘘及尿路畸形概率高,故常有菌尿。男性80%合并直肠泌尿系瘘(70%直肠尿道瘘及10%直肠膀胱瘘)。约10%肛门闭锁患儿合并神经性膀胱,尤多见于高位肛门闭锁,可能与合并腰骶椎发育不全或做腹会阴联合手术时,广泛剥离盆腔组织有关。尿道直肠瘘多位于前列腺部尿道,做直肠指诊在肛门口内上缘可以触及。尿道直肠瘘瘘口较大的病例做排尿期膀胱尿道造影可以发现。
尿道直肠瘘的治疗入路多经肛门直肠可以修复。
尿道直肠瘘的病因主要分为:①先天性。可并发先天性肛门异位、肛门闭锁或巨结肠;外伤性,常由骨盆骨折造成,多数并发尿道狭窄,偶有枪弹伤、锐器伤等原因引起。②医源性。尿道直肠瘘的最常见病因,包括膀胱镜检、尿道扩张、前列腺癌根治术、经尿道前列腺电切术或前列腺癌放疗、冷冻治疗等造成的损伤;③炎症及肿瘤浸润因素也可引起尿道直肠瘘,如克罗恩病[69]。
目前尚无尿道直肠瘘的大规模流行病学调查,新生儿该病发病率低于1/10万。
(1)B超检查:
初步评价泌尿系统的情况,了解有无残余尿量。
(2)尿流率检查:
十分重要,能了解排尿现状,评价是否存在尿道狭窄等常见合并症。
(3)膀胱尿道造影:
在排尿通畅的成人患者中作用并不大,有助于评价尿道狭窄病变的严重程度。
(4)CT和MRI:
在复杂尿道直肠瘘患者中,CT和MRI有助于了解病变区域相关结构的缺失程度。
(5)尿道膀胱镜和肛门直肠镜检查:
能直视下观察瘘管,了解周围组织的状况,对修复及修复时间提供直接依据。当肠道侧的瘘口不清楚时,还可以借助“亚甲蓝”等有色试剂使瘘口更清晰。
(一)非手术治疗
非手术治疗包括低残渣饮食、导尿、尿流改道(耻骨上膀胱造瘘或肾造瘘)、粪便改道手术(回肠造瘘、结肠造瘘)。保守治疗周期一般为12周,如超过该时间未愈合,建议手术治疗。肛门闭锁小儿伴尿道直肠瘘的第一步治疗常是结肠造瘘。高位型肛门闭锁畸形需行结肠造口术解除肠阻塞的现象,1岁左右再行确定性手术,若此时仍存在尿道瘘则一并修补[68]。
(二)外科治疗
外科治疗目的是消除瘘管,恢复正常排便、排尿功能。手术方式选择应考虑以下5点因素:①直径是否大于1cm;②瘘管是否由放射或消融治疗所致;③是否合并有尿道狭窄;④是否伴有盆腔感染、脓肿等;⑤临床症状是否严重。当无上述几项时,考虑单纯性尿道直肠瘘,可试行非手术治疗。当存在上述一或多项时,考虑为复杂性尿道直肠瘘,非手术治疗6个月后再行手术[79],手术成功后至少3个月,才考虑关闭改道的粪便通路。当诊断为复杂性尿道直肠瘘时,应首选经会阴入路的修复术;单纯性尿道直肠瘘非手术治疗失败的病例,可选用York-Mason术式[81]。
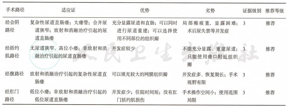
目前临床中应用较多的术式主要是以下4种,频率从高到低依次是经会阴路径、经括约肌路径、经腹路径、经肛门路径。非放射和消融治疗引起的尿道直肠瘘手术主要是经会阴路径和经括约肌路径,放射和消融治疗引起的尿道直肠瘘主要采取经腹路径(表1)。
表1尿道直肠瘘手术治疗专家推荐建议

1.经会阴路径
该入路被广泛应用于简单和复杂的尿道直肠瘘,是目前治疗复杂性尿道直肠瘘应用最多的术式。该术式的优点为可充分显露尿道和直肠,瘘口周围可填充各种组织瓣,对于合并尿道球部至尿道前列腺部狭窄患者可同时行尿道重建。该路径尿道直肠瘘修复常用的组织瓣包括股薄肌、阴囊肉膜、阴囊带蒂筋膜瓣、肛提肌。其中,股薄肌血供丰富、取材方便、供体部位并发症发病率低,使用频率最高。股薄肌瓣的应用可提高瘘口手术成功率,降低瘘口复发率。
2.经括约肌路径
即Yorke-Mason术式,适用于无尿道狭窄、高位小瘘患者,是目前治疗单纯性尿道直肠瘘应用最多的术式。该术式的优点是手术空间大,创伤小,逐层分离并关闭肛门括约肌可有效减少术后并发症。缺点是该术式不能充分显露球部尿道和膜部尿道,不能进行尿道重建。此外该术式只能使用瘘口附近直肠的组织瓣覆盖瘘口,所以对于放射和消融治疗引起的尿道直肠瘘此种术式使用受限。
3.经腹路径
主要应用于放射引起的、需要广泛切除瘘管周围组织和长期粪便和尿流改道的复杂尿道直肠瘘。该术式使用相对较少,优点是能提供充足大网膜填充物。缺点是并发症较多,需要较长恢复期,不能很好地显露盆腔组织,手术视野有限。
4.经肛门路径
适用于低位小瘘患者,优势是手术创伤较小,无须组织瓣修复及结肠造瘘,缺点是适用范围局限。经肛门路径包括经肛门内镜手术、机器人辅助经肛门尿道直肠瘘修补术等。研究报道经肛门路径手术治疗成功率可达80%~100%。
(三)其他治疗
1.纤维蛋白胶进行封闭治疗
纤维蛋白胶目前在临床已用于封闭一些简单的单纯瘘管,如肠外瘘、肠吻合口瘘、肛瘘等,并取得不错的临床效果。蛋白胶对尿道直肠瘘的治疗作用,尚缺乏经验。有研究尝试蛋白胶注射配合黏膜的缝合或钳夹获得成功。
2.电灼治疗
内镜下对尿道直肠瘘的瘘管进行电凝治疗疗效极为有限。在已有肠造口的患者中,若患者的排尿通畅,瘘管纤细,可考虑尝试对瘘管进行搔刮和电灼治疗,并留置尿管2~4周。



