化脓性骨髓炎是由化脓性细菌感染引起的骨组织炎症,涉及骨膜、骨密质、骨松质与骨髓组织,骨髓炎只是沿用的名称。
感染途径包括以下几种。
1.血源性感染
身体其他部位的化脓性病灶中的细菌经血液循环播散至骨骼。
2.创伤后感染
开放性骨折发生感染,或者骨折手术后出现感染。
3.邻近感染灶
邻近软组织感染直接蔓延到骨骼,如脓性指头炎引起指骨骨髓炎、慢性小腿溃疡引起胫骨骨髓炎。
按照病情发展,化脓性骨髓炎分为急性和慢性两种类型,反复发作或者病程超过10日开始进入慢性骨髓炎阶段,但两者不宜用时间机械划分。一般认为死骨形成是慢性化脓性骨髓炎的标志,死骨出现需时6周。
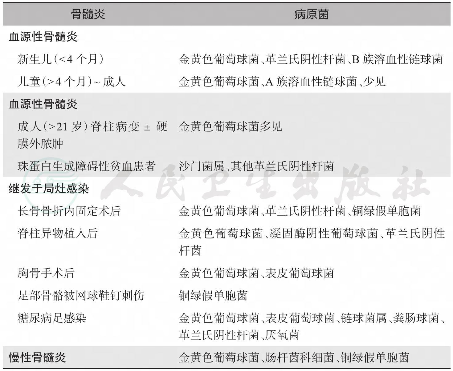
各种化脓性骨髓炎的病原菌见表1所示。
表1骨髓炎的常见病原菌

引自:临床处方审核案例详解丛书——感染性疾病.第1版.ISBN:978-7-117-35083-9.主编:
1.实验室检查
①血源性骨髓炎早期白细胞及中性粒细胞均明显增高,可有贫血及血沉增快,早期血培养阳性率高 (可达50%~75%),在发热前采血或初诊时每隔2小时采血1次,连续3次,可提高血培养阳性率;②脓液或穿刺液涂片中找到脓细胞或细菌即可明确诊断;③脓液或穿刺液应做细菌培养及药物敏感性试验,以便及时选用有效药物。
2.X线检查
是最基本的影像学检查,但阴性结果并不能排除诊断,因血源性骨髓炎发病后2周内多无明显变化,且X线检查难以显示细小的骨脓肿;用过抗菌药物者,X线表现时间可以延迟至1个月左右。慢性化脓性骨髓炎可见骨质破坏及骨质增生并存。
3.CT扫描
可早期发现骨膜下脓肿和小型死骨,但对细小的骨脓肿仍难以显示,部分病例可以经过窦道插管注入造影剂以显示脓腔。
4.MRI检查
可在化脓性骨髓炎发病3天内显示骨髓病变,明显优于X线及CT等影像学检查。
5.核素骨显像检查
发病后48小时即有阳性结果,但只能显示病变部位,无法区别感染、骨折和肿瘤,不能作出定性诊断。
1.一般治疗
急性化脓性骨髓炎应积极治疗,以防止中毒性休克和感染蔓延。提高机体免疫力,对症支持治疗;发病初期,可经验性广谱抗生素治疗,病原体明确后,根据培养结果调整抗菌药物。早期可行骨开窗减压引流,防止炎症扩散及死骨形成转变为慢性骨髓炎。
慢性骨髓炎治疗原则是清除死骨,消灭骨死腔,切除窦道,根治感染源头。慢性骨髓炎往往是多种细菌混合感染,应选择针对多种病原菌有效的广谱抗生素。
2.抗感染治疗
应在留取病原学检测标本后及时进行抗感染经验治疗,并根据细菌培养和药敏结果调整治疗方案。脊柱骨髓炎患者宜尽早MRI检查以除外硬膜外脓肿。
(1)经验治疗
①急性血源性骨髓炎,MRSA所致可能性大时,万古霉素联合头孢他啶或环丙沙星;MRSA感染的可能性小时,苯唑西林或氯唑西林联合头孢他啶。青霉素、头孢菌素或糖肽类过敏患者可选用氨曲南联合利奈唑胺。②无血管功能不全的邻近感染灶所致骨髓炎,长骨内固定手术后或穿刺伤后,骨髓炎患者可给予万古霉素或利奈唑胺联合头孢他啶或环丙沙星;考虑铜绿假单胞菌感染可能性大的患者,治疗选用头孢他啶或环丙沙星;胸骨手术后患者给予万古霉素或利奈唑胺。③糖尿病或血管功能不全患者的骨髓炎,与糖尿病足感染同。④慢性骨髓炎,不宜进行经验治疗,应根据培养及药敏结果静脉给药。
(2)病原治疗
病原菌为MSSA者选用苯唑西林、氯唑西林、头孢唑林。MRSA所致者可选用万古霉素、利奈唑胺、达托霉素、夫西地酸等,有专家建议联合利福平。
肠球菌属选用青霉素或氨苄西林联合庆大霉素,或万古霉素联合庆大霉素;肠杆菌科细菌选用头孢曲松或环丙沙星;铜绿假单胞菌选用头孢他啶、头孢吡肟或环丙沙星。
化脓性骨髓炎的疗程为4~6周,MRSA骨髓炎疗程应8周以上。急性骨髓炎患者经抗菌药物治疗无效者和慢性骨髓炎患者需进行外科手术。糖尿病合并血管功能不全骨髓炎患者的治疗取决于感染部位组织的氧浓度、血管重建的可能性及局部感染的范围。感染部位氧浓度高,病原菌为金黄色葡萄球菌的患者,经清创及4~6周的抗菌药物治疗可获良好疗效。



