中文别名 :风湿性疾病
风湿性疾病(rheumatic diseases)是一组累及骨与关节及其周围软组织(如肌肉、肌腱、滑膜、滑囊、韧带和软骨等)及其他相关组织和器官的慢性疾病。风湿性疾病包含10大类100余种疾病,病因多种多样,发病机制不甚明了,但多数与自身免疫反应密切相关。风湿病性疾病既可以是某一局部的病理损伤,也可以是全身性疾病,如果不及时得到诊治,这些疾病中大多数都有致残甚至致死的风险,给社会和家庭带来沉重的负担。随着社会发展、卫生水平的提高和生活方式的改变,风湿性疾病的疾病谱也发生了显著变化,感染相关的风湿病已明显减少,而骨关节炎、痛风性关节炎的发病率呈上升趋势。随着分子生物学、免疫学、遗传学和临床医学研究的深入,许多新的风湿病不断被认识,再加上许多新的治疗药物不断涌现,风湿病学的发展显示出了更广阔的前景。
风湿性疾病的病因和发病机制复杂多样,大部分疾病的确切病因尚未明确,至今尚无完善的分类。目前临床较为常用的分类方法仍是沿用1983年美国风湿病协会(American Rheumatology Association,ARA)所制定的分类方法,根据其发病机制、病理和临床特点,将风湿性疾病分为10大类。表1列举了上述分类方法和常见疾病。
表1 风湿性疾病的范畴和分类

随着疾病研究的深入,风湿性疾病的分类和诊断标准仍在逐步更新和完善中。近10年来,系统性红斑狼疮、类风湿关节炎、干燥综合征、系统性硬化症、抗磷脂综合征、脊柱关节炎、系统性血管炎、炎性肌病等多种风湿病都更新了各自的分类(诊断)标准,有的疾病甚至更新了不止一版,诊断的方式也由以前的计算条目个数发展为计算不同条目权重评分的总分。新标准的颁布有力推动了风湿病的早期诊治,也促进了相关临床研究更加规范、标准。
风湿病的病理改变有炎症性及非炎症性病变,不同风湿病累及的靶器官、靶组织倾向性也各不相同(表2),由此引起各自相应的特征性临床症状。炎症性病变是因免疫反应异常激活后引起,表现为局部组织出现大量淋巴细胞、巨噬细胞、浆细胞浸润和聚集。
表2 风湿性疾病的病理特点

血管病变是风湿病的另一常见的共同病理改变,可以是血管壁的炎症,造成血管壁增厚、管腔狭窄,也可以是血管舒缩功能障碍,可以继发血栓形成,使局部组织器官缺血;部分弥漫性结缔组织病多系统损害的临床表现与此有关。
【实验室检查】
(一)常规检查
血、尿、便常规检查以及肝、肾功能的检查是必不可少的,如白细胞数量的变化、溶血性贫血、血小板减低、蛋白尿、镜下血尿都可能与风湿病相关。血沉、C反应蛋白、球蛋白定量、补体的检查对于诊断及病情活动性的判断都很有帮助。如RA、血管炎活动伴随炎症指标如血沉、C反应蛋白的升高;SLE活动时常伴随补体C3、C4的下降。
(二)特异性检查
1.自身抗体 病人血清中出现自身抗体是风湿性疾病的一大特点,即体内产生了针对自身组织、器官、细胞及细胞成分的抗体。自身抗体的检测对风湿性疾病的诊断和鉴别诊断有极大帮助。但任何抗体检测的敏感性、特异性有一定范围,且存在一定的假阳性、假阴性率,因此诊断不能单纯根据抗体检查结果,而应该以临床表现为基础。现在应用于风湿病学临床的主要自身抗体有以下5大类:
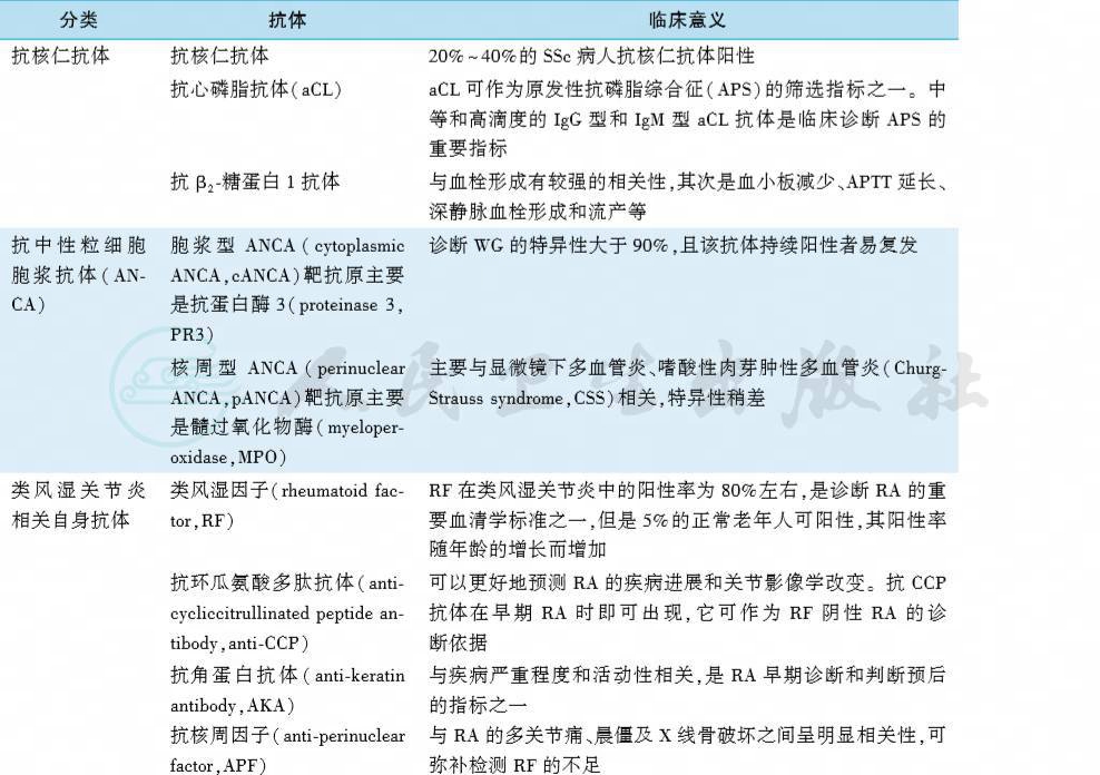
(1)抗核抗体(anti-nuclear antibodies,ANAs):其靶抗原是核酸、组蛋白、非组蛋白及各种蛋白酶等多种物质,除细胞核外,也在细胞质及细胞器中存在。因此现在对于ANA靶抗原的理解,已由传统的细胞核扩大到整个细胞。根据抗原分子的理化特性和分布部位,将ANAs分成抗DNA、抗组蛋白、抗非组蛋白、抗核仁抗体及抗其他细胞成分抗体五大类。其中抗非组蛋白抗体中包含一组可被盐水提取的可溶性抗原(extractable nuclear antigens,ENA)抗体,即抗ENA抗体,对于风湿性疾病的鉴别诊断尤为重要,但与疾病的严重程度及活动度无关。ANA阳性应警惕结缔组织病(connective tissues disease,CTD)的可能,但正常老年人或其他疾病如肿瘤病人,血清中也可能存在低滴度的ANA。不同成分的ANA有其不同的临床意义,具有不同的诊断特异性,将在后面各章述及。
(2)类风湿因子(rheumatoid factor,RF):其靶抗原为变性IgG分子的Fc片段。变性的IgG可在炎症等病理条件下产生,也可以为IgG抗体参与免疫应答与相应抗原结合发生变性时产生。因此RF阳性不仅可见于RA、pSS、SLE、SSc等多种CTD,亦见于感染性疾病、肿瘤等其他疾病以及约5%的正常人群。RF在RA的阳性率为80%左右,但特异性较差。
(3)抗中性粒细胞胞浆抗体(antineutrophil cytoplasmic antibody,ANCA):其靶抗原为中性粒细胞胞浆的多种成分,其中以丝氨酸蛋白酶-3(PR3)和髓过氧化物酶(MPO)与血管炎密切相关。该抗体对血管炎的诊断有帮助。
(4)抗磷脂抗体(antiphospholipid antibodies,APLs):其靶抗原为各种带负电荷的磷脂。目前临床常检测抗心磷脂抗体、狼疮抗凝物、抗β2GPI抗体。这些抗体常见于抗磷脂综合征、SLE等CTD及非CTD,主要引起凝血系统改变,临床上表现为血栓形成、血小板减少和习惯性流产等。(5)抗角蛋白抗体谱:其靶抗原为细胞基质中的聚角蛋白微丝蛋白,该组抗体对RA特异性较高,且有助于RA的早期诊断。临床常检测抗核周因子(APF)、抗角蛋白(AKA)及环瓜氨酸多肽(CCP)。其中CCP为根据聚角蛋白微丝蛋白的cDNA序列而人工合成的环化肽,抗CCP抗体在RA诊断中较AKA有更好的敏感性和特异性。
常用的自身抗体及临床意义见表5。
表5 抗核抗体谱常见自身抗体及临床意义

续表

注:抗dsDNA抗体:抗双链DNA抗体;抗ssDNA抗体:抗单链DNA抗体;SLE:系统性红斑狼疮;CTD:结缔组织病;SS:干燥综合征;SSc:系统性硬化症;PM/DM:多发性肌炎/皮肌炎
2.人类白细胞抗原(HLA)检测 HLA-B27与有中轴关节受累的脊柱关节病密切关联。HLA-B27在AS中阳性率为90%,亦可见于反应性关节炎、银屑病关节炎等脊柱关节病,在正常人群中也有10%的阳性率。此外,HLA-B5与BD,HLA-DR2、DR3与SLE,HLA-DR3、B8与pSS,HLA-DR4与RA有一定关联。
3.关节液检查 可通过关节腔穿刺获取关节液,关节液的白细胞计数有助于鉴别炎症性、非炎症性和化脓性关节炎。非炎症性关节炎白细胞计数往往在2×109/L以下;当白细胞超过3×109/L以上,中性粒细胞达50%以上,提示炎症性关节炎;化脓性关节液不仅外观呈脓性且白细胞数更高。此外,在关节液中找到尿酸盐结晶或细菌涂片/培养阳性分别有助于痛风性关节炎和感染性关节炎的诊断。
4.病理 活组织检查所见病理改变对诊断有决定性意义,并有指导治疗的作用。如肾脏活检对于狼疮肾炎的病理分型、滑膜活检对于关节炎病因的判断、唇腺活检对SS的诊断及肌肉活检对于多发性肌炎/皮肌炎的诊断均有重要意义。
【影像学检查】
影像学是重要的辅助检测手段,一方面有助于各种关节、脊柱受累疾病的诊断、鉴别诊断、疾病分期、药物疗效的判断等;另一方面可用于评估肌肉、骨骼系统以外脏器的受累。X线是骨和关节检查最常用的影像学技术,有助于诊断、鉴别诊断和随访。可发现软组织肿胀及钙化、骨质疏松、关节间隙狭窄、关节侵蚀脱位、软骨下囊性变等改变。关节CT用于检测有多层组织重叠的病变部位,如骶髂关节、股骨头、胸锁关节、椎间盘等,比X线敏感性更高;近年来新出现的双能CT有助于检查痛风性关节炎患处的尿酸盐结晶。MRI对骨、软骨及其周围组织包括肌肉、韧带、肌腱、滑膜有其特殊的成像,因此对软组织和关节软骨损伤、骨髓水肿、缺血性骨坏死、早期微小骨破坏和肌肉炎症等是敏感、可靠的检测手段。此外,近十余年来超声在关节检查中日益发挥重要作用,不仅可以早期发现关节滑膜、软骨的损伤,还能监测病情变化。
影像学对于其他受累脏器的评估也非常重要,如胸部高分辨CT用于肺间质病变的诊断;头颅CT、MRI用于SLE的中枢神经受累评估;血管超声、CT血管造影(CTA)、磁共振血管造影(MRA)、血管造影(DSA)甚至正电子发射成像(PET)检查有助于血管炎的评价等。
风湿病种类繁多,多为慢性疾病,明确诊断后应尽早开始治疗,治疗的目的是保持关节、脏器的功能,缓解相关症状,提高生活质量,改善预后。治疗措施包括一般治疗(教育、生活方式、物理治疗、锻炼、对症等),药物治疗,手术治疗(矫形、滑膜切除、关节置换等)。抗风湿病药物主要包括非甾体抗炎药(NSAIDs)、糖皮质激素、改善病情的抗风湿药(DMARDs)及生物制剂,现将抗风湿病药物种类和应用原则加以叙述,具体将在各病中再予以分述。
1.非甾体抗炎药(non-steroidal anti-inflammatory drugs,NSAIDs)
该类药物共同的作用机制是通过抑制环氧化酶(COX),从而抑制花生四烯酸转化为前列腺素,起到抗炎、解热、镇痛的效果。该药应用广泛,起效快,镇痛效果好,但不能控制原发病的病情进展。该类药物对消化道、肾脏以及心血管系统有一定副作用,临床应用时需要随访,如在有消化道及肾脏基础疾病、老年人群中应用时则更要谨慎。选择性COX-2抑制剂可减少胃肠道副作用,疗效与传统NSAIDs相似,目前已在临床广泛应用。
2.糖皮质激素(glucocorticoid,GC)
该类药物具有强大的抗炎和免疫抑制作用,因而被广泛用于治疗风湿性疾病,是治疗多种CTD的一线药物。GC制剂众多,根据半衰期可以分为短效GC,包括可的松、氢化可的松;中效GC包括泼尼松、泼尼松龙、甲泼尼龙、曲安西龙等,长效GC包括地塞米松、倍他米松等。其中氢化可的松、泼尼松龙和甲泼尼龙为11位羟基化合物,可不经过肝脏转化直接发挥生理效应,因此肝功能不全病人优先选择此类GC。长期大量服用GC不良反应多,包括感染、高血压、高血糖症、骨质疏松、撤药反跳、股骨头无菌性坏死、肥胖、精神兴奋、消化性溃疡等。故临床应用时要权衡其疗效和副作用,严格掌握适应证和药物剂量,并监测其不良反应。
3.改善病情的抗风湿药(disease modifying antirheumatic drugs,DMARDs)
该组药物的共同特点是具有改善病情和延缓病情进展的作用,可以防止和延缓特别是RA的关节骨结构破坏。其特点是起效慢,通常在治疗2~4个月后才显效果,病情缓解后宜长期维持。这组药物作用机制各不相同,详见表6。
表6 DMARDs的主要作用机制

4.生物制剂
通过基因工程制造的单克隆抗体或细胞因子受体融合蛋白称为生物制剂,是近二十多年来风湿免疫领域最大的进展之一,目前应用于RA、脊柱关节炎、SLE等的治疗。这类药物是利用抗体的靶向性,通过特异地阻断疾病发病中的某个重要环节而发挥作用。到目前为止,已有数十种生物制剂上市或正处在临床试验阶段。
以肿瘤坏死因子-α(TNF-α)为靶点的生物制剂率先在RA、脊柱关节炎治疗中获得成功。这类生物制剂可迅速改善病情,阻止关节破坏,改善关节功能。抗CD20单克隆抗体(rituximab,利妥昔单抗)最早应用于非霍奇金淋巴瘤的治疗,近来已被批准应用于难治性RA的备选治疗,并在难治性SLE、溶血性贫血、免疫相关血小板减少性紫癜及难治性血管炎等有治疗成功的报道。此外已上市的生物制剂还有IL-1、IL-6受体拮抗剂,共刺激分子受体CTLA-4Ig(abatacept,阿巴西普),用于治疗RA;抗B细胞刺激因子单抗(belimumab,贝利木单抗)用于治疗轻、中度SLE。抗CD22单抗正在临床试验研究阶段,已展示一定的应用前景。
生物制剂发展迅速,已成为抗风湿性疾病药物的重要组成部分。其主要的不良反应是感染、过敏反应等。此外,其价格昂贵,远期疗效和不良反应还有待评估。临床使用时应严格把握适应证,注意筛查感染,尤其是乙型肝炎和结核,以免出现严重不良反应。
此外,近年来出现了一类合成的小分子靶向药物,如JAK抑制剂托法替布,在RA的治疗中也显示出可喜的疗效,丰富了RA的治疗手段。
5.辅助性治疗
静脉输注免疫球蛋白、血浆置换、血浆免疫吸附等有一定疗效,作为上述治疗的辅助治疗,可用于一些风湿病病人。