父母带8岁男孩来看精神病医生,原因是他的学习愈发不能跟上班内的其他同学。父母说他学东西一直很慢,但直到今年,5岁的小女儿开始上学,他们才意识到问题的严重性。女儿比8岁的儿子进步更快,学东西更容易。老师反映孩子是讨人喜欢的,但是在各个领域的学习技能都排在班级的后面。幼儿园期间,老师反映他有攻击别人的倾向,但现在很少有这种行为。他和其他孩子能够很好相处,然而似乎更喜欢和妹妹的朋友一起玩,而不是和同龄人。
家长称,儿子整体发育程度都处于正常范围内的低限,但是他们的儿科医生让他们不要担心。他从未有过重大躯体疾病,并且胎儿期和围生期正常。
▶最可能诊断是什么?
▶下一诊断步骤是什么?
▶精神病医生对于这个患者的照顾能起到什么作用?
摘要:一个8岁的男孩因“学习慢”以及落后于班内其他同学被带来看精神病医生。幼儿园期间曾有一定程度的攻击行为,但现在已经“摆脱”这种行为。父母诉患者目前和既往无重大躯体疾病史。其妹妹表现优秀,在学习上和社交技巧上均已超过他。
●最可能诊断:轻度智力障碍
●诊断步骤:除了评估患者目前的适应功能外,还需要某种形式的个体化智力测试。此外,需进行其他教育测试,以确定没有因学习障碍而抑制患者在智力测试上的表现。从而得出其智商(IQ)得分较低,而没有其他问题。
●精神科医生的作用:精神科医生在精神发育迟滞的治疗中扮演一系列的关键角色。首先,确保一个完整的评估(包括在适当的时候进行人类染色体核型分析),以发现精神发育迟滞的相关症状,并对其进行适当干预(如限定饮食,激素替代)。其次,40%精神发育迟滞患者会有另一种精神障碍。精神科医生必须确定其他精神障碍的症状,而不要将其误认为是精神发育迟滞的症状。同时,精神科医生必须提供适当的治疗。最后,如果没有需要药物控制的急性症状,儿童精神科医生通常是担任着整合协调任务,以确保其他精神卫生专业人士提供患者所需的各种服务。
1.目标
(1)了解智力障碍的诊断标准(表1);
(2)了解精神科医生在精神发育迟滞治疗中的作用。
表1 DSM-5智力障碍诊断标准(智力发育障碍,以前称为精神发育迟滞)
2.注意事项
一个8岁的男孩被带来看精神病医生,因为父母已经注意到他存在了社会和学习技能的全面缺陷。这种缺陷在他上学后父母才更多的意识到。妹妹在获得技能和发育方面都超过了他。智力测试结果显示,他的得分在轻度缺陷范围。适应测试得分也在轻度缺陷范围。
1.智力障碍定义
适应功能测试:测量社交,沟通,日常生活和社会功能技能的心理评估方法。需要由非常了解患者的人回答所涉及的问题。其中一些技能可以应用文兰社会成熟量表来评估,它是一个测试常用的量表。
唐氏综合征:又称21三体综合征,主要表现为肌张力减退,语言和运动发育延迟,以及典型的面部特征。在美国,它是导致中度至重度智力障碍最常见的原因。
脆性X染色体综合征:主要在于Xq27.3位点的突变,是智力障碍第二个最常见原因。男性常常有中度至重度智力障碍,女性携带者很少受到严重影响。
智力测验:测量智力的心理评估方法。这些测试的结果根据受教育程度的不同而有所变化。最常用的测试工具包括韦氏量表(韦氏学前和小学生智力量表,韦氏儿童智力量表,以及韦氏成人智力量表)和斯坦福-比奈量表。
2.临床探讨
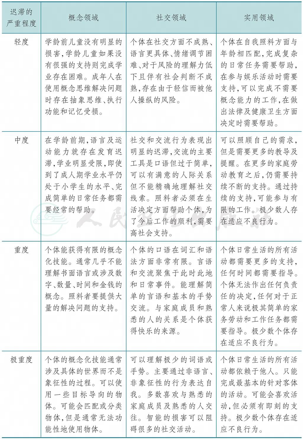
智力障碍的患病率约为总人口的1%,男性多于女性。有多种病因,包括遗传学、产前感染和中毒、早产、和后天状况。有1/3个体找不到原因。唐氏综合征、脆性X染色体综合征和苯丙酮尿症(PKU)是中度到重度智力障碍的常见病因。轻度智力障碍通常与家族遗产相关。这种障碍的诊断需要一个客观的智力测验来测量认知功能及各种环境下适应功能的受损程度(参见表2,有关患者日常生活中概念领域、社交领域和实用领域的功能损害的分级)。智力障碍原因众多,因此,治疗方法也各不相同。一般原因包括出生前遗传问题,例如染色体异常或突变,与获得性有关的产前原因,例如中毒或感染,产后原因,例如产后缺氧,感染,或出生后存在文化和情感剥夺经历。
表2 智力障碍(以前称为精神发育迟滞)分级
| 迟滞的 严重程度 | 概念领域 | 社交领域 | 实用领域 |
| 轻度 | 学龄前儿童没有明显的 损害,学龄儿童如果没 有很强的支持则完成学 业存在困难。成年人在 使用概念思维解决问题 时存在抽象思维、执行 功能和记忆受损。 | 个体在社交方面不成熟、 语言更具体、情绪调节困 难、对于风险的理解力低 下且伴有社会判断不成 熟,存在由于轻信而被他 人操纵的风险。 | 个体在自我照料方面与 年龄相匹配,完成复杂 的日常任务需要帮助, 在参与娱乐活动时需要 支持,可以完成不需要 概念能力的工作,在做 出法律及健康卫生方面 决定时需要帮助。 |
| 中度 | 在学龄前期,语言及运 动能力就存在发育迟 滞,学业明显受限,即使 到了成人期学业水平仍 处于小学生的水平、完 成简单的日常任务都需 要经常的帮助。 | 社交和交流行为表现出 明显的迟滞,交流的主要 工具是口语但过于简单, 可以有满意的人际关系 但不能精确地理解社交 线索。照料者必须在生 活决定方面帮助个体,为 了今后工作的顺利,需要 高社会支持。 | 可以照顾自己的需求, 但是需要更多的教导及 提醒。在更多的家庭劳 动教育之后,仍需要持 续不断的支持。通过持 续的支持,可能参与有 限的工作。极少数人存 在适应不良行为。 |
| 重度 | 个体能获得有限的概念 化技能。通常几乎不能 理解书面语言或涉及数 字、数量、时间和金钱的 概念。照料者要提供大 量的解决问题的支持。 | 个体的口语在词汇和语 法方面非常有限。言语 和交流聚焦于此时此地 和日常事件。能理解简 单的言语和基本的手势 交流。与家庭成员和熟 悉的人的关系是个体获 得快乐的来源。 | 个体日常生活的所有活 动都需要更多的支持, 任何时间都需要指导。 个体无法作出任何负责 任的决定,任何对于正 常人来说极其简单的家 务劳动和工作任务都需 要指导。极少数个体存 在适应不良行为。 |
| 极重度 | 个体的概念化技能通常 涉及具体的世界而不是 象征性的过程。可以使 用一些目标导向的物 体。可能会匹配或分类 物体,但是通常无法功 能性地使用物体。 | 可以理解极少的词语或 手势。主要通过非语言、 非象征性的行为表达自 我。多数喜欢与熟悉的 家庭成员及熟悉的人交 往。智能的损害可以阻 碍很多的社交活动。 | 个体日常生活的所有活 动都依赖于他人。只能 完成最基本的针对客体 的活动。可能会喜欢活 动,但必须有即刻的支 持。极少数个体存在适 应不良行为。 |
3.鉴别诊断
智力障碍需要与特定的交流或学习障碍相鉴别,前者表现为更为广泛的整体功能受损。广泛性发育障碍患者常常表现为各个领域的不均衡性损害,突出表现在社会交往技能方面。智力障碍起病必须在18岁之前。如果损害是在18岁后,应该考虑痴呆和各种其他原因。
4.治疗方法
智力障碍的治疗有几个原则。第一,预防的概念。只要有可能,应该将导致智力障碍的潜在病因降到最低;女性在怀孕期间应避免饮酒,怀孕前应进行适当的免疫接种,以及应该得到包括叶酸和其他维生素补充剂在内的适当营养。第二,尽可能将病因最小化。最好的例子就是对出生时伴有苯丙酮尿症的婴儿进行饮食限制。尽管遗传问题不能得到纠正,但避免环境暴露可以使问题得到控制。第三,下一步治疗旨在减少智力障碍对患儿早期生活的影响。这些治疗包括早期教育、言语治疗、职业治疗、家庭支持以及临时看护。
也应提供适当的躯体护理,因为躯体问题可以使智力障碍孩子的病情变得复杂化。最后,临床医生应该意识到抑郁、焦虑、精神病性障碍和品行障碍常常与智力障碍共病,但这些通常不被察觉。引起这种情况的主要原因是这些共病常常表现为行为紊乱或攻击,习惯将这些症状归因为智力障碍,而不将其看做是潜在精神障碍的症状。如果智力障碍患者在行为上有任何重大变化,医生应寻找多方面信息,并进行仔细检查,以确定有无其他精神疾病。如果共病其他精神疾病,对该疾病的特殊治疗与不伴智力障碍的患者相同。
就中度至极重度智力障碍患者而言,重要的是要记住个体只存在有限的交流方式,躯体状况导致的疼痛可能会使其出现攻击行为或自伤行为。当对存在攻击或自伤行为的智力障碍患者进行评估时,应进行完整的躯体检查和医学重新评估,而不是立即使用精神药物。
▶需要两条信息来诊断智力障碍:智商得分和自我适应功能缺损都是必需的。
▶就中度或极重度智力障碍患者而言,重要的是要记住个体只存在有限的交流方式,躯体状况导致的疼痛可能会使其出现攻击行为或自伤行为。
▶智力障碍的损害是全面的,并且各领域的功能相当一致。



